|
|
|
|
@ -6,13 +6,21 @@ C4-PlantUML combines the benefits of [PlantUML](https://plantuml.com/) and the [
|
|
|
|
|
|
|
|
|
|
C4-PlantUML includes macros, stereotypes, and other goodies (like VSCode Snippets) for creating C4 diagrams with PlantUML.
|
|
|
|
|
|
|
|
|
|
* [Getting Started](#getting-started)
|
|
|
|
|
* [Supported Diagram Types](#supported-diagram-types)
|
|
|
|
|
* [Snippets for Visual Studio Code](#snippets-for-visual-studio-code)
|
|
|
|
|
* [Layout Options](#layout-options)
|
|
|
|
|
* [Samples](#advanced-samples)
|
|
|
|
|
* [Background](#background)
|
|
|
|
|
* [License](#license)
|
|
|
|
|
- [C4-PlantUML](#c4-plantuml)
|
|
|
|
|
- [Getting Started](#getting-started)
|
|
|
|
|
- [Supported Diagram Types](#supported-diagram-types)
|
|
|
|
|
- [Relationship Types](#relationship-types)
|
|
|
|
|
- [Layout (arrange) elements (without relationships)](#layout-arrange-elements-without-relationships)
|
|
|
|
|
- [Global Layout Options](#global-layout-options)
|
|
|
|
|
- [Sprites and other images](#sprites-and-other-images)
|
|
|
|
|
- [Custom tags/stereotypes support and skinparam updates](#custom-tagsstereotypes-support-and-skinparam-updates)
|
|
|
|
|
- [Element and Relationship properties](#element-and-relationship-properties)
|
|
|
|
|
- [Version information](#version-information)
|
|
|
|
|
- [Snippets for Visual Studio Code](#snippets-for-visual-studio-code)
|
|
|
|
|
- [Live Templates for IntelliJ](#live-templates-for-intellij)
|
|
|
|
|
- [Advanced Samples](#advanced-samples)
|
|
|
|
|
- [Background](#background)
|
|
|
|
|
- [License](#license)
|
|
|
|
|
|
|
|
|
|
## Getting Started
|
|
|
|
|
|
|
|
|
|
@ -155,7 +163,6 @@ SHOW_LEGEND()
|
|
|
|
|
|
|
|
|
|

|
|
|
|
|
|
|
|
|
|
|
|
|
|
|
## Supported Diagram Types
|
|
|
|
|
|
|
|
|
|
> * `arg`.. argument required (e.g. `alias`)
|
|
|
|
|
@ -738,24 +745,25 @@ It is possible to save them directly inside VS Code: [Creating your own snippets
|
|
|
|
|
|
|
|
|
|
## Live Templates for IntelliJ
|
|
|
|
|
|
|
|
|
|
### Prerequisites
|
|
|
|
|
**Prerequisites**
|
|
|
|
|
|
|
|
|
|
[Graphviz download](https://graphviz.gitlab.io/download/)
|
|
|
|
|
[PlantUML Integration](https://plugins.jetbrains.com/plugin/7017-plantuml-integration)
|
|
|
|
|
|
|
|
|
|
### Install
|
|
|
|
|
**Install**
|
|
|
|
|
|
|
|
|
|
1. Download [IntelliJ live template](intellij/c4_live_template.zip).
|
|
|
|
|
2. Select `File | Manage IDE Settings | Import Settings` from the IntelliJ IDEA menu.
|
|
|
|
|
3. Specify the path to the downloaded ZIP file: `c4_live_template.zip`.
|
|
|
|
|
4. In the Import Settings dialog, select the Live templates checkbox and click OK.
|
|
|
|
|
4. Restart IntelliJ.
|
|
|
|
|
5. Restart IntelliJ.
|
|
|
|
|
|
|
|
|
|
### Usage
|
|
|
|
|
**Usage**
|
|
|
|
|
|
|
|
|
|
* Create new PlantUML file (.puml).
|
|
|
|
|
* Type `c4_` for displaying artifacts templates for C4-PlantUML
|
|
|
|
|
* Live template create correct C4 model artifact with stubbed arguments.
|
|
|
|
|
* E.g. alias, label, type, technology, description
|
|
|
|
|
* E.g. alias, label, type, technology, description
|
|
|
|
|
* Replace stubbed arguments with desired values.
|
|
|
|
|
|
|
|
|
|

|
|
|
|
|
@ -767,20 +775,18 @@ The following advanced samples are reproductions with C4-PlantUML from official
|
|
|
|
|
|
|
|
|
|
The core diagram samples from [c4model.com](https://c4model.com/#coreDiagrams) are available [here](samples/C4CoreDiagrams.md).
|
|
|
|
|
|
|
|
|
|
### techtribes.js
|
|
|
|
|
**techtribes.js**
|
|
|
|
|
|
|
|
|
|
Source: [C4_Container Diagram Sample - techtribesjs.puml](samples/C4_Container%20Diagram%20Sample%20-%20techtribesjs.puml)
|
|
|
|
|
|
|
|
|
|

|
|
|
|
|
|
|
|
|
|
|
|
|
|
|
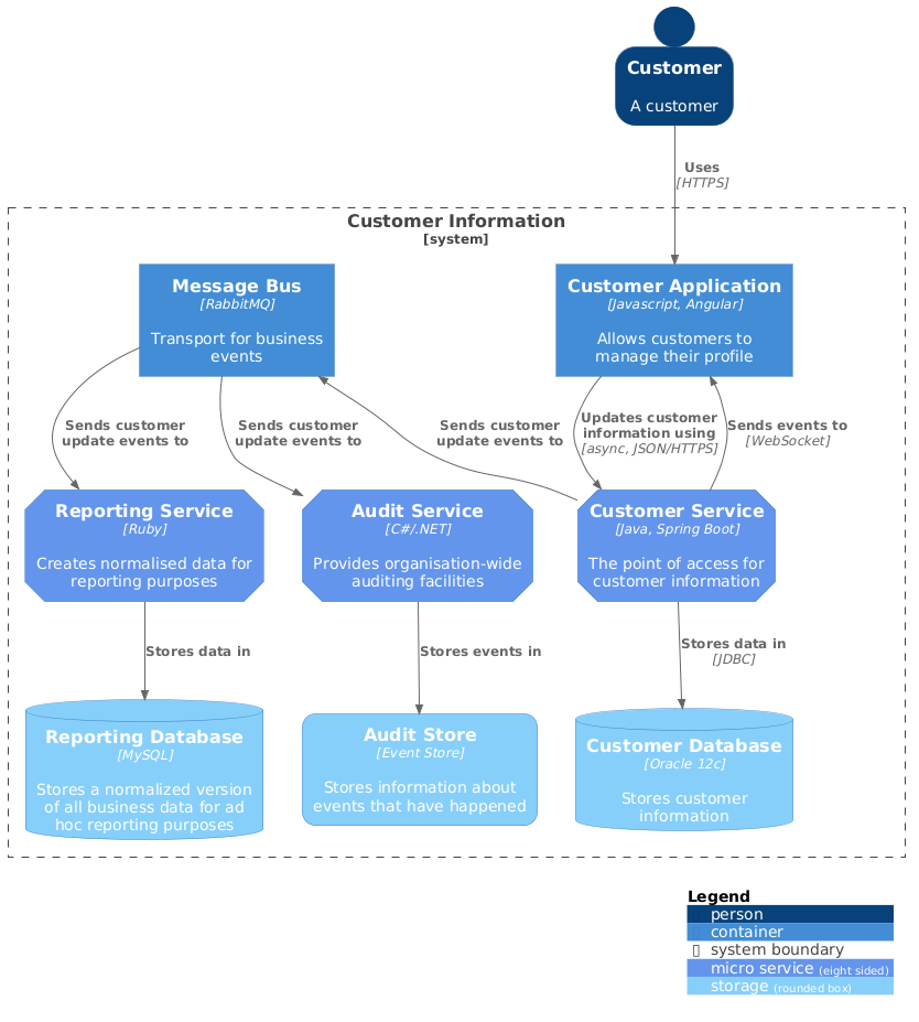
### Message Bus and Microservices
|
|
|
|
|
**Message Bus and Microservices**
|
|
|
|
|
|
|
|
|
|
Source: [C4_Container Diagram Sample - message bus.puml](samples/C4_Container%20Diagram%20Sample%20-%20message%20bus.puml)
|
|
|
|
|
|
|
|
|
|

|
|
|
|
|
|
|
|
|
|
|
|
|
|
|
## Background
|
|
|
|
|
|
|
|
|
|
[PlantUML](https://plantuml.com/) is an open source project that allows you to create UML diagrams.
|
|
|
|
|
|