[comment]: # ("image is based on percy/C4_Container Diagram Sample - bigbankplc-styles.puml")
[](//www.plantuml.com/plantuml/uml/hLPDRzj64BthLqoL76I0jb2akHGm45bY6mUIfOfoqqC1OKYEg4MMkyJkq1ye-jyxIr6YAQT8WUOYS6TttdlxE3FK1y_ek2xru0TbCbtd17lcolyy7Zjyl2eKx-kqzkGoQvWCNsMs75SQJSYvz9nhbOwdFrskGkX-CH-Nw9cSXBPJoK1bo5rL0N-GV5n-tgxYTRAysoxlD_FRktXqCPZaUQof5EWD5gDXYjaNClafTnZ1svqifbPRT_qsdiUB-6wp_MKfFzFbVBcM_RGux0xVl7ltVZPv7tBy7YkwZbMnvqJbb2TXFRgG7Ks546peYQ-FR90TwVuq55B0XvnXesvDkb66_jba0PebjPKpMQ_bJaSTMX3-TIFXPqtNC_HxokVAY9OUUW0VVnyAoznH35Yn9ZZv2Rd2mc49E-lWrZ0vGmmtQBueKq3ox9dAmM15pbipochFjYGNmVJqD9p0CGns1xmdI2KxWaSf5QYQHDHD333BR6tO3qN70Nfx8u4StVCe-r6mpWKCB-2l0G1qUaUFb6wngkJmPqfXKbLQPSZAcg64Fk43Hf1KBeXV_3uDiHbfzI0o6ccUvMm6RV42chm9dtZJuyLN4n7PP_OL2bmYsvekLrXGO3-o9fbJ5KSmCKMjqONmoja7bPC7rFhhBBlQP44wQiNFm5QSR8pqyA0mf2W7Sbz8dNtqv5ufAcsgDBLsBCBYf6dw9e8_i4Hnegy5j2eLKmw-JZqnsDr_rkPVYJi8W9mUL4RdycRfA4V653s5rz0-1ZN9RtFehTawyX362ZWgb6U7WHkKaR8ic-S8zasl0DQyXynHJeOLQX-5iYBlGTj25iJPrIkZshuMfrIesDNjrmjdPkMOw_9wpdt3eM2A03VTYeM_VZMvHDJVfxAFdtX49IgzzKr0YEBBXQpRbWlCcps1QaXHmq9bpdgxOuYViZsQWk2GAR0lC5jj7QfWcft3aivwkhCzbEUn2Z89dExtmdp0rDRSbK1qQkK8sA7ns3ZHsJzOatunBhgclVVa0_V7pMQLoC7-EL_XDy-qHT_1jNJRkp2gKzkDY0Qk6m0jKXFi5qHBU1Zf4NoIBzAu8U_UPhFL8dGA_X_GzaQIEzbTi_H1ruIvXvspPJEl7frYyi0s4BKyivkfG9umNxXrLcI9m7gWon1jC3eXP_NOrz3FgxtKHqUVB3Qh5kXqcLxwMLLsFdLVEPbMY_cvLzssm1_-BypZN-ExsUXYy47GwrB_0m00)
[](//www.plantuml.com/plantuml/uml/hLRHZzgu4txdhvZILWM91VtKNrzEMgaivAvRmS81szuRciH3OjMnSxO3YqxtlzyuX6IXU-f3xmNYiUVxFdyUJ_BHURI-p5Nd7IH6xybwa1uEqcU0GaWlZKR5KtcEMe2IcW1jMkQaFTnCLz5ilBd_4ctl7oQpnsbqsnsEXiCkU0Eb8r0cGQMEdLTo1s_tQ2N6YhRq99rtlUvrShVV0NWbTQ9AGV0s9RzjSlQeIdefPJJv_tPYj4TMPeT5sCahKewUGsNU5-wNqSZYOPZopigOnTc4iqZx8UzjL2ZKmOKRvuMICOFUB4FeSJuRvUWysHTvj92xJcVzQV5rkunMwyN3Tl6ucTq_HBq--xd1r84hYy9O3zg0Ap0X1rA3pmWqvWIz61q9CATGgGLPjbZg508d6Nyio0tWaCaa0s7qEzy0rcYeZxcnr1y2Czxlch0biFHdIOmZpfIAKfOygF_1qrDzqbKIPEZ2mSK4WdPIa-YCXOWKXRFclVIwCIRVEB6neJk0DpiUJ8mozlPDD8lcqSDc--k2VoQBsMB5yt5wcks-Vl_-mtJy8UIu30kwZMIQ-RKK9DPXtElpp4dPXeNTdjaWETD1Zq8Ak93Jx_Q3l1MfIXgwequ2Dc_gh6UyMYs-Da92wVxhnDeV5TrEqMKaPbApc0lq03xwRoYCzor5nqkl21f3GKXCBUQmCnRkjIUhoSCTwc-X9DP7vodlT9PadT6zf7JUv6G7C6cUkcCuXy7igaEFENjmEkQYIaHLnG2Jn9JQkoxhE45lxpWWq1vxoVyOwrf0jmz_TG2WrTixKBp5ek35Noc6SL4ecM3e6LqEVSOz3c1Ts21-_cKIObDISiyoAcdEyze4wei8g4KLRdZZyyQNOnPvoUmAPBWrJokwMM9AWVtCkawiBFm0nZej5TeGNbgpbu8Se58li-nAdPpQdVH7yAPnqi5UOiYH5dZ345jpS6I_avIRM2gg_PY7GIDgyde0Vs2ELkfBCQ1aBiCLTMNio8FP_OIuam0Gj9S9NSkRnZs17aF32UTGFmOrwzzdS37snfA3q2F1KYgTjzMPWjHSbtdrF82ikYo0fSyWiIH8UudA3K9TaNEWJCe3yidmEwFgcyrEoL2oo_kNAsTgU9bjyowS-u53mHG6hguhfkxskzx5elvkwZvwyZtAKQgjgm9C5DtCULpVkS2yoGXaHOeAvZAnnfcTX-WfoL2d1ATCXds6MMjhKHbJxopcT7MfdzcEIfsh8E50ixzdvWF6flHj2GoQkpm0Rr4xh9nexU-iI3th5-sjVNJa0lUdpMQvveMNwro1FrpJ57q3TwBRFeHc7PkcHzHmJGUeaQhWHK4qX5N37S1dVg-EAlBsDAkf6g5Ly7D0spjERcGtb-KQT4Ke7EoioQk6TR3IamDl0b7DCxsRC6I3-Sojgo9RCwm3kWdH2gCLSbcFLnekyqedTThIh-URPGtKREOY_Reg6v_Qrnntg_disgjsck5FNpspwBVeOThhTtR6UB8WB1xqwMLp_dw2_H3UXWENHlVwbMVXwwgTvU6NytJd8wiiS_KF)
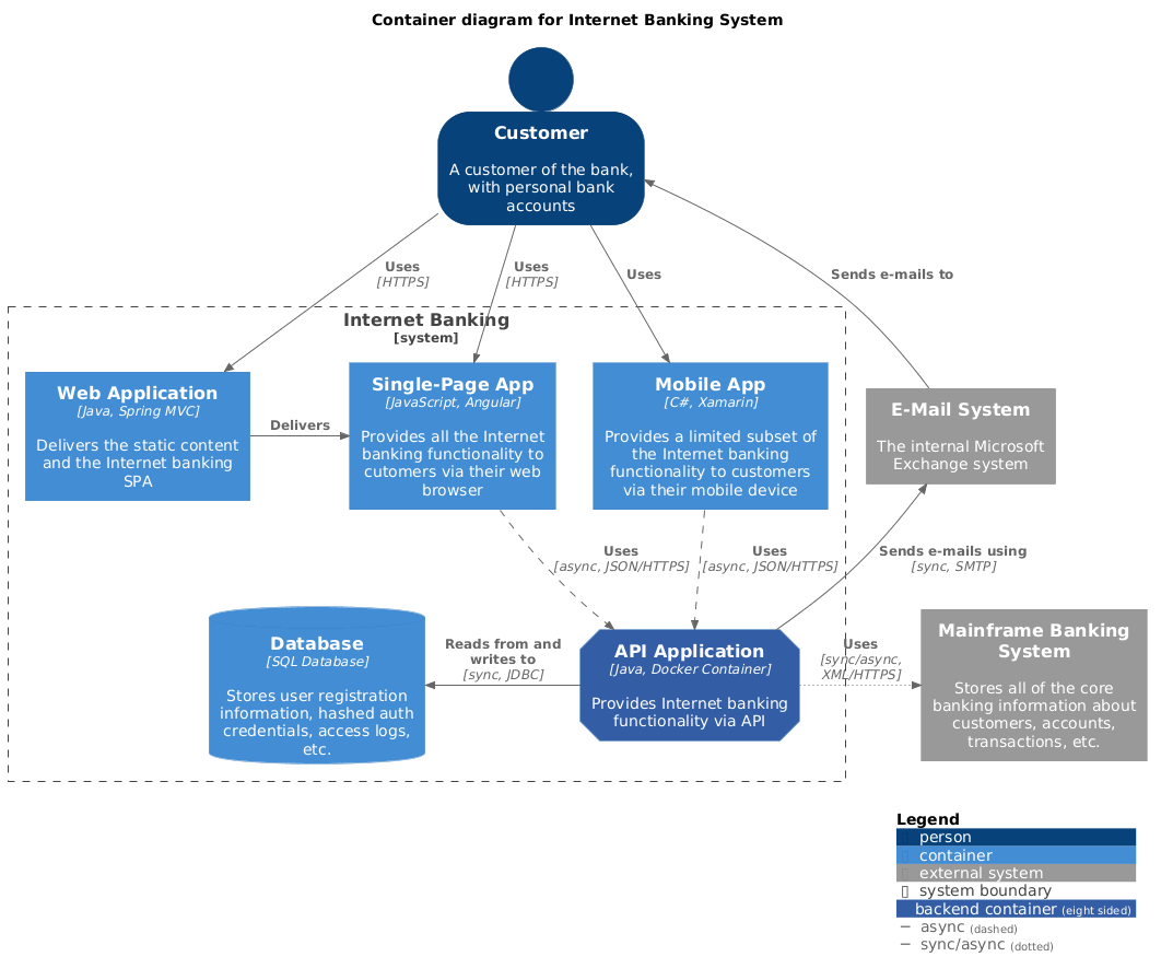
C4-PlantUML combines the benefits of [PlantUML](https://plantuml.com/) and the [C4 model](https://c4model.com/) for providing a simple way of describing and communicate software architectures – especially during up-front design sessions – with an intuitive language using open source and platform independent tools.