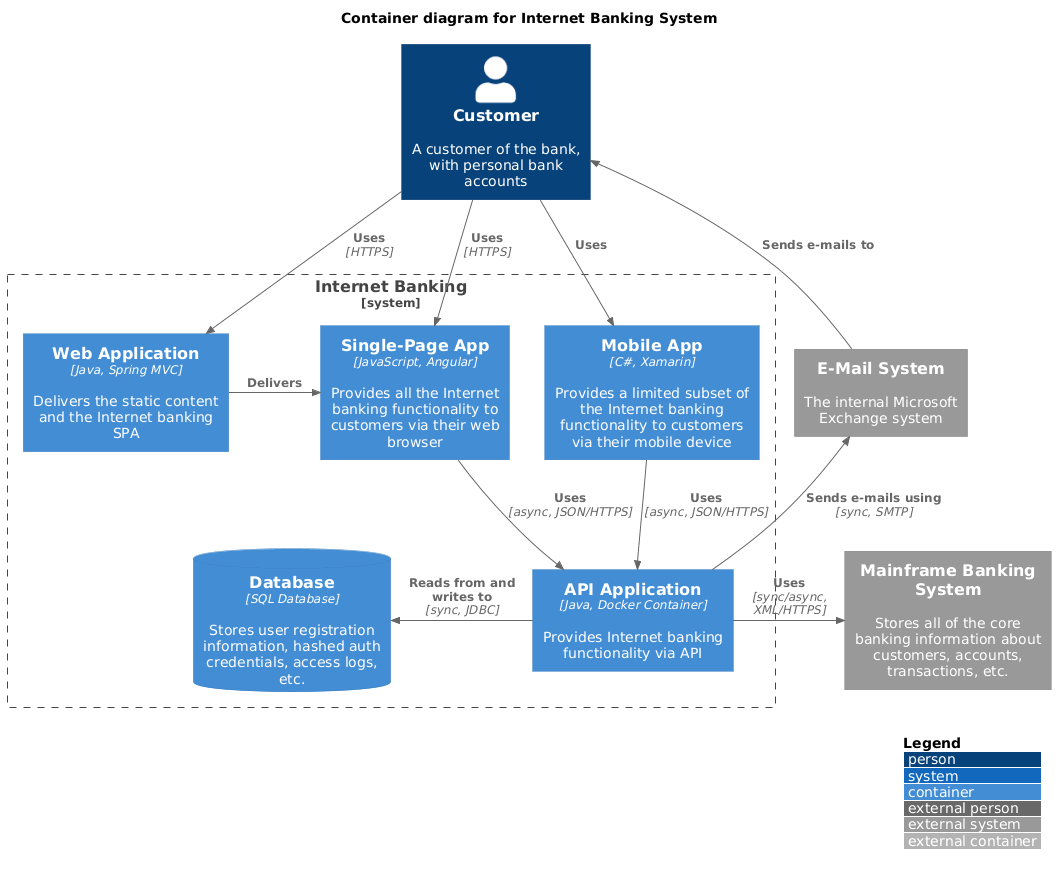
[](https://www.plantuml.com/plantuml/uml/JL1DZzCm4BtxLmpba5Jg9bh4YTE6WE2msqOaPSKfSk8fjUGFovuegX3_dR4eBRayPTx7FCzJ8XbfiKQyqMusYq8u4uNqeQwZNAkVcixBj2ICitU4ZghPspeOwRBd8P4oUghRzmzT7XrVdcih4s7aqTYoGsg7iGevNzG5x3s1GrIeOC9PSYxGMIVGYH51uKakXg2enNFput0Snk7GZPyEh_joAqI7CNbNIcMrsy6coQWJHKa-RhQYl_1YEtxqYrCoNihvSGT5BsqmM6pXbm3-RfNA5QTHXi0vhpX14uBHioJjtOP7xTiTD7rNxJyFR8a8xwf7UFdUPgunngy9yacuj0U-Hv0iiLnSyouOLas44KXRDBmhSRVVrtOb_IKvvofZKdn3y-zLzrh7n4x6hyFGzQpAeXjxZ_c2bFWNCvoYj_zRdj0fllmV)
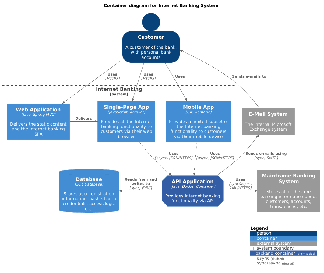
`LAYOUT_LEFT_RIGHT()` rotates the flow visualization to _from Left to Right_ and directed relations like `Rel_Left()`, `Rel_Right()`, `Rel_Up()` and `Rel_Down()` are rotated too.
[](https://www.plantuml.com/plantuml/uml/JKzDR-8m4BtdLtZP0q62HApsj2Uo4OLAq4OajEefSf9fiUGFonuhGbN_UySgXVeoyhoFUM_baJiCIYQ_XEvb682T4At_b-UEZzcRm5FeWWVN6usWCUkDogtaEceM7WSfkhpykwZYwhZVvOfx14UhjYG55nfSPgD_iYjU7ezDkrlVDUtXVhDjqbcILE2yqIaVbD1pDYdY51uTH-CciwG-avjg_vkW1-xEQR-SisdDbPKmdR7tXD6xtab7w5fkBVayGySAQwNeEGgZ9xGgVyzPKLVPmxeXYGFs9rko_LCPiK9ACteMUtg6Xb59oucYWaH1jrWp2gHQ38K2IRSyPVkuf4ln2oIV2ut0v03okzKjrj6JakQsQQgQM95qHMys6q1FNuZZrHdrKx82FGGbFm40)
`LAYOUT_LANDSCAPE()` rotates the default flow visualization to _from Left to Right_ like `LAYOUT_LEFT_RIGHT()` additional **directed relations** like Rel_Left(), Rel_Right(), Rel_Up() and Rel_Down() **are not rotated** anymore.
Legend details can be deactivated via `SHOW_LEGEND($details=None())`
@ -263,7 +263,7 @@ SHOW_LEGEND($details=None())
@enduml
```
")
[")](https://www.plantuml.com/plantuml/uml/hLDHZ-8s47xdLypczbIGM51rlPTAICT1sjiJ2ojWspwS54tY8LZds97ji8kg_lUE4nAbx5PzAGyeu_7CVDytdpyvZzPNXHhy09dH9x8Uf8TdwO-0GaWlZKR5gQ90BK19JO0shmhI7kwMstWrtz__5YVtwyNgQHdFeibqCed06wWSWJ8PAdKUtCW3l3-XbPWgIkX5Ek-6qNLnD1e0t4YTgKeGlC_99rtD2LL5RvLC5pyb2wCzCZ8xAGEJ6rAE-gsEtfVkv-dKulCaPsPLok1inbNCOiBSfgL27LIuSruecNBJkyTmzFImcXReFDatvsWX3opShQASl_VqSb7kcmP11xxfm1y95AQa8EWdY1ie1-PG9vewO1Js3CCenUnxYBDsJWJIDTLZY4ZcHmzE2XBWZbXIoBOTHp2O2n4h2elPOzurwp17OxWzSB0mojZPRRoA7-BrFlbbmt-BpMgpvNoQDzdetOSF7vVpZw6c7ZMBm_1TcBqByN0qxhEUlOR-JR_6Etf3ArFvlbn6gpDWmxccj2LLqq5trbd0u-cbvJ3VRZU_T-23D_yriVDdHRCbkYE95SVN19h-4EnQmsJ3QjE_SK4e0WBCW_9OULEWbxN5h_RCH_td8wHZXvr9G6bDITPBudfBeQhTO9zim3BzVnWRxrl6ey5WTtQUYkIpgRH0UnvcFxAnxhKdgyd3PzJVfSwZ4Vmv0FvrtXaM9fMA4YnBllzG1p0louYZnRin_845Mgb3-6ZDIOf03vGif0_Bhr97llLyDorjfi6XqbcZa_Iieu6iSgmiMGSdYQ56McW0WA2JpDX8L_0kxcDyaY7C7-y3E2Kp37q3ggzumZ4i3L-pqDNryVuNhW256qVD_jtirVjYK7-r-iOlVdXfaxZwACZ6rmuM2sfrXkPsGB7pnWRDb6fbolYWWyA5nXOr6y0qF9bEep5Wbl4wFNzvYzfX3PeZyjc4GGtOLFtzmJ_5UdBa647Z_p5ytMtMqo_x_UEkOzgak1CtIjRXLQVcIl9hhctNdf7P90-hgyvzdmTpVc4Bh-9Vu_LoU7jv5RErQQpxYOTLXVeR)
## SHOW_FLOATING_LEGEND(?alias, ?hideStereotype, ?details) and LEGEND()
@ -288,7 +288,7 @@ SHOW_LEGEND()
@enduml
```

[](https://www.plantuml.com/plantuml/uml/LSwnReCm40RWtK_XCZbI0qkdJca1jGDjew2A4HdxL91iOzbdjNdx7eb4meJlk_y_SOWe0oPhU2FFSqBUJJZoRfmGefSAU2kjDy0U9gTCqi17H1-VYoB8t_o7icb84OAQ7OB3NCssy4QwvU8-eZRJK9HF--D2tnzDOML424HzIGqvEGYvfonZHmXnTa8-ykpwv2_PZgqfCT1YdVXhHYE26Xs5sZCTjK8HNP-yt5JrfbhTLrVkwpyKG1lwvloMhk_Jx0IcFot_E90gQKmaNR0I98emHRWPWTuObGbWCQybNfYrxrzTtzHlzMSbTkm0JYTh_W40)
Therefore a floating legend can be added via SHOW_FLOATING_LEGEND(), positioned with Lay_Distance() and existing whitespace is reused like below.

[](https://www.plantuml.com/plantuml/uml/VL9TQzim57tFhxZp2ad1JTQnfq6WcGajhCt2xBRqoSZoJQD57qQwMXR6_lkkcgJEO5jUP9rxFiv5kGeaF4MZ1s-KbJgs26kYBdoSJBpOZfyLhMCJ0thfBA6biNHcqcbXa-OYKAjLCoa-N2mJT7ztEp4Y47g6we8LGbdquoxv3yfvLPUVvrLnKvVLq-ryTDOy5quxFysqUbvJeoDcEPojM7V0Zz1MUAliaTqAl_7OxhcEqnxtusbMRf3akXzK-8EcMU5H4BQmSXvQ5MGCGJcRdGy6GrWkhc7BIq9AXM_QrD8OTVaEHhJhb1HQxq1OHslqUueA40EsvtzP9yqNmk0qwttsAUN3COKD6o4tBru1xaguPcybyy8P9Q4KDe4vz5V-NWkzQPpmBPJpusY14NEGqGVrdJy2Coy2UhKwBPuYNIJ8NdEupX3-r_nVZKuA_TddfCwnJLycRNyxU_foNzMpyf0vOco9FZWx4grHDeTibauLo0jodZNbBX2Q-fEBjXL-DvANEGnBOJgDmtFuEG3-lVwxHbjiQj5rxFE83SowJlFwb5wOeU9j3hDoELxCAvPuXFVZIxXxAD9ifhNRlZod3q0Ef3ETO8g9cXHdGRLLHEY1b47DMO6x_Jgq6z5-o3u7MbhsA-hZLdsj-y1AFc-gQbaoYqbzwTxc6Ydm5TEnyiwSIgxGjj7etm00)
SVG with fallback fonts MS Gothic,Comic Sans MS,Comic Sans,Chalkboard SE,Comic Neue,cursive,sans-serif

[](https://www.plantuml.com/plantuml/uml/VP9lQzim4CRVvrFSl49TS9DrxDKWqCo45jPcONPR-ih8ygNHeZz6EYqBOzzz9vBK6MFB6rbtpptFxr2k0mbFqUZH6sMbZXt2cgWF7oSJBxRZ5qNhsCQ0NZfBQ6aidPdqMjWqSnceqwgTb1ykbwdqS7ytCI8GUYur9Ky8PT6F--G_gkPrKtsUr-LjKzNFT_Fyh7qfdNP-ccdrigPMHymAE5lntA5-B6s5jyeUrPtm6u_TNkiuxMdVdcRL1ackXqQDFsYQbHu5OGShvw5JGSOGbBFPnMXq3il53MnvIKYfy4sRHXgZhjv1JhjUIQ7r3eHrj4Q_bwW0CM1tmRD_BvGK2s5mcWrE-vpgyPZ3bgsG6qZQ0FSLtB2xaaNfZ99G2PkA1GnN_buBlMcTy1rd7biBZ5Y0Z3wex_mHM7aPqAlLANgAT94WUyrXdFzn_uld1ETFcXEO8yk0adQ_cpr_UQYRMNN8pBcsH1-SpKLdb2qWcwLJ1VA2d4-0kq1ecayksaxuNIwl2ZYlXEardb_0pn7mx_NVbM-nRKJViyyJjZ3hUytBKtfXBfLl2vXLo_5YNlE8HtW_leBxnpBrPbgxRNfEfW5o89tf1KjCrAGu2-gj8a8Ff0ngpWhCzkj0bzE-oJu7MLhsA-hZLWFMG-19Fc_hUbcnYaK3z61pWnJuYkbOUMTEHwxHTj7etm00)
[ Sample")](https://www.plantuml.com/plantuml/uml/LL1DRzD04BtlhnZ28OwKsYhYnAaXH1I9bWYxb9irzawRbVPZsPsLLI7-ExEYeU3Bo3Fluxszoeo9YxFgbV6pBPhWn1ppkwvBkBIFXazbAfdI73oJvtOEheiMVULSPDRMJDt-xSMnhkvkFdSECrEIrTZJZq9-fZPMUTLVVxaVFzr-E7nlDaeTAUNW6zJE-2siTdMQp0avfDL6zK-YuiRteNYDwQcPBxUmxj55I-kD0ldsaWUDfzGiD8qOewZSqmIx6AsPaKtmArdjNszXrn_RsyCWb4Jmfhs4cs_xUjjP6vOCjLq63Y3L8Wh45Sj6d61O34iPOEF8YbUMP6im7X3oSpdG1XyJEZX77GzUDniuOPM4YQgy5exqGGtX0U0d_5B_eSzr6_xZ9z6UdSLFVILxVgQNfdTPmiYy7ePZBwWA-djzaVb8dEMNwdX8mVrBkIAlYxE_0G00)
## Optional support of additional PlantUML elements
@ -694,7 +694,7 @@ SHOW_LEGEND()
@enduml
```

[](https://www.plantuml.com/plantuml/uml/NOzFQy904CNl-HHZA5H13OMU2eA9XlQmfk8VF8P9CcfeiXjs9xL---vMQqrly-VttioR6aRDRLrvlJW98n6deH3fKeJ99er5l8YJpHecyEJrIfbNRK5mP6xCIn1eF8qF9H_Rh3MaSoMP98zpLGTDXT9PZWmNLPa5i-VHqess2n7KQ9Yq7QKpLJTAEatZpdktlf_RQWZ-J3Ldo7-d_g2Bo7rvSD1FSOSDuI53G-iZDZJn6ym_y40TyJph5rbejVC8Ghjv1AoOj4GkFmdCMJ9-mLvfk5SCu6IpThmBP7Ij_sTjZQEBSNHxf0kxJrPKfTjhodz1Maq5P6TBEKXSeSkxAyB2m5wh-hfUtTRkw4wNJ0POkHFhj_TTAkBNE9dt1zwKPD7MrJS0)
[](https://www.plantuml.com/plantuml/uml/ZOvFIyGm4CNl-HIrfowupSMJfvNrk6BnprccwT069fEGcI3zzhO5YoAAf_VcmVlDEub2rXB8N7bsL0Qi9jKajzPcU6z7hrFfYs1saHLPMnU3JGIyTewY0_dUdc-EtHgzFbni057CI_HsNXhW6NERLhxfC4la9croHnxakgelq2FLYtbCwYC3LVSeBlljgWzcXpJkq_selg2RE58Svpz0pxCeXaOs-UztyuJqVV3lAtR4bpa7Sq8UIg0F)
In addition to this, it is also possible to define a system or component boundary.
[](https://www.plantuml.com/plantuml/uml/hP9BZzem4CVl-HHUr0ChBPj3sqkbIek0Tf5uK1v5FQ59F05NZfrw9l3rEmvXD-f3wg4dE_EV-VyyCtaYXi1rQPCxut9RQrGdvee-f6c0o-FHyAdEQiAGUyVe-37tPLfPSB5cGAojoTBHky4gXdRpMLe2CGO97KPI0SPXUAoYVtAdiP1FDPvydOwMYyq_WBYkG8Uthq0Zwg2GZ05LmJ3IZQVn73LweNnQBhR3_MIpd4_-AwY9mGN9bpXu_pgrMrSfk6DjeMtwT_axdE5lMaa_x84mdF7NyautQNmxjJET3RyjTzl3VhfzFimcdoUBSVy-ILQIu5q_9ZwetgWczYM6djnNw2kBYa_0oY5gLGMlwvn9n3VNJZ_s6a3lFdbPO9ygaEBDQXWzsWRZTNj2LKgACeun592trYpnlCLUDH26kiZikw2RKnS5bH7ZuMeQ_UEmulaCJbia1TOgsPqa4YdhZoRlsiNihjSuw-jCgiV0a05XT9gRF7Zo1QlDbrbZxQscsnWUb0yQWnASFFliJOvo5ZwKmCQxBgopAs4cQxJjlA-psX5Ij6z-FKc8UgD8Vt-M3-jhxysJrmYQqdr4HVa9dPPz_mG0)
Similar to icons/sprites is it possible to add links to all elements and relationships:
> Github does not support `svg` links in README.md.
> If you click on the image a new window is opened and there you can use the links.

[](https://www.plantuml.com/plantuml/uml/jP9FYzH04CNl-HHjhuTPc4dOnPCmiECWUjZLOB9w39rqQHhxJrDL8GpYTxTxizb5F8W3vf0chrBl_NZ93R52dfmjNXW_s4c369aZlQugL7FvpV0uzHC13i4pU2w7uAfebSyxEs9jJLyTN-tgBDtVtLPE4GCcgJkc3MKyO1cpVr43Kl0RfPtnMo4F-JJ4g3YWt8gN5D4mx6LyUEywIzRuxtkv0YqmVoNeRUXNZ5jr2XD_Z6o2fzBfYz5ew9Q4RWdS1TpH6ERVrUKkBulcb8nSzoPCNYiyROQhnDue5os8PNOkgBmKFmgHhgUYDZFqdOen9No1NXnYj6PGcLqcwNYn5OUcBZ-yRTCAWhWkhyJTvsFErq03xkN1sZ2JoD-B10UH2A9246woR39nEnjcGC76GM86-Yyjfzf-FXQtuIKnyJzcdrzNKNm2k_u_prNT4r3kvttRrisVxglbWtyU9QFiysJmJFWEcD8ZvECh1lUFhZVWTP9-0G00)
Elements and relationships can be decorated with tags and explained via a calculated legend, for example:
[](https://www.plantuml.com/plantuml/uml/bLJTRjfC4BtFK-pdhnT6JN3I7qMgX1G4gAb4MWg9Sed6ti5ikzwrTjRGl7rdrn08jLBrQj7CcJbppeov8G_EDvK--q-PGZSInThxcZvbcODjlrH-tUGDeIkiyMXylx1LLcimeUQ2lDGgpqOVBcOXz70tpIeWZuv3on5NW3Be-dNeVpQKSgAnuYRtKAR9vgf_cPoBDxbr4jt8Qki6oV_o-ltbk-karu6-2kWLD_qRDeVYPrEVeAq3KoA30tgE-WJfyTS9aeEQf-yCBloJHZ4GOw0roYb7qXvtdg4ZQz9Wrxb8HWrvMw7ZecI6jkOAlmOl3A8KjREoAJmblNqLo4ePXWx3gyWxyFQFMZWaaJY4put4Ha4C6DoAu9RWJTNMi2aK1K99WsWZKpwl9gKQc68n6mOcbjXeYAJttAbYY536erj1qGuG6OgTi3O7WNpBTn8dY5izfhiyfHiUwnJTp73imR-Ei3VW5TLGgp31x4iW_04R2Eyj6AcH16Wj-EGPI2IqBLKXql1jz0_Myh6W8MKDzLwAVNjADSvJcNFpCNZ8WJ0GtQd2MR8hBnRVfv7PQadxJPwB-448deRLRQmgaD-LTHLuPdofmnLhjS6WfVsLX9-DL3uCNYfJXi22JMHT7yKJWZiSm_xw-N3dg7TNszx30o65olXNm82GZnashZkzdBUcHh5p14dPerCUT-dzTH_jlvkZJRz6D6s93j9RdW2ha0XAx9IukFtsk9nEFa--ZjFUsGqQsLJwDm00)
## Supported Diagram Types
@ -394,7 +394,7 @@ Rel_L(x, s4, "uses")
@enduml
```
 relationship versus bidirectional relationship")
[ relationship versus bidirectional relationship")](https://www.plantuml.com/plantuml/uml/RP11QuD044Rl_eeq9mED4lNKKneLMh1KD87s9AiEZNHTPNSaxR_lZ59KoF6zntuCUpGeD0wjj1uQLScXXiqLiJTFhgl5pVbgy3gKWm5TTGf1eLDrhTjBeVZDtc0jcz8DWttAwlAMkAqm29fK4T8BqIZGJi_xBwzHNEJdE8lVpvzfREyiAmLjEcMBnytsURlxnvBmD6D56CvO4qOp0c5CQ9sQ36HnuJ4UG26_DpUwdjgKCaxLtHHngk-cX1Eiqdpu3_aFulpN8BIsEH3dXuNmM7WBuRFm5o9W4V3cT3vDZZE30KDsEfobjvRHAFsrJ4OPpF88ggQ__mC0)
## Layout (arrange) elements (without relationships)
@ -436,7 +436,7 @@ Rel_L(x, s4, "uses")
@enduml
```

[](https://www.plantuml.com/plantuml/uml/LSt1QeD04CRnkq-HvgJGA55FFQLLeGLBHIEq9rbrQ8HrbTrPshnzPmn5Svl_3_RRaq6XqOxIUHXK9sqFkmlYR9w2G8iV_tl0Yssj0TrD2a6XtqrZC4kX-Ct1O2-7DaZYGy5Kl-V1A0o29ceIUY461TgVUV_rBSsQwfoLsSVvgyXSpt4Aq6PIhdZSxP_ttd-sb2zhTfJ9cZrbkYPGPfHEBgvDpLEjjzmbtztjJldkRtVEDwoV_zB09mrKLuCmkkP8NHqt43A46uWOeWt43361Ku9iQfvSPgm1GyfOBXZUOxfWT8_vWl6A9r2z7UKV)
(In combination with [SHOW_FLOATING_LEGEND()](LayoutOptions.md#show_floating_legendalias-hidestereotype-details-and-legend)) a greater distance between an element and the
e.g. floating legend could be required that all e.g. corners of the drawing area can be reached.
@ -471,7 +471,7 @@ Lay_Distance(LEGEND(), db, 1)
@enduml
```

[](https://www.plantuml.com/plantuml/uml/hL5DZzem4BtdLtXH3o0jH5NRIwLAYu3THUA30bkEqH0FuCgnKyy4r7_VCIIxKQjAFVGKvptFUtvl7eWXS5NOvCwut5OQrOcvfCzf6k0oE1e-LVkACEJUCJeUvBv8ImikplI9jJNxTFInluhGotoM5a2CGQ1i91DW78P16VMJEuq7-LNZoRVfQBdO_8CHLoNeyE7Dq0ZRFyYDFfN1C5BZf_4SENfrULmkjiFTPBESJ_whqHM32v8liF-fQUqjLGhkM5ceG_z9VuSp_8qhw8VD2CCPVnjlfqdZswdkT2L7xxeHkbUTKKNi2mmTEQ_GbnOLdu2LGzIg35vNEPEGxswPldIkKfrUyhggBfKWmvlLC6hKKU9nUq9Lo1Lb76CuG5vBi-1vRNlZG3pKHLfk6pLARIieZGWFLzEe7sk9tsTmsY8fi5R9bkGYaRB-QFAsNBpTrXhlktelqsDWs0DXL9gRF7Zo1rQRhxEhjBUQcXhkbGyQWn8xUVRPcnpbU_2X03RUjSrQMn7FP8ssxllMrGiX2HxXAn1ZjT5iVKjwVU0QGLEwYyAHJZRFortsE5iEjzF5KpQRF4qMusulcS7FR6o8mUNORT2RnFjUye1Eo_P_0G00)
### Compatibility mode `NO_LAY_ROTATE=1`
@ -499,7 +499,7 @@ HIDE_STEREOTYPE()
@enduml
```

[](https://www.plantuml.com/plantuml/uml/NP3FQeGm6CJlFaMw9uMkNdhgQQqABQHTySzXeI1HemPY3CaNjllsJR8NyPOPVZFVa8i6ei2iF7XXOk1cf6W1aFezIHIvnpE3nVH6KpLi0gY0UDZMH78YNEQiOUIiJxAtS-cizXidAz50bRMwp2O84rJ5qlNZz7PjcmwdFtcTfMKHHa5GKgKt4P9NT4fFKL0_R7ODTIkjyO6C_1KzdJP5KM_cYVqXJYVOSHMR5x1eXfHx7UbnkuiTdLjfuTpxHzONx61C9zTS-9D7s4XB1fWykjPjjtiZhogl_AgdaJl37tvgxBJljldFhxpewgQeYcjpy_zneM8qA_y7)
The new repositioning of the elements could damage old diagrams.
Therefore a compatibility mode NO_LAY_ROTATE is introduced.
@ -531,7 +531,7 @@ HIDE_STEREOTYPE()
@enduml
```

[](https://www.plantuml.com/plantuml/uml/NP1HQxim5CNVyobk-_9luT_AO4-3GPqA6xXQh3uK1X8rQa2Z93Tp_VQxfZ1Att8EltFFpJqOv1hjqBD_0DW9A6tRo1-G1ch1AvJV74KDiyGEch7lnrcg5WoIEmY5R7LCYjY_56cI-La4h_34s4ggghUrW0vnCY-Uf_cyRsc2BQqHkXeLKdHVZOCtzLmjxJk3TIzBBtZUdHOh_uozWHiKcgmYe0INIkZzH2oZlYJFgFOOdWF_56ssZ9s4DgFQyF-mzjTRThvITjYOV2BZ3UpqfKhHZFhlVxrey8vBPTiXeG7evVL8r-EixkYG9C6XynzPD-0EZgc9uCXLFi9s8fB5_5hao-wqxzQfr2ctrSq8dR4KttIyQ3URykyVOLISioYDakpYxd4GggPJ_G80)
## Global Layout Options
@ -571,7 +571,7 @@ SHOW_LEGEND()
@enduml
```

[](https://www.plantuml.com/plantuml/uml/PSp1IiD04CRnUvuY1Wyfj5qGJuBGf0OzL2qMyHXsayKkxEuCCxEeRsysY2YvVlER_uv5awJWYmiN1vz6Mvv5a6-K8lsnVNToJYQnfG6Ys2ZR0O92hsF-sR2CtXcrlzuSy_JwU511irYQfduF0I7c7ypzucY98TROhilgf4ErBYyPoOczhN0-NLMh7zHtdr9ZCy4Mp19EhZXziTWmGmAJcozWGChcBwSyvUn_tVpgTg7dziFpMt_exhkdktfLx6mSK_3V)
Additional `$sprite` (images) can be defined with following PlantUML supported options:
@ -608,7 +608,7 @@ SHOW_LEGEND()
@enduml
```

[](https://www.plantuml.com/plantuml/uml/bP91RzGm48Nl_XL3L45MsYP5XSkAe5PB1KWBMwL572itddKjENPaEvGLuhypjfTi3d3OKvonvvltddtb0tTXx3LxeKodHu7m5CBWLtNj-7CbLNWQ7qUFhhCce0bLP_jwqDp4ddCVX5QFzVhD-MqiVVkogNlk0pegFQofWok3hXeYdxtAfo7IVAg1m1qTyE07fm92aRQAevHtThTJ7TQfNXyRtpF6heLeKTzpMHP_zHHBE0luCwojjgufpgxRTllzORtTRDkufMdMVxQoWAPGlLn5_wjwCfaSQoljPJKO-SjtN6DpKLt-JaYKQCJToTslPzttfBWfA5zlDK9mIafqA8e5OxTas9eo6b_cT40wEmuWbAS9UnJmJ3S4_93Wt4hEaY1ikeYoowj4cwePaPG9u4P05pEYzNP0yvbQL3VdljnPBOYGhRojBfRfV2CTtyTnTtiVi2zz-j2S_7_GQK3rNE99aKTeY_gGmiIbKe9c8fG_58V0fLz4U5mqntUnc06c3EQCoQhvbzTawnEzbytDnvkl7ye5kq8Z2Fm7)
Relationship specific sprites are typically smaller and therefore following options are possible:
@ -659,7 +659,7 @@ Rel_D(user, user1, "requests", "async message", "if sprite starts with &, it def
@enduml
```

[](https://www.plantuml.com/plantuml/uml/bLJVQnin37w_lq8DeMiXoQN9DiWWKDPnCDRHqjBdujXAOkgpRvPlMHdxt-SVSPEikK7rujCdIzyd8TybEMPTMwlYH6gkMe6mTgwXJsLfsMQqacxTBbf2oursgDs8cxfi5DCXPqXEABaehzuFRmFqyFswh1avj1vwl0ePlzoe2TMBMxHaz5aeDO3UWpzwv_lWnHQ5YqDyal798JxD-DJZnVspPwtFA1u-almGUGVQs9efeCPAXmJC8ZXZO25NKDoXUhpUYifiKYzz1lNy9pUjbMZ3PtSL7-qdUDvhei198YRE58g35FCKAU_sAAUTb4VoRxuTOHl4Y_Fnw4FYvQPUI8tRH61Q92bUC33GkDb6YfF-zgguxwpu1hsvMBVYV_YysZ2c1haCe_NpLMXViZdJiC30AOg4GTzPoVHA8VmkmDjuPpk_ElIhpzN__6escrNTVlKnMDNbLzDaLPUVRVnAxvyysRJyBwjhh40RHniUOZZZOF9O1g3a4u9R8oGyZsH_CJAMza4kyoh4nqwmaMuDfuEC2bnAZGGCRXhKNxdHaWyywfXK18IxNuBNAcCu_WQClrt6BhxizYC-P8i_MYGNks3qh3dKICHM681EET8TbP8QFaNz4vMd779b2CMkNPX3xrNqlBX4BTfQ_GK0)
## Custom tags/stereotypes support and skinparam updates
[](https://www.plantuml.com/plantuml/uml/jLLHRzis47xthxXvGsV1hbrxnGeC2D0ipTO2sHR42VOOdCIpn8qYDVBa9Fz-Hz4AvCfRq8Vw8PJ8xxxxxjCTypumUcvhC_b6syAqYg1YRi9FgvN7XsMfkMhpDf0ld6Mol2nSlMeCsXZpEh0oEbzTl7rz7RVkVhjQrHYOl6pTNqW4Qaj-sKJ-oLsZaEdIK2qyMtuoD6l81sSNyDrEi1VEE7ysBJsHdMQJSwKEs5iiPzFzUlbcUepyLhtxuStcNTpDdLVaZ_TFSgm_vzZ9Bz-DETB-QHslJX8ff1_NOwAqFoRQeJ4v5dzt4MMFVjlz13tv7Zxj83HOK03q19x-QIamAT0Mk28mL99LYyCAJ8yC3vgh50GL1c07EO6YdROIDujVU0cI5vmGU42bD6jdqGY6KPimKbdhmhij-RqkA2eD5JPqTgdBYhTQaTh6zrac9qd6hQWuIr4GKXZCAC8XH7m6C-iwhGkGXsW05B7sR9gbacKtD5HeDC1OWiMQ0eJAjKPrnUZG67nADlGMI0mzDaONceTsfCgx4a67pa7jen5YmRZuP3Esx6faNGZc2UHlqHhaAFnpQm8xZ-N0bHlNMYdnP_TuS2Nhc_w6J6hut4Z12-YMpcivIMJ9gwv_H7hVLQ9sUWgtYJYZBRs0Mx_g0yR49oacprCx2mqkOBgzFf_AWhOK7tnylAq8Qe60jan-5tkDA-Ik9uisY7taqnaM759BxZL2Fy6CPJXByvmTfpjNjRQIeLlXT6QCPpgmHx7_IoLOUe0qkmCPwoCPsEYeuFfJJFWNxZ6k7z4gGw4RdRmD0Wm1Z2jrqGzLpmnYCTcWdGtPKPPqQSpZqtoKL6hV9AytNytiUN_Xd7HzCxHzy_LzxyNqNWmbfOuDqP33OnJ1L5JscU3uOXfMjDE6jcaq9UeNUOD-KiSi_Oa8aCb9BPywu2wajDr_GpbFnyci_y7SNoMImnTDupy2tGoe-gV_W7Vu3waj1ywqahf_NtSUSwK3n5jhK5qwZ_w-pB9vWMNJimm-qB7NkUFgcRqpNPRJfEFxQTxlp0Vv9jkFV_nvVtNvw-Nl7sRICe6ooNkoggtDlm00)
### Sample with tag dependent sprites and custom legend text
@ -847,7 +847,7 @@ SHOW_LEGEND()
@enduml
```

[](https://www.plantuml.com/plantuml/uml/dLJTRkCs4xttKt2DlN00nyewNxu0HRDOnqwxNJYRr3_DfJ0Inx9QYbH9AevHzDqxf6tHiPMVDbSHvvmpXpE7_c8iQ5iLelKXbwceEBAbjQNv8Oeqh7fPRfTLKXdKgP8MfUsbgeXA0T9nJetb8a-YuVzExztH_7OS5M0iQZgAXyI0NABkbKw_zO7ZWZwPCd1F1-_eCzHWbiYBNF9er-1KbIWDffNExHfqkimjfhRIs3_DYMks1i9rjksYeIeA9RsNu-BSa6SGObCEzH_LOf6d64rHFw8s4GSB2HYCZJ_u_39oaOjteA0iHPw2pPLy6Ko3JB6q9d88EeZtMA_15xd65GZnkTKQS7xpP55B4FVKLyaPP9qsI2NNXQfCZ4-stMKVJKbJnQksCX2xPSI9WFIFU0c-AZ13oMU4lGfKvd3j4zTXJpcjZ5K5waPH0Jh3EDEgAezaiqnZ1XPviowuC3IAGiLpsqsLKFfA8m_2qsQaIK7WrLclVn58HsvSjznOxKUzS-GirTdshbQO3CfotzRnNW-rYSC8nTAT4YaV2VDaNpI4hq4nb5-NTBaq-whke5dHbzYczBee5Gy6q13LGtKY6INmQ0fEVeB22-yYxBYMM4E_glR7mMHozn0FxyPt4ozBrAPIC5GhrOi_Vsdl0UlCRC8Nq-lfr9dtEUgozhLAl378pDN1OphP4ZiXqJlM58ek--LHIGpa-hq4thFirHrHInve7kHSJjV6OX5VgqfoqEjE-ed05jEbrNc2flUxQP_yrMBqLo-kGmbqwo7W0sLny6nHxM_m25tctexCsErlmowRgOBAxBBt5FflWt_oN7cKT3IAc2UaGulqcY3OQ9jF9t-xdluwPXUzYtqrdXmgTNnQ_Ts8z9EBu-QcRVSvc9tt0zj36wn8PVuK1F-kN4jdWasjqXiRIcPgTCtwlVuRHggIW_Khc6_-sms9NJgK3x8RHTYeaflH_DrgqH2EmXEcFpTedDhNsUn-6WH223q_vEY_2Xm6wj-AU9MQiBTXu8Ojj2eOICvMxhaPPfKJeub7tqRNb9vIQSlEpy_-lt4JTCA6dsaTmdPR38Zz_Qt89IkriYfLOjkiVtdswN9hEvw71RvXd53mbliWT-3_eRxy4IvSe7bSxxxE6DRnf7vWeJsLfb_fbszyy_FDzr7dfFK59QyAyGy0)
### Sample with different boundary tag combinations
[](https://www.plantuml.com/plantuml/uml/ZLHDR-Cs4BthLqnzMGVGshj9jm5wMYTEazqw7uta1Zq9b3YMcLAaIb9nZAB_lKDAaQsuWEk39G_V3D-RUUElrZ7Zcah2o66nTaRaQ9_jAFf1g48s767jN6r_dauDsqnAuTPDtbWqXLOEbPiKkfhMaYbVugDrN8fyUldZnmSVMjukfXMp3Ws5ialAO4AXcTI4ZJv0eoYveYBWrWWhBQNU25M2910mnM5mB8obDmrqEKXTC2ctLADdUNX1j9ZzSRzCi_J-8PlVFzsDJw8FNMYMPCclL-db3SMwqDEtz2PRN5rVtSqf64KFQAnMsTMh6pEbrRRIZSsyy1X6ixS0B2amEkd0OrQM1alcaFV8Fl8UoYkXX7M6EQ5L3nz4trAYP6iTLjc5RXHdPZikFiVxqvhGk4x-Ze0-uQllmtY3USRgcj1FcCEihgKeGkaHXRwp5nP3KXlVyzlVBsD8TKN7S3vvzUSpFmyBdfhrZNyHk84QTIqnXlRc63eRn80lzA30iyxf6rqnWPNH5Ssk6nTumZ5mGHvYCiptMmeM2wUzo27pUJusA3EU4uz7b84p9SsPOpcpwEdTRfFV5l1bygLbcr0Pj0VymXCgh79IiHOrHPZyqxxdcpDUUlYrS3TD3WPhtQaue3PU2OasJ8Ik_OL-G3kVaVyvIyzEz-XOPAPOWr0SNz7-bqobxL-I4kuqoGa28UG6YLgLUdu1fvFJWSZGsCSacSuSlQmGkOLnBdK9HDlPaz1Sjq5qzf1-KtFcWjkMxTkR5-3SewoMw9qowW4MQgE3wBWhEknJkAtp0MW536onHjv8v4334fx3Fxs9_KAvZN0jXRHz8yJUSVidGwVjBSD3BzFIsGKzWxg8_76meZlZqmvPh-KcJHyImXDwkAV7uSDTFPeISlhZFHiptetEDsnZX6-jqpwLHZ_zFh-W5QorSN1szkadAZIeitFTeDPxMB3J4B5df8qmwAVfTA5bTzdf-QVFvntjRDdRunXnGh4Zx0Vb1loVUl47k23WIBl-hvnTrPtZhj7rXWQXLjfKOQoxdUdRrazqK6hdJe8EA-IwSL0tkHG559fZkn_2QIFmIDNErg5elqoD5QhqYnx8zSi-BEMrBjWsU-p_CNUjfgElg7XJoNy1)
[](https://www.plantuml.com/plantuml/uml/ZLLDR-Cs4BtxLqpT0dK09yOMFHK8iFumkhjm4gzbOoy5Z94qbeYbI8Aad7MB_lSE9LjX4WLD3Z4vd7dlpGUfZywZzNKb1py9bSaw9oYzD-wFoSJYuqqXV5cdjIERQUL9-PjCLnCZKOMOQ-TpATB9_FVhTJ3jxbQJ2fqdowRzd2DGAB8t9k3_2hNYu8f1m9S41osbVXIg0CbEW2g7PyV2EbvfO7AGEaCfJupHgNnDC9Zc-L9IGDXYCHfM8hCw8NiK6Gt7y8ihqT3jKXIbJqHEUHBseoi-IOkvbjhU3kVQgWEh8ZkJTHDqO8xpuMCfV6EJL93Aj_J3txOau5gMlnG5T701VdZrKf3psc8HQTdeMh7dJF_eqI8ReTzFRobX_47owU7RVhtS90_t-uVTTlNvVZbYyvgiqsgKrSnOaHt3l5iDft0nDm0dxbQrdmKXQ4-Zx0ExNBpXipfeMw4NMWslu9y1y5zNz14Q4pjFZP4YQvtP_WMFw38hZ1_3L1MrH1lCqz1qrsbmeSCLAYmeT5rOC5OVXEJiNh1T8lRdMiVKNPDRsZ4aneR1ccdjWt5R4XWjb0Tz0CmoSWuuiqu5Y2XHBhN7mi4jn1FqMb35A2nxdzQEAUxQ7Sng5nWtcAR2ttrjs2qgPxJr3IUx2nK4q96KTwzWBGLNLXybkhdOuamtTNeAltDBwCc12Xb8uIY773qsPBOBDBKrsf5xTtfOvy976gPX7_FFVvxSt2-tORcs-YXorg1jWKguff3NZso21YO8E60c92_VBs6HFZKzJ-D-Bz1ZYgwHyM0namGVVil2Bl7QallVnhOtiOSnAZzJnfMFEUzEoTTLH8UNulzDEHp9EgPhHatAhjzFJS4SIftrzAPNONzR-3HgIjW5EKiUgMxRgOjg09Zgsfz73to97aey4lypXXJb_Gh-7Gms9FUBw45fx_wk5JtyjDsk4tOykpM7FVTrPxW6RtG7GfcA08RkfB8nVE4tRV8CUDVp1hGw4bAvwxBI0UKRfOdElfFdwBU2enlSWNJQwaPi1DhWzA34CzhLl6csQ1_2nMn-Jk7vcz5tqzyd8ePfRzZx8IvIUjWxKsygBVKBjdWSkuYMguqPhF2qt_ImFTTz-PQjbdykxnVy3Vl8MTIL_0y0)
### (C4 styled) Sequence diagram sample
@ -1091,7 +1091,7 @@ TODO: better sample is missing ...
[](https://www.plantuml.com/plantuml/uml/hP1FQzn03CNlyocKd19ex2saby12jabe2saQTbjw3BDZkHQHDQwbsK8_VMMd8OSD_GCPi8sUzNvlf7ErE5hfEHnOXpt2nUbT4J9ie1rp3vtPe6TrFSOVrJUohcoBufYo68fLAVVrm54cm8bQmxIjBqvFRYVfoyVhkezgEDOpMSC1IUBIuCj0_Q8R_5vG4bR3D42unL6p7AsO4hw2m_bxUFmelyrR5_tjKeZ9Q1SDmUiGriYFBgydQx4EnIX5eoomddBKPYCRQ4a9LTl2aA9Y03yJOlREd7t4oYs3OUCCP4NGt2FSapIGMsWZSHaVG9pp0AyNYmKOJKk3tsVlZfSt6rYPnNJlJF23qeJf2IEsa7SumbC_d049sJEZTiYSdV3aSjrvdpjII55WYv351KN_6HcO17KA0dU4i5p21oTJPFhvCEfo-JyR_TlYrgX35aLlzIml1pJwGuvajuyG_palxZdsSgkgWZVGanH31OxcxQuz4vyYiyAE8WnTbjcyUV_fwztrrRkhcykZut2EqfIUVm40)

[](https://www.plantuml.com/plantuml/uml/hLP1Zzis4xtxLqoSV8ZzGRj6aEHIO85uRRNPmDvrBITfJyP86ab4A58bAJj6qV_UeMHPgqs07DABBSvmtdjy759wPnqQLvToz18mSUA0ZYmeEe9r9qdNSEUWG0jEGqnWoV5VfWq1WYke9D0641Plzl-7J4W2OK6eHDOffQDdz-7dFQUYtP-hyERL263qx9o4mhdA_ZAR6JnUvy8LTLnRCebMZfIxJdGvgoGgB-pAkbIAUBPuSxNneO_hrQn4wyXmQB_W2XIAp7Nb5p6AtZzytc_2RVHmlt_uk5lTtOUJAQzjXxa5MrULDWwK1bjXGbwhNmOeB0acCLfAGRUXMgLaf512vU39IBjJHJQ0Oo6I0bAjNheEi4D3TIgreUarCEDTTWaR0aD_rSGuQKSfAIUL1kT_SFJLmP6DQ8iUUPvI9XIxEK_JK599ol5Q9kCOaozSU5d_E80N6GyMMcfpyo9SXUlmVhV_zO5_5W-hXotduxpDZf-_VlrsEN_hQso15Ts48YzS959A8p-UJ3dJAjkni9kE3PAE3YRaIy3wckbuwkLjIJRIq9vKuh5vKPsU-NRB6pDG8nbda7sSY7pttIpH5fIkX6950mhFCFiFURHpFS_82IS9BjP2AZ0tM3Rxqv-DqMX3ncerIMhhT4acWCNbQJo7BWmwQtOyHlKbQ36gfX1b4mDC4bqhPyTC7Psiet9_ou4KpMcIl6AiE-N8A79mozEv8STJ-7i40Bt4oP7YFLOLJ_vCCSohIee4dT1gpA4FUC00eifmBQm_BNniIL8SM4OZpJgUcy3v-06gj0bVUEEM5wBDd4KEcMs531TnMjBL1dFox1rhb1XHkG3cAgyb6X_U67qGALb0AR_FajKgyT9H2dS2fozEMZW8z3N202yOOgEFbimtaaeT2qbdFzP-S16rU1x07rWYMp4K0rAKmfzFMyUM7EZi9yIr0Y2bWqZegRnbF4dHeRzj_3wS7xsQwFSL3CPE6xBWRqOmb0lhJBEd85IcJTay1r0qXmImTWKaXb9IJg2qWUyhiXQapdb0Bhd-ngZpiMQdX6_PpTttEsUfUPhfwmRE_S0XRme3DySKStlppSN5elwvz7turKseH27tjWamKNYrvZ6q4ppphY0G3IbAM8l4QAip1-7Nf42L4zXsvlGnvbbRZygOAZDOKdUcEeBUTfIowuA40ztw7fiF6ElQzIqGNCvo0CwWijWuqTi_sf9yT5_qf_QZ9Ukvt-zscuWd3kVP2dyufslw7gwbsz_xcphM_HtHmFKtm1cf2GuReYDiBje0Fl1BTTQGzxlPfCu8lOAV0zhVSd4lkpyiGz0jOMeXCxfiBgoZ4OuiEEs9pZpBsmL3NZ0VkVMaoIA6jK1NFjfWz4AUzEDGmx2kjjmVFNsqtcrQe7unW_8dNTdxrB_U-BPQhvvwrQSPlltaMOM_XVVBoNIKQUt8G6hmgDgNJVVL18Th-9_VSA7LPDfurdzJ-ImFFtNfqJjMMPVoNm00)

[](https://www.plantuml.com/plantuml/uml/hP7DRjD058NtynJJi4WYfR6AkcBLu4PqaQOHTa6ih4ayJOpiiJKUAweG4fxX1maG24ehTe0gMa0ge0Yn2Ut3NDhaCRXEIxk09LwDpfpvxZc-IwbYKcLHICfq8v2fedx0-f95T1YeGPmfgWQSseij9lePwtFlDakOu2alz8WJMgPpnUdVdWqPHtIWL99UiIp9XlK-GhDkbdBPYuNYGjLxSMGb8HD5XlbK-M7GjUp5-KuXhQ-sh8YbYajhDYCbT2uGlJ3p-N-XekJP-885WijwWbv2MerRQ-kkrsgqbnsxqMbMgeHqk4nZKM5-58WQBKqEtarUF9pUUr2g4cSJGP5tDSw4p-HcfRTGesNGty6CmEo0-LokqZk4udS-g3BaNOyb2P90Vm2z1sORzFkP_HFeRs36e7-0GNrKGfDzgKORJgVURhe8aPnUhY_GrHjsSJVTVNJo-Yla1owk2nk1FWAz2-Ojc8-pmmZqovClMzEnWVmDw2UGlu9y7_AdaEz1_WpoGzInnzsp9XLr2aBs6H8loNKU_cb_4VxNpwF9rlufjiYouheT1zs5-TnrWGDpVvPe3EOnXZf-ldrykFFtQ-AihDtqMirhpVOo_libBdpSosy0)
But if you activate the `C4Language_japanese` theme, the legend is translated too:
@ -551,7 +551,7 @@ SHOW_LEGEND()
@enduml
```

[](https://www.plantuml.com/plantuml/uml/hP5FRzD04CNl-ocsuP14IcqLzSIfmOte8KqZae8uMPjucWJPQskzLgWG4lRo1maG24ehRe0gMa0ge0XnAUs76ThaOp1EItk0OtsnzURDRz_pBiHQA9q4FYlouK3tkUu3T-RhGlOIqGFtjeY4X1XoFG0ETwof8rBWmTf0WiTzw86ab-Y07tEXoAg4Z7sXQQZ3aCtag_-7hgamu7sje_YARIinj7eK8UaaCQXkA3L8RNN3m8vy8VECix7s_477TkPdcxcqkbot0n5hKFRqZ9ZD36JNJpou42X9haCRWdegAo8lO_NghPNLjbklDXPRJhLPAvKPQuAAGraINZ2G5LuOxxqVltmqkV-mK6QjTG85xjKmaPvGwwNkN8KNCVk1PeHc2ysNOfdVPPoUiuDAG-Yu8eg8XDb7p7RGR6BsOMh_ZDbtDFkO_KH3-gX09kTIXLTRJQjHQnD40RzipV7b6qu-csm_Fdxp3TEzDjqjDSBi4BDjDE_GV9f-Z31xTVnrOx9lC7sBsLDCNsEwY-apJ7SmVOxf0UdKuzvfav8-0H7x54b3TXtyl-tFm__-TJZUs3t1vbcMskrcYzov-SnrZaFpW1BbvSmJ2dNqOlFeOElVRTPQMhdfrclNQer5-lSB83swbpy0)
In the following list you can find all available C4 language themes
(the diagram contents themselves are not translated that you simpler see the differences):

[](https://www.plantuml.com/plantuml/uml/VL7BRXf14BplLtIu14iyBZdbP9kWn18uA82Yd5QzGmCZve6cUmFyVNgNPGF1yMscfwgwgkQH1PEKtcKVR32kN15iHVRyUJXCU1Xih6pBecHA9WQX80CJ_N3lC5ISFilAsM8u-jIVLQFbT3Bqo499H_ceOXnbiA_KFq8PbEfL0cHBi8xEnOCD6t0s461OmSspJQod2BeQN3Jet4arMe__ocUJfr_VbulyvylYMpuPVns_Vka-P9bOSGJp4mjvQ0YmihX9wDL2WXSTfK02pnXswgR1PjcC4iVGDILBz9Hwq3bFqBNGKVFMqSSdk20Xhki4XQ9wSD3-ODymwncWCR4CmeFEGtRUrYtEYZdNLvNxZwrwKzKRj-kuAkctfGFOe84yYeq1i8XbNQHDjqjxTTCUTmHxF7bgV3H6yl5HkXwj--jatA_kmEt-XMQpjJrqCBKcHOvhWV7HR35i2EYQq6PifSDQgoVLcLxERsISIqp4WCvTsZGwWAQcDvAsRVIkaah2m6WgcDv8J9tq1xchNxrhVid42bDK_encTmMzxMLEOSLDM0Q93UULx6PRn7JtfU-mwyJJnUmiSSziIslTFIgzzEuF)

[](https://www.plantuml.com/plantuml/uml/fLN1RkCs4BtxAwRfeLv0Zb6WfvxMiOrkjdRYhfncUn96rDWcbY85ScIlKVJVErGKoN8MM1IzaKypRnxV3AdtWT5pNPhH3zegKnS41-Og_3gTUZpTxZKVwhmEv9MpJ9PlbIkdbK4RSoQ12wFpwVoNoIP2J-lLjCJ0v0NAvfA1sfA_hIB_Jr1RIIw51FX0i7F6k9EsUp0I16WB67pMFiZAWHG7unGQSnQEJkNR0l9rDVlhyMcRRHytsUBn-M7yhiTcQPR-ljpEFmZOGi_tsm_PQldRyc4Xu8Wr6uAE50gDUu-b2FLmRvcy9OOxj5-YvlGScChHQ4C-E3jMTM1NaazWtgrkPl0AWzirXyebEu6Jc0fLauYcmG2LShNbS2CwNgYpEm4AzEUn-bcuhWNSl8E_Hm3GwnsVAC-mgYJucNAOLPNH2baxUoFGHpnY0cdbe_Zrd_E8BSZeeyXef0MMM0LjcsCx6hYhcxyUV3CJaSFAeKAXI-MpeSa6znIhlrPDbTSL9p2p-zgWZ_36kwCkA00Qy-qgEvcLA1sDvZEmwvmCSDGOSxG7EJ3atfq2-JUIIfThGwqVwxZfHCr_JE0pbYXM3CM0qQLcAY3KUI2MflqFSIy2eA2ZLdGjRv6F2sJCCL3iGxkCQj8_LZ3Oi_EYBTv0yBJNWNtJKz1Mvh9irWaSC1n4DzPy0EMf8CiQJKZYN548ODnUDiJgzerHEQelP0jnIiUHtTn_Ut8MJi9ydpTmxZiEHLE4M4h_qqttyYkFgKHjij00GhUSh6NVtgp8lnNpTKED1jPQUHVSZc7vLHtGxWbUCeNsWhDLqBCAfzrvBEdgwlRcDbFOzbe9q9tYmcB0tDNSDphfRcm2xD46RCxRcppwHERYLUZlvbEW46j_s6utgGGEuqA5turfHxkdQyjb3wJtXzprBq53rz_pbga11stl2c8uMvN0n_JnONfPl2_v7pEpEudkXVL3FsJvH5W4s7bNDW_FoMkc0EmYSqkyk9iBPSTvuSVL6AL26u0c4MquUY5N4pVKCCohWqn0NpvTRpT2D71va3wSkzwO9d_QklDvlUhCUI-fyQ_rBm00)

[](https://www.plantuml.com/plantuml/uml/fPHDR-Cs48Rl-XNJ75e7IE9BJpsjuwJTB9AD4JlzE1aZSYonvOT0KdQDel-zGyesRISe0kn953cSUUQTL_eK8lhO6rrzfwpGlIHeO-p2J-EnnyrDesBRrtqWBvoDPEEDS6RSQRJfpdM8KgjwFFtnUfQsNfyUnmP39CzRowapdRFfJfVo_m2zvSk6Do2s12kdjTiesu1MbW2jX9DZvGEl771nq4wWrblESQ1yMw1wdFpn_BfO_lQm-BnylF_b_klTwBAgeegQu10BKc7ZqN1z3m-MMIr5k4NxLqAPRvdUm3LCPWymwJgj14RbR5LDkNzaK3yA7Lx1nPp3EUyC6peElE2ZFt6DGNZLnTmLsgRNwDF9pBkraXG0jSvTgZr0lGDOiKWf3seLjwbzqOVe3Fa0QuNfZlAmeHfgxpQ1_Ct5vH6QIMHFhbOwGwMIlwD1h-nfTT3Ag4WIGby7hkxYDz2ON6__aBHMWawmxkgHhBd-7KQiCL1YUI6DGsRORyDSj6GmdSwZyyoPV0UU6XMYpz5Co6CpUNq5BOQM963F73Rk1W32aqolgCCLe10K0cZNy0j5aRY66I_l_uuZKuSa679QZuRER518yhpSAeiaUECWq14FOEtwM1JAnLrl8wyOtmRCKXQE8j3obkCa-kq8EyL5pyntSGd_L01GJ3mAgh69ZXziOaYPlDEQiikUVft22uLujZr9tziWQaYpJ3b0MLw-F_mmY71vLlhG5MVSBM7U6yFu7-8eDYncsgZO0aBOfHcKLZwZ76HyGn98z9wDcOJOBSjf7bxdKoEtX2V-FxErJrOacINXy66iLo1Q75uw367Zl2oJEyLW4wrGeAJ_iHByd2FUWPh0S1cStGt2x7ESJI9LpgLVIEyCSAJ0Qo1Mw71UfbJmtWILwxBEtoHA-1usl4KGNQBxSdSxBHUEM-NbFc7wo_2V__DYCPjpyBzLbMBpRp9Zbh0ly-Ul-xWIL5ZV3yoHvWFPp0UIVI8hUwF_0m00)

[](https://www.plantuml.com/plantuml/uml/TLDDSy963BtxLwXSGcO8zD1JJ-63QJA5a0amcPuyorh6EwnttTKwXEdqlrThRDS4k7cbfwVt9FcPl72-p7NqYp9Ibmb2vdr1luz6JXo7U-MpSbSIEccDH-E7qkQZGWiJQfx89rhjHjFVdjv3QBjSZ7917Xs7ucce-FR38h0_G6cuD6SAy1b2QhMsHsNse9L142Q1YxHon5yMk3LeAuNM9-PeDVwaZnuMuxzMsqsyMRt7izNdM_-n3OtNyVhF-MRwmh4wzFcwUOaNyp_cRpCEHbvvZR0-iV8S5go5f2WG4YNsJkIirS54xM4Yp04ABQFe7HrPqvSbUPkZ6q3l716w0WLRqphNu-GO6YJOjFAtOzG0ZZnTA9hA40CXfIsDfs6FTStPeIkS8emd74s4E_NbhqpOLTDxX7yY0AZrztTd0J5LJmQ_1XQ3lf5M0ojXOGdKggCmyI-5Hr26JUV2Asj0x6nPRKMvIus3QcsvE20KufHZBRiZ9fv_-xxmUMYrMTxh6CQGyBM159Gnmq-2N2ZzlvtvKtW3jIOs6OAgF0eDIoMT9Pjwc7_BJ9Wz0dOBRWdaj4cTo979bittZMcjlNL88BHkrYWv0FN0RyoiTJdepCmxOKZ80ECNUjbAEjzG9QcfZ0dTbv91MNDGi3w7OEr5clQwcHeC53BLM9LfputR_Eoo4_8GspGzDvZm2rRywdAFarmPHTxLlam2L1Q5TVv-bt-Zw0Dr_8Pgd-siw_mcLxUv9IIk2F2F3kvyCf_rNL1r650IbzRWeBM3lxoGDPg4whM70-EQgmut1Zoc0y7V9L9m6kgguqADHMODDYIpgn_iVlEkPEvUkUeUMzVz9UrzuEpwDkv1j-s2xw6YXJWnOoNiilzbhcdv68BCsxNSIJwpzpBN_m40)

[](https://www.plantuml.com/plantuml/uml/pLP_J-D64Fq_dsAQLkA7W41AArJff0i9FK24H3YKLgg4nhiJPylQQ-sk0sbrtxqpSgW9ILle_LCZHTxnl9atRsTs-HWY-bZbjWNmbIcKhJJ1BCOo_D3fU7myo4oSLMaLo2jNH2hYWN9vfxHO26e_H6rDskaVxu_5T3kywkGO8dastG-ej6wH2wYK55jG5OmM0yGPmTHPwnvDaO4r1G4M6bO-6n_upG5d1-iKMhjeRJKqDsHezRG-ioI62MRRxIbZKbGFxJtu9itwpZh_eVsrEfI_zevutv1Tyupq55TznIeSdwt7tvuC1jzn1ER3l5HbCP86Inbn4IO8PGtRgAAPonSm1LZM1IJ83eEkUh-CRYVtTnUJy_khiqzdruDj3XPDj0HDKJ0mc7dCMIaF5oo_BoZ2AHOF8bgoOA5ps8ShCwTMgu7TNpjDswLLUz0-DHa807ZPVhK6ZH51aGHkx_pH0dvUHz45WrAJfOpPnzBixkx-6fzE9DHjMd4JmD7t1uV7S3L9daDi2eCbgXang2Sl11ENAupjrmOuENXgmjHFtnKHMJRFGOm0nXVGAqjhsD-uGc9SuXn1sYSflIWp_Aalvh5tSwCfh4itvKOKC5eJ5p0tZ8RBP7JTEPzCnWbmYWFUN5W-drlrxwR2bjBezF3eXL2oVAz4pgEo8j58NWZsOUnDZdxHRcn7NVMtyWpIRPsowm0ZfXX8ODpTMDS9psP8MEuSvMiIdIVfLVBWAJCXUXHlC0KtN8xolWSp33FIW5MSCTUbwg0yQLcY3Nk0Ib48O5t62uhg_U9rLyNhRXHFHXEpyA4PrXtuDpsxBmLDIBb2hqlwpu7NLUx-NsHU8_vMuTENWZzIMe_ryNyRw-uNpZNdPy0TfM-Swm5PCoSVWAM24DbTmV9s4cynhuzyu1zBK696W4sQJQtwUVqmpPrGx5SXkfpyLW0s60wdQMuKrVMMbjEE4d0UUeNspcWfURNK6iRkmnhFA07_Z3boXIk75e8rkP7B8rHfe0XkkbxP-c4M7QWbpI0dcs2CN-NBHMygKhcyNArIB9NS3iBOUEM2cqQuCuLsZq48rLNdg4RI9vjxpRCl-UKEdzOh2VZ9ETcH_ioxd2KPkj-DjGW_6azJzxItZ9tWbAKHKOT6-Ph0cSv8qgstKYXH9gxUwp5cjAcb4kLDMRTAhyWgYtvLU6k_J6lkPrXMpKetJNL3zgy6gE-o8JvmGhdH56SD752O_1PSKTz4Z1OGL_K-nFrjFLGCN9aN9mn1DHlyWcgDh2zPBTr-GwW3JBtBHIfuz2RISyBBmMb_5T1z0sBZUILqR_XGROBK6yP8ZH4Ppawjv7nqr_odz94ANUNsJm00)

[](https://www.plantuml.com/plantuml/uml/vLTxR-964F-VJp6bbOwSo2CqLqMLJZe2z98J70YJorMgXDRhmMnlxRLsroIqkk_U6TkS8P1xg5LLgKGYzdWUyvlVp7XvvRomFazq0-0xbKgTHmXBxpFty-cf5VSdiVBBFCmTMcbIZwa_aIOvpRH8sUhO-KYhyBHtSJnXqUreU9e8vz6IQDx7J9jrmaOPXtW6UKhMB02_H5WOhSszIcFGAaKGQGGxZvLrT6M0eeCsKcYz9X-VqZmGeT6Dee565in4t6eko2OKyaEp3J-4SSzeOryslvTd_DSyOkqfwZrDZmz-LvUbdED6Ul7ZPR__WZmqxgW-9lSJQpAqVdsD8aBReWVFW1AMkHOU8z0O8w5JZh54q1BIgrNnHAMWgM151Ox8QDZzTNmxcz_TpAxdmy7hmTi-E_FAQuGQBVILYAr8g8GMReWNcwA7Av5-u6e6Qs8WWMCOgXKs6hNP_As9i9LfsOOcFslI_oiL5uP0uiVt40alG287Q1xzsG3wKCqsO5lD8R7YbKd9aAxJoAG5YrEg0YL2zM6BH_7dmrQKadweuf3Y78jCFN_-_3V_SCbURiESEWlEVpevku3XB61P5-un18TsXHOiEiNEgNBS9TkF5i8cRH1IekCghvI0Nrx0rSthuvi9-Hgvams8FI1ln4h0ExIk0dD9kHzKV9yyyFCNvvtHqogELSxFEXUrpg4oY4p89JB0uW9c9g5oDXyBuFBaeH2cG25IS2Qt4g58UJ3OAi0EFFxqJEe5DPQbK8ezJ6wWcsLQrQonbuAp8BDSrT6x7ei9pKf5wFQRQq4ppCP2AxykQYpWJJ1-Utezcqq2e10dMw0_Dehlh-cS9xkbQfGeF3lVQXk-VQfXPbGxWfC8kovQE1GEzsfqC9QnGcgcP5nSq0nDIZ_DMdRUaO-2j47JDDMXlaH7Fsn58RdeLmRiRefQb7M5ZHW2Qe94yDF06ukyFOe9Y9Npjj06bIwCJOhhDYo5Ms848lTBmbIn3D9YnBT2kyrqW3OntQ2NtqpMvsTxkiLMPvUjpkVOSYYf2GxonGjPnEvblQAFu6aAfnM5dMqEWyBxGHQxTUWsE4-J4Exbq2wtDk_QXL3Qa0Yot6R6eGEJwlMNajmdl_DVONy_yVr--6VMFhL6kDqIjBVAlN_n_zhxqshlT_wLnKzAvE4EmwzS_7taLMPTKMFdILr2TV9ZRHRllnCSVMc4JCG8eWvpQBTyt3-F98PJxENEcmJjCmSaKEGkmfMInNHmwXHs782nq4qZQrJ4a7UXbcQaFYhjoOgDtuj44CATjve0hHB5vo-NXuwGc0KZ-zBRpXkGLPgEsunjbDtDbq0V0YbDaksYP4dE1olEM5bfd5buk5CqJlUE4ofH9qAEWmtOnrv3IxfeAuQl-Avq-DeOPgItj1Ij3IFpXzAQna9PN9Y7TkKx43GwYeiwKjAM2GoY63dSVYkvJF0kAhcU4DU7MYgGLcLbgtJJEDV2xXPUwxzNQsxw2ZLLkcwgAUfF3L0UTaRY0mNa8u-ag8uSSYQ_EvEMHnMoPYD2zMqMyzjogCXmPrvCWKhM16-bMiKgmaHXzHPri21sYbBTM-Ln4_1D_wgtQz3v6ej3cvpJdTBhfdPI4eQkFDfxGqgDu7fyL__OU8LfnB-b_W80)

[](https://www.plantuml.com/plantuml/uml/hLPFRzl64xthKynFoK46Q0i_fBaKC11POXi7agMASjr30M58ZgX5bhl4xj1_KFIxTvQcILDEaKDwCRYpE-yzFxuTyPDdT5oNUlG_PJ9TvmH7vih_F9qwVBWe51_hjFRaCckO35zajfnM6ateEVUSQvLEvp-TRqBfThMSbkYPd9JsS-b0PSXTL05_b7nUt-qtyJPPt-pNjxlbzKqyEHlDyZpML0hq3el9ECNiAvcywnr7yFuWYxdLrbs-ZvVnAhxPxNzPov_vUhdUodvQFE-Etttuy74n-nXw_14hkenLSUH4vPGdOJqvanrDXH3iw94lNzWWUw7xqr1e0HzwneswBUb66VedamLebjPMpcoxNTzrEhGW_Ej6ma-QBXVeZvGlbH4j0_G0FlrlA2npJp5YnPgWynDoXON34WxMmRLXSeOOhj1yLQQ0vCapbQFHXfotPfBLdcr9Be9vzpIUmKiPx07uI91ATmGF4XMecaRKJGqmosnjs8z5npFq_aeAERgdIVP_mJeLC3w3lqO0qEkTF52wnwgImtUKmgogjCgGbJLZANt1UumWgLmGl_fz7ceBqkfUP3JIFClP3Dhm0fgyANUywSi_lfc9o26phr3W4jdMTBx1WWBx2skIELLn13DJr1fTA6-SlLSvUK2jlyrog4qMfADM_0HiEoSzt2iCFSg1_CEGEllWoRsHLDfKQMhzM8L59sh-Be8_i4InOYW6j2eLKmw-JZqnsCCFY7iM03dTgunEvItIIOwCANeAxw5z36gItvOmMBDrv27C5N1KACyE0pSe8xaic-S8Zirb0Qpv29cZd0mhr3uAkIBlGTj25iJPnHkZseijJgaGsStrjvEpi7BCzNq3vxxZK315W9lhYeM_V3EwHDJVNUxZHvvGYKhlVLCGelXy9UlspWNctP50DQIeOQKoPxqzCCIFsH5DGV3SAR2lC5jjFQfWceF3aaukTMzxayys1PaKeCLuRJvWQclk8n1rTpa2TcWyDaxqze-sf5_DY_xMtdhoWVlpRhT9vE3mdA_mksVQqFTmBTt-9ipgrFOpee7h9q2Br1G7WUW8cu4RmHVvIPesvFtRRBPQX5x1Zm7jhwIvbzrVbY7ebZ3tS72sR0RMWrDC7jW6efPdSJKNo0xpbLid8Ki4rWETXsg3qGiPvl54mx2lzfAFdZvPxJO2D7W7W_QJLFO-zJzpCgrMorEl-cs1V_vWMCQ_nZSB-L3u9EZXE-8V)

[](https://www.plantuml.com/plantuml/uml/hLLDS-D44BtxLpJXWBVAZei2BfpMiGt94d-mSZRBITMIslQmenanFRBNHV7VwL5aoN8s5IYuUNgwNp-zVZr-onwTBtFT-qgPL9SPmSxxWdySZHmUhhVAxygaP7AfDPwClqvjFYeqcb0pP9zfbOmctmzN8VGmln_bo9wSXEA9LA0ovAwB2Z-ZZPnWEljmDraked_GnvS5Pkwxjf-Is-56CePSEEM9J-qoseSxRhhyj5oinu-pQ3cV_Q-DgXWUY6rEmnzwtq1f120N8F0xWetLsXwKsO8EBD1aqBbMZkMN1I40sgQezL4m6kcVgrPVjRADq6nBZIzUPzORyY_T_evxVEakvpzqpEJs5xqxOevUJI2p9sqBUagHhxiV_xPyMCVhvIgUBXyN_JTjR1p5qI-pzUHMWdNeyMvz6z_FVfujfXBiUUKrGICAP0gt3dCHsi6TyUGCURX1yobe7XtPKzxhhSYnDVsqP6zpSWEODB-knd0AWzrKGqcaUW07CGOKLI7gAWQOfhOqdg-4nnDqV2E13DsndtuhM9S4hjx0dpq0QFds3vJ4M1II_4W9Z8j2gnIzikPAGkza6WE82XV8ppzCGcnAMed0N55ZBxafr5ODTgh2JT_azE6hSQWDqnMoNGPSe5n5agPfkC8j1HQdxb7gLE47C7uoLGYldDshZ1XGwoztsuZdlGewANy4Rnj56VOAGuro81yEYRC7fWgrTkqpThbDbAPQedauDFmcNm_W8-OewdHvWLQvyfG1bmcJbpd-1vvF1A1wG2ZqULgWIwBJf9-XnmIPmf3gdo4_-lKUEcTl7N7OS0UEjegzgmOEoeXfy-ht07R8Eye0It5TwYWZunLg7WJJ4JDekvK3-VGwOER7PZUVIvXW-ebC9XgguE_LtPTjDhMIvjgwZgQlQ1Va4k1Gqf3ugrcAsMVVfnoLCAm2aZKRpkLSBsGeMyk0LDK4DSnLwYpRZOVPvtGdrY3W9lFqVaYBC_oQLzj1yCt6OKuNsz-E81Zuv8rK0istdGq2CB6bRuqnQ9P-0DwXOQnKE8r27eBtfCyUbdQz7vWuzBvThrUH97RpkC1NSpgh45BhTl62r7QNsFOngU3Qfw96ge8TCpGDaOyc7S2xQBaOdJTlM_xBolX6ibjYxMfqKTuJPWmRP_FgxJfKVwNWRK2kWQSt4u5iCC_qkB1K9B0CD0pH2gCbqdLVXyDbNSdYWBPzD5-l1AYZSgUywxjMcAf-LAlpSNxVYFDMIijS_mq0)

[](https://www.plantuml.com/plantuml/uml/fLHDZzis4BthLqotXte1sKQ1d8gYoFgZJO9rrbrjcjoC4JMsYL2aG8xiB8h-zmvfhsGv0OAY9vjFCsyU7n_vEZ1wRckJ_GIyfvfWwrqDyrVZWYkZInWzxGb-E7sIMfPVox370EoW99WjVtzuN0B7AcsLQQkBkZ2vpKwzmhXfhMQgJWD-dR-QfW_Xjoph6lVCJVXbElLudEmqxzko3UILiona4-NgQMFGHhdZaEHDHUWwGXzMzzCQ0vCNQ3EN3jIM_AI9MyjOio7eKAWqxZpMi7KUtWgvjyGmG_jPsnqKpq7KPzcQV71sfDh0hYQVmxpxTtC7Bp2uRTfyATqv74KqDAaHJS80bNAjvN1pcsKdwirCW0hzyqZzB5pN0cvkuUyC07gzeoEL6smQAVv89TmrZT4AMJjx8z0xF60EHUEZ-DLVyuWjoEY3o4ZI0akjWhEDWBPAS3UtVDdu-av43YU71eMkaC-6nclSKPp-ChLGNZUSmvtTjGPzXDVU7NH50T2ORq_PjbP5wMWqFmExpia01usnHtkG3KFftJ6G_qfIxKfjwEp7AYuwKVCVS_Y4DOeLGp5WT9t25zeo4CkX_Gzn9m5GqK4hkfQtA4SLCfOOA9x3-MzKK_nv3uCrEqy1OiB1qqu7zkbCGLl9PPt-v_6cxKKtjhm7vQaYonfDo6EkA0GmRYSBOZNvogWIrMUobJYbOsJNRx-Td8MJCj_t3PpxZaFH526MqVzqwLv-uH7LgCqc943ebkELhE5K4FdZew8JDHfOQULTS5k6vHUrHxiZE7KAxGNdMK7FAfnswx6cgwlRcvjIU3vh9K2tYmkB0KlNSd_GUNTZSs2FDc3QRszozaZcubNex-Q7G27EVlFqj2waS5WN6lnkpI3QiVGyRlEUz6vVklubI7JzFJyp9N1mxDr03CzMvV2kU7W_lHpUZ_oFdPkPLFV2-j0FMHu9gv3U_FJm7Brc2i0kCf-95xEvK7QS5tvSnQWGsW0qZcZYw8KC4dUjOTZN1ab0FxvOFQs5QE3oe7sOkzwOr3yzk_DfTT-PanLl7ZvkxfT_BDylHhVPQs5gQ_Cl)