

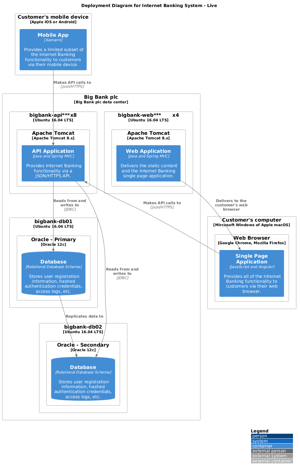
C4-PlantUML combines the benefits of [PlantUML](http://en.plantuml.com/) and the [C4 model](https://c4model.com/) for providing a simple way of describing and communicate software architectures - especially during up-front design sessions - with an intuitive language using open source and platform independent tools.
@ -123,13 +123,13 @@ The core diagram samples from [c4model.com](https://c4model.com/#coreDiagrams) a










