avoid update of "up-to-date version" include with a second space that all other includes with a single space can be replaced (if a new release is created)
[](https://www.plantuml.com/plantuml/uml/hLPDRzj64BthLqoL76I0jb2akHGm45bY6mUIfOfoqqC1OKYEg4MMkyJkq1ye-jyxIr6YAQT8WUOYS6TttdlxE3FK1y_ek2xru0TbCbtd17lcolyy7Zjyl2eKx-kqzkGoQvWCNsMs75SQJSYvz9nhbOwdFrskGkX-CH-Nw9cSXBPJoK1bo5rL0N-GV5n-tgxYTRAysoxlD_FRktXqCPZaUQof5EWD5gDXYjaNClafTnZ1svqifbPRT_qsdiUB-6wp_MKfFzFbVBcM_RGux0xVl7ltVZPv7tBy7YkwZbMnvqJbb2TXFRgG7Ks546peYQ-FR90TwVuq55B0XvnXesvDkb66_jba0PebjPKpMQ_bJaSTMX3-TIFXPqtNC_HxokVAY9OUUW0VVnyAoznH35Yn9ZZv2Rd2mc49E-lWrZ0vGmmtQBueKq3ox9dAmM15pbipochFjYGNmVJqD9p0CGns1xmdI2KxWaSf5QYQHDHD333BR6tO3qN70Nfx8u4StVCe-r6mpWKCB-2l0G1qUaUFb6wngkJmPqfXKbLQPSZAcg64Fk43Hf1KBeXV_3uDiHbfzI0o6ccUvMm6RV42chm9dtZJuyLN4n7PP_OL2bmYsvekLrXGO3-o9fbJ5KSmCKMjqONmoja7bPC7rFhhBBlQP44wQiNFm5QSR8pqyA0mf2W7Sbz8dNtqv5ufAcsgDBLsBCBYf6dw9e8_i4Hnegy5j2eLKmw-JZqnsDr_rkPVYJi8W9mUL4RdycRfA4V653s5rz0-1ZN9RtFehTawyX362ZWgb6U7WHkKaR8ic-S8zasl0DQyXynHJeOLQX-5iYBlGTj25iJPrIkZshuMfrIesDNjrmjdPkMOw_9wpdt3eM2A03VTYeM_VZMvHDJVfxAFdtX49IgzzKr0YEBBXQpRbWlCcps1QaXHmq9bpdgxOuYViZsQWk2GAR0lC5jj7QfWcft3aivwkhCzbEUn2Z89dExtmdp0rDRSbK1qQkK8sA7ns3ZHsJzOatunBhgclVVa0_V7pMQLoC7-EL_XDy-qHT_1jNJRkp2gKzkDY0Qk6m0jKXFi5qHBU1Zf4NoIBzAu8U_UPhFL8dGA_X_GzaQIEzbTi_H1ruIvXvspPJEl7frYyi0s4BKyivkfG9umNxXrLcI9m7gWon1jC3eXP_NOrz3FgxtKHqUVB3Qh5kXqcLxwMLLsFdLVEPbMY_cvLzssm1_-BypZN-ExsUXYy47GwrB_0m00)
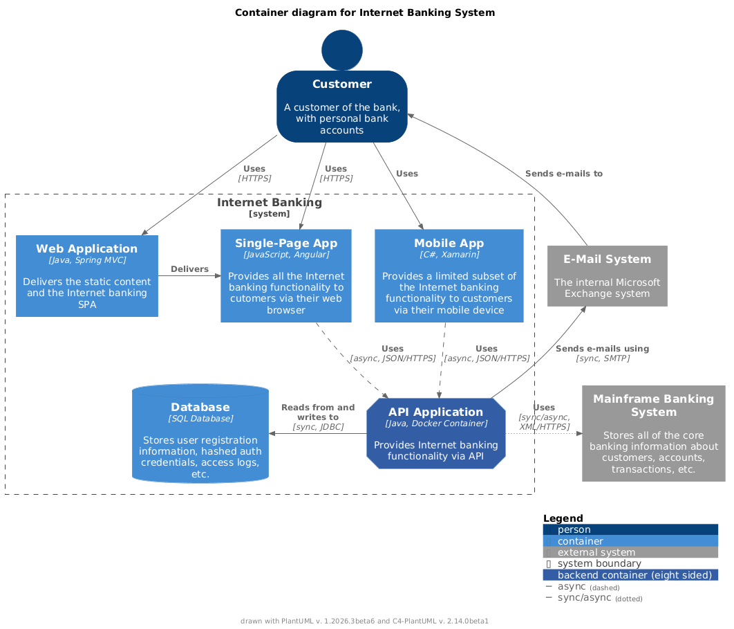
[comment]: # ("image is based on percy/C4_Container Diagram Sample - bigbankplc-styles.puml")
[](https://www.plantuml.com/plantuml/uml/hLRHZ-As4txdhvZZxdGWiQ2VxdSlbLOw5jBUdc2N0hlNDpI9XyGwnqvj1nPL_Tyx3Y5PsAskKli2yTZpVPy_ZoVvx3nQN-Qgym4IetTaFKWFU-apG26abqQZugayHor0IKs0DYrpqXwkfijeDbxVFaQRsxl9x64QNNU7e-6m2zv0wGYKIL2fG-UDtCBx7Lg9iQ8DFKddNQzxcTpjTm3UI9seKX2yJyblcfmTgf9UInbD_h-P6EsHbTbX4NRoXfIZvr2PzuNxQJIok1-clBCoPd4suIpIViXx6nKATN3XodcXPCoWLuiGUfZFHZawJ_PL7YtajjDPVRd_jbb4ozNztUR-OJsxlOjwVVPpZQa3LnQ5iHwq0LTWGWwa1fyHQCm9UZ4w4c2EeL8Biconr2a4JZB-K90Rm3wJIGR2w0--0QpHK1zoOwa_16QytJPXIs3fzv8OHvme5QKiUL3_WwUd-gIh9CZGXOEB2GHjfIRH6GiHAGfdpNlfTMDCldDYOqDt0E-sF9WOPUprksWMpQExzURdU_wPtC_kbpmVfyVPxjkF7pzDnvz2ZikmeEj8ffbVIK5Y5SQzFiySbQrPsFM93P8J7VGef80BEVrkFyXRaggaeJle963pfavwniib7yn9I2ZTlvrO-OEYwocwZCHCQXPpXXx0H_yDXV6-fUXuwHL1OoW8YQd57BR6mgtsP3Lvk47zFPJ4wk0yvPtEWgmpkfUKpfkSx00cpLDt3ASmc6rrw35d3ux7N5I9gAeOO9AOKdlNPHr7wCqD1mJQGo_v7sDT2kZsuOyE0BHwUtkADrWKlFWRnJ0k2YKJ33sZow6lkCC1h0eRnCyV9o4s9ILtBAEIvZolJQ2-Y81QLE66DpvjV35caUVCha26M_6qegi5fXJOJwohnCh23s2iqrAX3U65DJifo04gzJhBjjJ9iTr9Vm1lsCdAI0SxYI55Mk3zGcpDtf5zeIWtiLHKsp4FWqRJvEq0ViCSsObpBQ1aBiCDTMNio8FP_cDjxeMuem0Gj9C9NSgRnZs17aE_2STGFmOrgrzdS3RsnfA3q2B1KYgTjzMHWjHSbddrF82ikYk0fSyWiIH8UudA3K9PaNEWJCe3yidmXL7rnMQdPAZOnUthXJCrlCosUMVE_S2XO0e3LxSLKtVzedMng3-Rie-UV8zob6hZgW0JHLTp7jTNBZ2lCm9PaQA2kKoiSMRh8NfACjGfmJ6JOPzXrjfQLCRKMuivNTpfrlPGdgSgI3ZGxE-P-O2nANrR0eFcAW_0MzGEAoTQ-pjBKi_QHNjf7novmFrblLwiUE7vEbVW3zVKHT_2rNIRkz2hOzEsY0gkRG0rKXKyAuY6iEgt0_ZAhzLHHTwUPZLL8xGA_XtGveQJMzdjPJa7NH8A1rjhygfVxQtqvC2RG5JpJ6yc3DbWFdFheiXM3Ek0haAqmcY5dDNZfORplD99dRRqg_bwKGCrcpbBlwZArgVsBSVTQZwxzAgTPlZZHyyi-YMwc_RwdQqndYm8YtjzVDUSFfzWDuJtuS2bqRr-vLduk6fdUVXuckvyPfLbhlu2)
C4-PlantUML combines the benefits of [PlantUML](https://plantuml.com/) and the [C4 model](https://c4model.com/) for providing a simple way of describing and communicate software architectures – especially during up-front design sessions – with an intuitive language using open source and platform independent tools.
If you want to use the always up-to-date version of the C4-PlantUML library in this repo (which obviously requires an Internet connection every time you render a document), use the following:
[comment]: # ("!include followed with 2 spaces that it is not replaced during release based branch updates")
If you don't need the up-to-date version, PlantUML includes the last released `C4_...` files as [standard library C4](https://plantuml.com/stdlib#062f75176513a666) \(no additional files or Internet is required). You can use it with following: