`LAYOUT_LEFT_RIGHT()` rotates the flow visualization to *from Left to Right* and directed relations like `Rel_Left()`, `Rel_Right()`, `Rel_Up()` and `Rel_Down()` are rotated too.
`LAYOUT_LANDSCAPE()` rotates the default flow visualization to *from Left to Right* like `LAYOUT_LEFT_RIGHT()` additional **directed relations** like Rel_Left(), Rel_Right(), Rel_Up() and Rel_Down() **are not rotated** anymore.


Therefore a floating legend can be added via SHOW_FLOATING_LEGEND(), positioned with Lay_Distance() and existing whitespace is reused like below.
@ -291,7 +291,7 @@ Therefore a floating legend can be added via SHOW_FLOATING_LEGEND(), positioned
[Commits Since Badge]: https://img.shields.io/github/commits-since/plantuml-stdlib/C4-PlantUML/latest?label=new%20unreleased%20changes%20in%20master%20branch
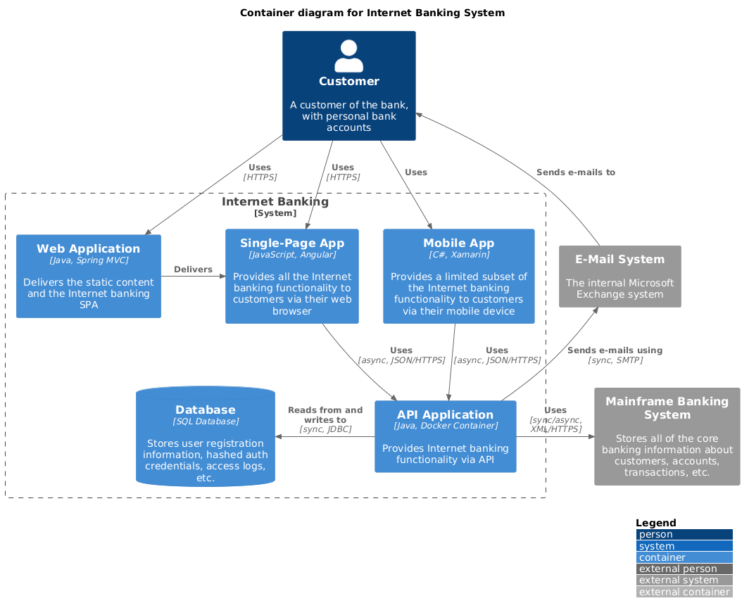
[comment]: # ("image is based on percy/C4_Container Diagram Sample - bigbankplc-styles.puml")
[](https://www.plantuml.com/plantuml/uml/hLRVZzf647xdhvYGH0690rLfNYgT50xSvYAuey0bVKDZxs1MMU-wksiuLFL_xwmnDYOdvI5zkMDdThxls_anyD5vjBx8LEST94RloNgG7WxIxm25a5uQZOfTMOPQW9AQ06rQPAGzt4oNqMoyllyIRUuV9hEdQNJR7Ow6movu0uKZK2P1fOwTLt8BR_Te9SQADlGidNUzxdLmjzy1U2LreWf1y3OblwbZzgWAUYbaDFbrCp7Q8okpmpoyv1KfHvTGE-zpzzjePF4mJFbbHSpYRC9HfFsGtpRA5UgGXHldXP8nWzuiWkbfFXjbw3pP5tcqaDjEP_NfyUjc4IrNZm-RnwVrxFuXwlKvdsjC7RWYputre0su71Do83Nu7O76ZA0NeoC1vcGgj23BAPOwXS19nXzpSWCux6Io0s7qEry3LcYeZvcnr1y2CzvlQxCbiFHtGOmZpfIAKfOygFw3f-UgqcKGxD25miK4WhPIa-YCXOWKXLhpMthT69Dl75YdeJk0Dri-J8mozlPDD8lcqSDwy_iZ_vaypXwNx8_JaxVx-ltx3zFnXn3ZTfZJRIJJdLz9GM8Lphq-UqxArYpizim6oPaEUXH2m8MOVhSVv2r9bTBG7NKIiFbHPptZvP8Bqr8J-lVIstAi_57HxHJTZiHCQbRKeWWCe_-HntZVy7Iyz8gWJYq8YQd53BR6mhtsP3Lvk4FzBJJ7wkWyPPtEWgmpkfSKpfkCx00czQVk6CvcCDko_3573qu5pyj0LAKDC4bCeRthieuJzEQE3GBjiPVymbZN0hfz-AS308tUte7Y3UOvN_vACOppNCa4m_Reikapxd40gzm6yVClas2Raf9xbb5ASvxl9b2D9A0MfRdcZSyFNunPP9lPvSXmAtOhkbbWIe7zpBfAhCpz0COwBHJQO5vOivSYp8XIBxDi2vsS5f_qH_2cpgI3lSGG8otmWo6svk38VYSfCx5KLELZ7WwrgCdh0Vo56N8gsc90oKo6ONL5xCXpqNv2t4a02DhBXAxbJUEUG8zXzOGwL1-3cjMVCsYTlR7a86nBi9HAvsrPKv2Q-p8hFmzWLquCOE5ta5WIfBr4vGQXhyWvK2Rb0_ba-5sYgXddJCdGielxbpjdQlYQRU9QcVj1Xa9I6BYSMKpTxNTRZ4NzM_TzzEnxbA5K6rSQc2YwcVEvchd0lDuHo98K5SnbOeqpMm_HSx93dHAS8Xds0hFIrg0ofjvQpEXgg2_IZagTko1XG_s-Y-G3ngRmJGiCwbaUWBUe7PQPQDBVMPAws1VDr3uvSe7xqtgzMF75zZsNum_lL4tVm5LqcuUmjcFJx8WIhja05L9fR3L4JLXktG5yvc_OKKdULBDqLGYDWfy3sjnnS2Ex6POsw99GEDXQavKBws2b9mVU1AAAPtetOSWQyo9RLqssObW7T1Ei9KOZvAeVsnhQSONZ_cZeL_FrWe5QDMY5NtLbawVckuwtrNnsdQl6pV2dtp-pw8_eOThhTxR6UB8WB1xqwSlc_4iAzaDu6mekZUxrovmrlxE2buzVpkxEHrPPPEe_)
[](https://www.plantuml.com/plantuml/uml/hLPTRzis57tNhxXrMrG677jRspqCC537rjOKTk9PJhetWvAkPQ8KgP6K4sFOVz-blYmvmGPiUqdCIzrx3k_78JyPoxGjCk6zWrZ98seBtC8ZjmTWIS8jLv89sieo9XCGN28mdHOPIWjNYqsmd6rl7eBTpUryURy8feFnP3mUW5LG60IXOYR4oNl5z_3so3HdaS0TFd5ZZJ-uT1uCFO1NNCQYI13UfcXthS-HYG9VSfdCF-pcIbf6pFGuToTvXS9WDzJ1sjpyD9bezZXEwMH5HEGq7TVIASPqjaakc7HPk38s4JoYe5ThPxfVBIV77yO_Zhzx4KScVEzvuUUxhxjri0dlRdTtzzlbpMtW3ocVMvOQC4MUAqggL61o5gC1Bi4U42JB4Fo86Kn0LQP29gWfnLocO2ngLFQKend1uu771qYKV6VRW7Kq9a-PqZWS0o7Ux5kpHj3uUu4K9saW1QP4ULJ_1ujFTQLB9pWmumeN8IIufsCctYn90e6krdGMVn2n-1ivjcaOZE3DdXPp9PIUlWcMmIgutUv-lgC_yxlbtORsexJQ7Rn-__xZOlRH-PW3ot4QyFHWGvvW4hgrFwITYjcMY4qRDDUM5Hpuw5p0E9yXTGlHsw0egJ5pah6BxGvLyvbjDbIO7XlNlxtTxaPeJmAd2sOEc2nfxGzx40vXyZ_YA6lFE9xbLY2qgOM4irIp3FPAmmqrgfPeuPh9RwuvmXELDVEyDMgZf1yNngeCzGZcxQ_131epg7rP_eYyHrN1yzAH1jlPWCMnAgGrb5Al2hsx9aF2zCcFlwTObmG6G_Y31WpEVFr7Z7Oip-dZhnZ1BCy5ZvbJ3qhMu0ixiX64kNRaLmzpPrkWu2GtfgH6AcHv3FL8WfCQPsvne-RWwrcf4braQbuA5zAsmAirIz6XDwXXh7bkHp2JQI6OwzZ1MgiZTH3DY10le-mB6LV2n-t9ZKIJIGD7pfmFrq07XaYhHrAIPvGo5N4IhIeVgtBHa9g_7i5lB2DTatqofAqPTyDgYiWGcRfe_uvSHO3c-CXZlAItYFo4MUQanzMX_kdOXBykeRUs92t6IRacDKb9jdLPKn8Kwiki_3roka4J0woWneer9bH1pWJ95lKL6aEtG4eBjF7uMQBg6QTCSTUowvkNEsUXw3CDNU4vP-uVCkIIGe7BcIL1dZvNiQ7tPzltmPFrCMDSx4nf8A3WQaNhUkOSyfRAmajG6g0LZxKoQcyXU8eFJ5BxLPuKjXEpvdQEIZ7bNhixe3_KdRIx_gox82P3UxvEye55gh3d5XYripm2gfKqhCp4EVqUgLb7ByvJUs_GEEpFs-qwf0_xtrKpzlVVz9g-_BI2szqwsOvKHoEgS8q2r95AOxyX6i1ITKVmXMxOIGNULhCIv2f2by5_2RIx9kSpxVEmz8Dka2K6zbfbfM0zQXfVTuCwe1fdSJrlik1YTh9rqMGXXJM0LyvQnZWJkUZ7FeU-Ns6SEBVmuMgxhWErX-cvF-lA9a_dkuxKYjv05xdgN8N3-lsp37u9RXVqxjahPTtzHOyjMLqspKiAZcDw1LB1gIFzOPcppZlBxSu_F3JRtYTYIQ-ilm0=)
C4-PlantUML combines the benefits of [PlantUML](https://plantuml.com/) and the [C4 model](https://c4model.com/) for providing a simple way of describing and communicate software architectures – especially during up-front design sessions – with an intuitive language using open source and platform independent tools.
@ -94,13 +93,13 @@ If you don't need the up-to-date version, PlantUML includes the last released `C
### Now let's create a C4 Container diagram
\(If you don't want run PlantUML locally you can use e.g. the [PlantUML Web Server](https://www.plantuml.com/plantuml/uml/ZOvFIyGm4CNl-HIrfowupSMJfvNrk6BnprccwT069fEGcI3zzhO5YoAAf_VcmVlDEub2rXB8N7bsL0Qi9jKajzPcU6z7hrFfYs1saHLPMnU3JGIyTewY0_dUdc-EtHgzFbni057CI_HsNXhW6NERLhxfC4la9croHnxakgelq2FLYtbCwYC3LVSeBlljgWzcXpJkq_selg2RE58Svpz0pxCeXaOs-UztyuJqVV3lAtR4bpa7Sq8UIg0F) too.)
\(If you don't want run PlantUML locally you can use e.g. the [PlantUML Web Server](https://www.plantuml.com/plantuml/uml/ZOz1QyCm38Nl_XLPJYciTYbbXvqokcF7mhQUY-E8ng38nb9Qyk-R15esHiTExqdmFZsLB3P9tw5wyEImRo1hHI8_6vFiMH-zj7tTCoGNI814kz2PY9Qcp9AbGL-RxMPPJQlzsywSrlf9hyRLOJich2T8EavyLK7YG4MSvGMzvSSitzaQC1_DUnGVo6Bs2koIdwTyeMwGmbtTh-WNk9O2XkFm1-XpO86ku5d-Urrz0FuiVB_53V6jpaALGCtu_GK=) too.)
After you have included `C4_Container.puml` you can use the defined macro definitions for the C4 elements: `Person`, `Person_Ext`, `System`, `System_Ext`, `Container`, `Relationship`, `Boundary`, and `System_Boundary`
> Github does not support `svg` links in README.md.
> If you click on the image a new window is opened and there you can use the links.


Elements and relationships can be decorated with tags and explained via a calculated legend, for example:
> - `?arg`: argument optional (e.g. `?tags`); an optional argument can be directly set via its keyword `$arg=...` (e.g. `$tags="specificTag"`) without the other optional arguments
- C4 Model extension: Person() and System() support `$type` argument too. Is uses the same notation as `$techn`, e.g. `$type="characteristic A"` is displayed as `[characteristic A]`
 relationship versus bidirectional relationship")
 relationship versus bidirectional relationship")
## Layout (arrange) elements (without relationships)
@ -345,7 +344,7 @@ In following sample a person uses different systems, and a group of persons whic


(In combination with [SHOW_FLOATING_LEGEND()](LayoutOptions.md#show_floating_legendalias-hidestereotype-details-and-legend)) a greater distance between an element and the
e.g. floating legend could be required that all e.g. corners of the drawing area can be reached.
@ -384,7 +383,7 @@ In following sample the floating legend should be in the left bottom corner of t


Additional `$sprite` (images) can be defined with following PlantUML supported options:
@ -462,7 +461,7 @@ Color of the displayed images can be changed with `,color={color}`.


Relationship specific sprites are typically smaller and therefore following options are possible:
@ -494,7 +493,7 @@ Relationship specific sprites are typically smaller and therefore following opti
@ -535,7 +534,7 @@ Rel_D(user, user1, "requests", "async message", "if sprite starts with &, it def
@enduml
```


## Custom tags/stereotypes support and skinparam updates
@ -615,7 +614,7 @@ Like the element specific tag definitions exist boundary specific calls with the


### Sample with different boundary tag combinations















