You cannot select more than 25 topics
Topics must start with a letter or number, can include dashes ('-') and can be up to 35 characters long.
92 lines
15 KiB
Markdown
92 lines
15 KiB
Markdown
# C4 Model Diagrams
|
|
|
|
The following samples are reproductions with C4-PlantUML from [C4 model core diagrams](https://c4model.com/#coreDiagrams) created by [Simon Brown](https://simonbrown.je/).
|
|
|
|
- [📄 C4-PlantUML](../README.md#c4-plantuml)
|
|
- [📄 Layout Options](../LayoutOptions.md#layout-options)
|
|
- [📄 Themes (different styles and languages)](../Themes.md#themes)
|
|
- samples
|
|
- [📄 C4 Model Diagrams](#c4-model-diagrams)
|
|
- [Core Diagrams](#core-diagrams)
|
|
- [System Context Diagram](#system-context-diagram)
|
|
- [Container Diagram](#container-diagram)
|
|
- [Component Diagram](#component-diagram)
|
|
- [Supplementary Diagrams](#supplementary-diagrams)
|
|
- [System Landscape Diagram](#system-landscape-diagram)
|
|
- [Dynamic Diagram](#dynamic-diagram)
|
|
- [Sequence Diagram](#sequence-diagram)
|
|
- [Deployment Diagram](#deployment-diagram)
|
|
- [Styles](#styles)
|
|
- [Icons](#icons)
|
|
- [Themes](#themes)
|
|
|
|
## Core Diagrams
|
|
|
|
### System Context Diagram
|
|
|
|
Source: [C4_Context Diagram Sample - bigbankplc.puml](C4_Context%20Diagram%20Sample%20-%20bigbankplc.puml)
|
|
|
|

|
|
|
|
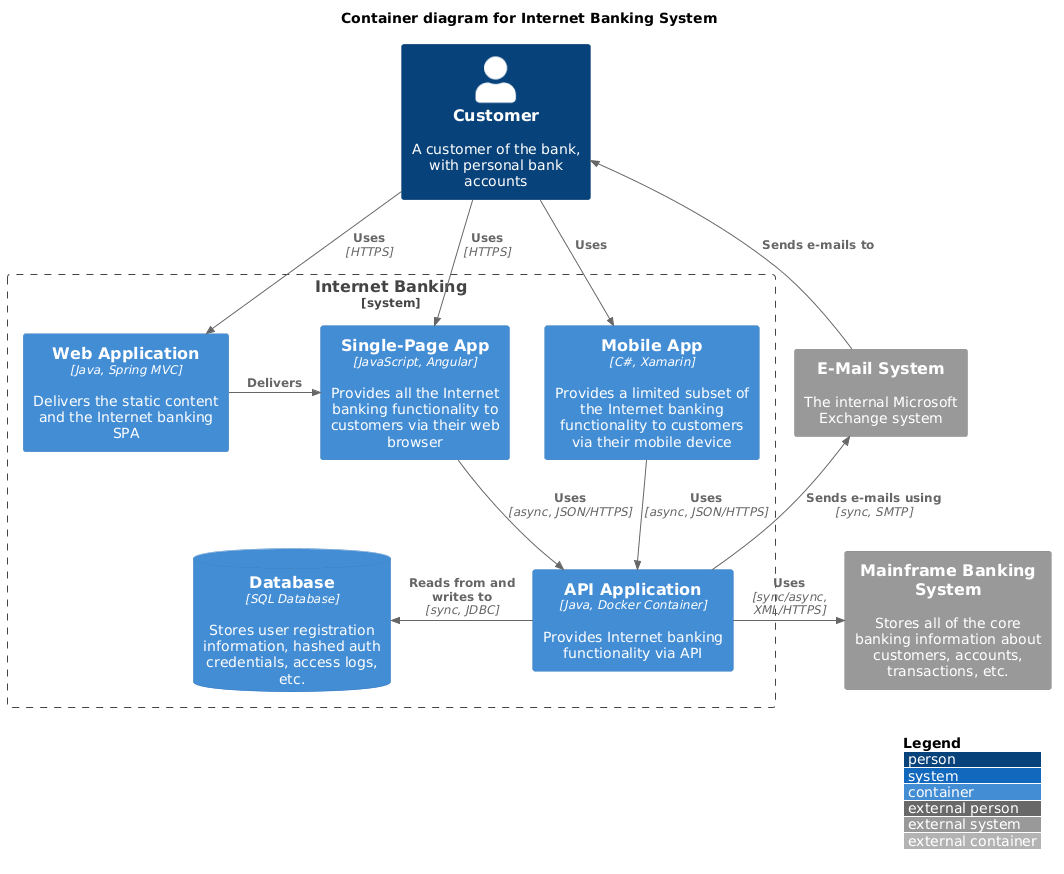
### Container Diagram
|
|
|
|
Source: [C4_Container Diagram Sample - bigbankplc.puml](C4_Container%20Diagram%20Sample%20-%20bigbankplc.puml)
|
|
|
|

|
|
|
|
### Component Diagram
|
|
|
|
Source: [C4_Component Diagram Sample - bigbankplc.puml](C4_Component%20Diagram%20Sample%20-%20bigbankplc.puml)
|
|
|
|

|
|
|
|
## Supplementary Diagrams
|
|
|
|
### System Landscape Diagram
|
|
|
|
Source: [C4_Context Diagram Sample - bigbankplc-landscape.puml](C4_Context%20Diagram%20Sample%20-%20bigbankplc-landscape.puml)
|
|
|
|

|
|
|
|
### Dynamic Diagram
|
|
|
|
Source: [C4_Dynamic Diagram Sample - bigbankplc.puml](C4_Dynamic%20Diagram%20Sample%20-%20bigbankplc.puml)
|
|
|
|

|
|
|
|
### Sequence Diagram
|
|
|
|
Source: [C4_Sequence Diagram Sample - bigbankplc.puml](C4_Sequence%20Diagram%20Sample%20-%20bigbankplc.puml)
|
|
|
|

|
|
|
|
### Deployment Diagram
|
|
|
|
Source: [C4_Deployment Diagram Sample - bigbankplc.puml](C4_Deployment%20Diagram%20Sample%20-%20bigbankplc.puml)
|
|
|
|

|
|
|
|
**with details**
|
|
|
|
Source: [C4_Deployment Diagram Sample - bigbankplc-details.puml](C4_Deployment%20Diagram%20Sample%20-%20bigbankplc-details.puml)
|
|
|
|

|
|
|
|
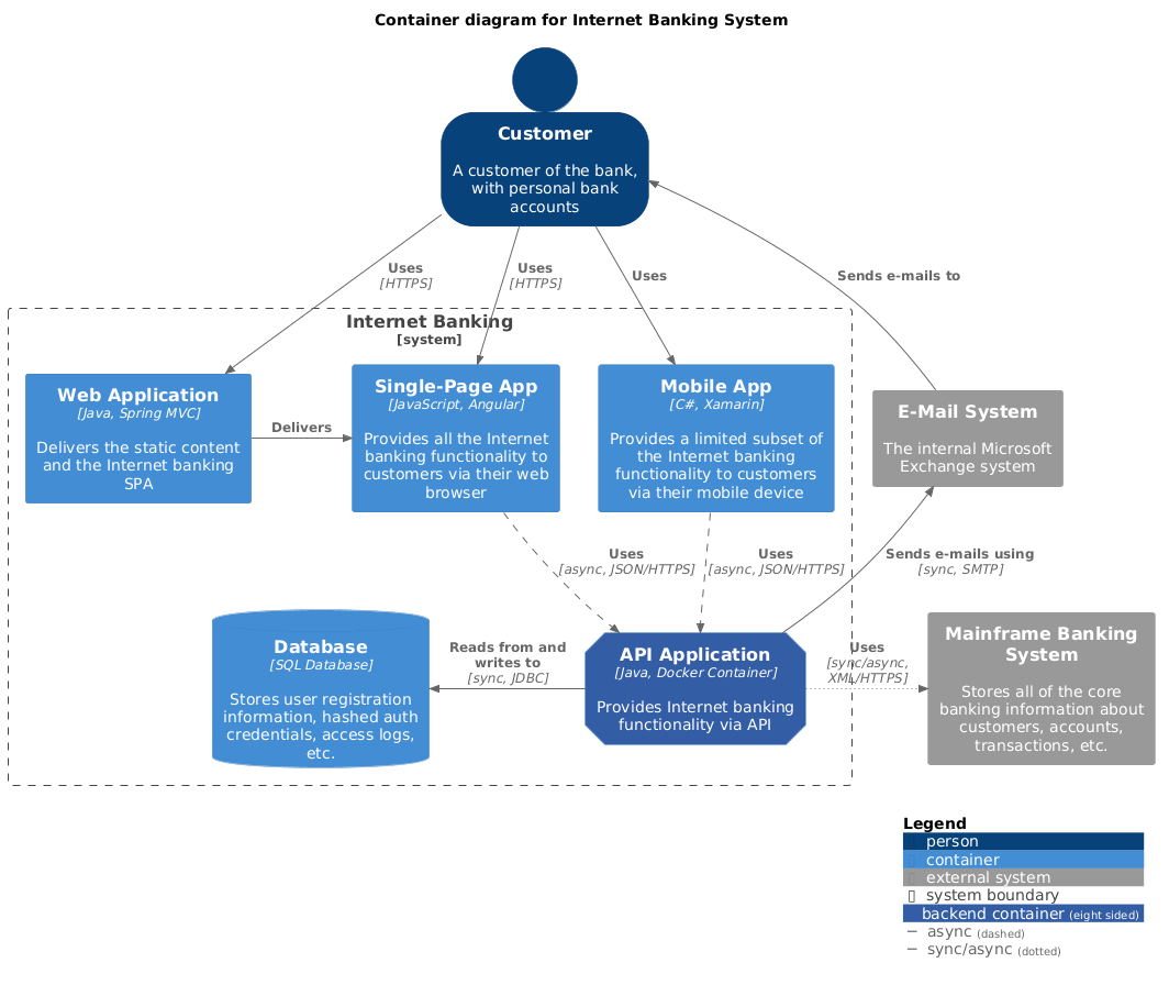
## Styles
|
|
|
|
Source: [C4_Container Diagram Sample - bigbankplc-styles.puml](C4_Container%20Diagram%20Sample%20-%20bigbankplc-styles.puml)
|
|
|
|

|
|
|
|
## Icons
|
|
|
|
Source: [C4_Container Diagram Sample - bigbankplc-icons.puml](C4_Container%20Diagram%20Sample%20-%20bigbankplc-icons.puml)
|
|
|
|

|
|
|
|
## Themes
|
|
|
|
Source: [C4_Container Diagram Sample - bigbankplc-themes.puml](C4_Container%20Diagram%20Sample%20-%20bigbankplc-themes.puml)
|
|
|
|

|