You cannot select more than 25 topics Topics must start with a letter or number, can include dashes ('-') and can be up to 35 characters long.
C4-PlantUML/samples/C4CoreDiagrams.md

85 lines
14 KiB
Markdown

# C4 Model Diagrams
The following samples are reproductions with C4-PlantUML from [C4 model core diagrams](https://c4model.com/#coreDiagrams) created by [Simon Brown](https://simonbrown.je/).
- [📄 C4-PlantUML](../README.md#c4-plantuml)
- [📄 Layout Options](../LayoutOptions.md#layout-options)
- [📄 Themes](../Themes.md#themes)
- samples
- [📄 C4 Model Diagrams](#c4-model-diagrams)
- [Core Diagrams](#core-diagrams)
- [System Context Diagram](#system-context-diagram)
- [Container Diagram](#container-diagram)
- [Component Diagram](#component-diagram)
- [Supplementary Diagrams](#supplementary-diagrams)
- [System Landscape Diagram](#system-landscape-diagram)
- [Dynamic Diagram](#dynamic-diagram)
- [Sequence Diagram](#sequence-diagram)
- [Deployment Diagram](#deployment-diagram)
- [Styles](#styles)
- [Icons](#icons)
## Core Diagrams
### System Context Diagram
Source: [C4_Context Diagram Sample - bigbankplc.puml](C4_Context%20Diagram%20Sample%20-%20bigbankplc.puml)
![System Context diagram for Internet Banking System](https://www.plantuml.com/plantuml/png/VLB1Zjem5BpdArwvb9KWgQfUsjFkqgXT2RQeWAgU8iSy4Wl7ZkoN1Vw-po79GfVs5Z_Fp9iPvzwJSDHKEdgdZDJD5g4aglsN977Y41UAoYPlF3ff3Q6XMDeggRKmWJFrjDKgJsQVfiimsYpcoSl7-7FyWKVPB32E5DT1_JqqXgaLIm2L23khjJqeKu1M1a6OBLnTA-VvomAl1csbqFh46eF7l-MZ-SFl7vjrzkjf_JsRfz_Ivw_ZkoWYHHfXTVA45NG4s2fHE56n1GTFF7862Hw5sGStPsmKBT5vQyQoyMGhT1COdIT23z1PTpVYomVeaM1tROASKHCuS7zGzymm0o6bRGpvU7GNdRUDyxDYvjiZo_t3LhifzEQ7TJwKzABm0Cfme4gGiWP4RfksIEMkbqxQfYknHwZ5ATJT-kYCPEcHnfLG-jL9EWrdyCF-DMTJhJqEj53IMMzt1EbHbi8K27X9UCtOIviTLu-ii-Y_RsHSaNNeWH-zRrFo0BgQRYGTsfXS92KdZ1SomFY49DkaFr5VlEgRvZSUFSCObJqAkR-0NlUoGhFrNTZm1Xtd6LLHvjQzUTB_iDl4Y_NoB76BEPJMkRjdEl_rVm0= "System Context diagram for Internet Banking System")
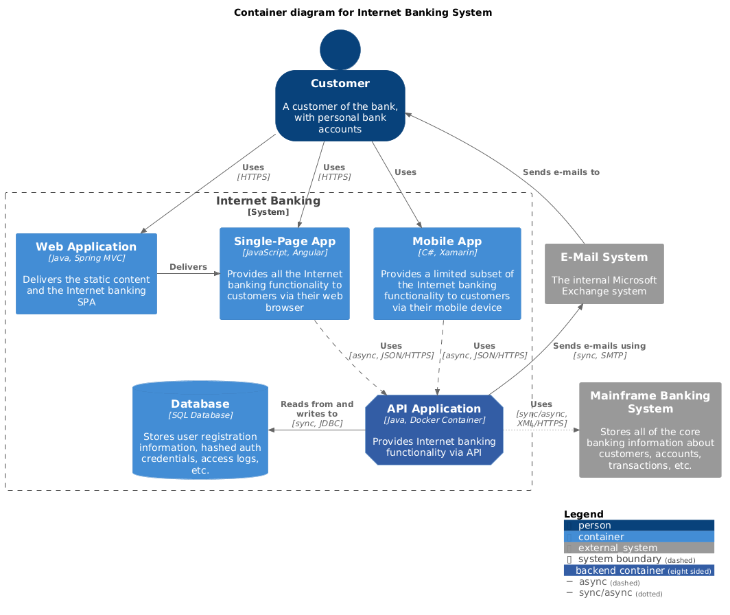
### Container Diagram
Source: [C4_Container Diagram Sample - bigbankplc.puml](C4_Container%20Diagram%20Sample%20-%20bigbankplc.puml)
![Container diagram for Internet Banking System](https://www.plantuml.com/plantuml/png/dLLDZzCm4BttLmpbG5TAMq1Su4IthTY5RJTikYoSeedZjXQE7TbEknNYlpDEyz5q4GXwibyyRvvdthZlhKFZYapsdWd5P95os3gNstVZiS7zQ2FSjaWAomtJod7bHanduroYyZ53wr8fal7qpJ3qqFtYPhnxFNexUabGFAK858gRKUxvNq2XA3WZ4d1R3cijfTuBjG59Xm1L2ftFmbXQQQ3a83L3AG_4qQXyce2-tao-tTwlujLj6Czk7vQ3YnQRH77qQRwQNX5OGG_NgwluPlvXlfmHs7F2IUAjII4Lk36OaL03rtHvexY3IrJVlUReO1tFUhsG6wlLW1NMwOoR0ARDgZ-16WQzBY-LK7G0Uoegv6KWoX83P4mNoja-wJXInvS4f6WE0_QAkCu5z2_WHm_er-WTx7aIOvxJuGUUm2JFfM3eX5PzWZxY3WE8SkF5BxvCFJRZKkn8HYcDVE04WwhDPJiytEHDwek74nBPpMnpukv7z5doOOWRxhFNMIDcHEu2cAXD8T5uE3Hw9r9kWPhw-onhyegNZbAuWtT1NKaBEu4-HXYW2qDYz9xS-KHIfXCXULMFHRcfHKsV1_0LCwHITCMG4JFXU0gsI2o9gPhsV-AE0Y3bEy7ukRnPCaZHOOAM-pvKIwyc-dm3dRtJXhJv2GJ3Dy8wK_OKX29VPkKwW2tQBUd6Wep534-fWmAb3RolkBKqFnlQSCT6JmgL8FlELKgL4jwouVNldJFJTCoqSPtA_QL2lYX4JAb_DkwUFxe1pr38s9O0qSs72zfNa-NvLrHyKLBJc2m4CzhgjOFv8zkY8fCT8udsXBDIqB8IfrhJ6FEpqJqfhdTXrMj6G7EBan839hfmRQE3Pc83e8ueY-LzsoBtxhWyUHNQsRottFhSLwjL6D71xhdZ9FtvJCVQvT5ZkdZ9nMQRw9ENu4XNptd5L8BTjjS9qHuK2-1ZTBiSdoO_JVbFaV4bdMw5jQRlijnnJ2siZSxAXsTlQ0pfMTAUkIAUNKxhUthEatgSsIWYMWjywD6IenLovhYkXcvSOVqZswIF5gkm8cekqmb_uhkwC3v-N5NdA_q_riLvJw7-N-iN "Container diagram for Internet Banking System")
### Component Diagram
Source: [C4_Component Diagram Sample - bigbankplc.puml](C4_Component%20Diagram%20Sample%20-%20bigbankplc.puml)
![Component diagram for Internet Banking System - API Application](https://www.plantuml.com/plantuml/png/fLN9Rjim4BthAwO-j3RWs4NHItkAbxH9aCM8dIudOqJHCbik0adPDOh-UuUKBSbEK0HeBg78DpDltZpIvywZzQMIoIkXcImp3cll2_TnEBIu7UJ2hykqTDmoeptNVi2C6XOITOWvSpwJ8XrEtf_DmjRZxSrmysxmOV2MjfOJemgZGqmHyh-1KbEmeWtmQmuh8wNP2fs359e3wWoEZeLrj390nK4QXbBkA4VDycc1v6Rq_VvniVnwjRXStbnylhYRTdj9ueMN13zW8HEOMrHKty8LzMGrzp16_JDGcU-SvmhEO3IxWb5HIC7G2wEJP4Bz8n6rNLTW7pfpWbFU6UQy3UpGqG_Se6DM53vsXJel9TfmChDc8pBkWBg9NOe3WNHFO4KYXJmeXT-5zbdfl57SEjW83372mfQda5gpfR4CEhqMDHMOtPfKo4WgbFo62gtGnzL9SYKypy2LgQFgnly76rNLs__B-4OmVaHhcdQpbEfFqMEAZWSk3rnYbHaEsp1dQwumdCwziSGp-0uipuNpDgA98OrDnNKVrkZMr0EMn4Fx_G20MPw5JvIk3yWOTuxyazC7zopmgcQylFZbkofrGJ1YkI9By1CRj9Y4UPbL58dHHYrGYmzWQahVA1IBcr9xMX5zxJ1AsV1e15gE2PUXtNMn45Jqn7oT7lnEWFvg4tUTo7KqOQx9n10oMRfFFBhizii47ZZTdkFjKRXlbQWkp3Bae0R2yjdXkqg4tadffglEQB-4UQd8PRkNyQXjs9XfIyyCkTBjqrHAaxK2bLh69qmSPwKbOmOXzilcD0wliA6HCSTZ_n_RsWOhae-Y93glnje7jiRgeq3djiPcpUIEQP29LiWmu_-m4doAY6T8ZQ0A1jAe6eIgSnnF8decbAQxipT0Iu57nmyAXVDcIcrw9w0cFDxF1uuPl8OjRN5I8x2xdeudhO1Mhkhgn8JXbQ6N_tAncCq9_2T9OlBmJEvzUe1Tp-_lQbmDQZdgMM14gXTaKoz8TivrHhyMVm4= "Component diagram for Internet Banking System - API Application")
## Supplementary Diagrams
### System Landscape Diagram
Source: [C4_Context Diagram Sample - bigbankplc-landscape.puml](C4_Context%20Diagram%20Sample%20-%20bigbankplc-landscape.puml)
![System Landscape diagram for Big Bank plc](https://www.plantuml.com/plantuml/png/TLHDRzim3BtxLt2vD0NIf1XssKxDXx4MIveYJb3iPCYod0YH9K-IcmR3_lieVyLkdPmYyf5y91_zO2pHDa-5zuLBAlAOmS7QpFoOJ3GvZVVS7l8eDqnJ9IsJTanLEia4aIxcpjXOy6Wo_tRtuaoxrNBozdNyVNoFfd3k8jxjE7FPRo2N69fY2h071eaIGfsut8FWaW6HCNJSN1lyfm1BWr2K277670t7Z-czc-Nqztgt3RVhbt2nVdqUtZQcQH06l_pj_15jbUdrQViOBlsV_lC2ZPxbLZ08piQo59R8nL2ICOWvsMkI8bSDCxw76P57o0Jrl1UcZP93cXkhKgP7C2WjH1GWrzQyyWtGEOKQ2Ief-eiGDO8JJXUoEjBPW52gScdDU82yVEnGPveR5ixG6XDz7j9xJDXcCxY5lnxWh-G_Z4e2eIcU27voMIIp3RKIM11pIp0DE-Cc_iRP2RZ4fbDYkP908fKNM-6wot5Kh2qbHmOPERlTbRGlP4B_tGw9TIocszMrYcuCCQeDA347b-53WfHmSMd7ltDlC4qJMvmdBth48QuurSgen8B_JWz4xXcmTa0VGNJB11VDCDcg_jyphS0gpGoW5kirKZH0DV2UcJLTZbepivf8GwY3uOjPsb0gDLHGgYD3lBmtJXspMb0Gb2O8B4cIGTjJWS4uJp5MBXkvrODjLOa8FOOgISe2Ctp1kdXTSa_Zb4jka7JP5oxSv5ccjBrUvP_dRPW8dndV7oAbMsVoIPixmmn6EFYcXIibyrhfmXJ2m4y1XbPWnxM5xoeaO7Z1rTgTmDnyFrRe6V3K70tyoPafLkFYdBYOODb1ILOdMNmwiEl5EvGtvI6qnTRflYTj7t3Heuqhq5rtmJqeRqdEcB4WrgtVzTKbRmlZhdkH5-S3zevVu_y= "System Landscape diagram for Big Bank plc")
### Dynamic Diagram
Source: [C4_Dynamic Diagram Sample - bigbankplc.puml](C4_Dynamic%20Diagram%20Sample%20-%20bigbankplc.puml)
![C4_Dynamic Diagram Sample - bigbankplc](https://www.plantuml.com/plantuml/png/fLNVRzem47xFNt7h9Wsa4jPgUzYaIQLGhQsWK0AgzXHT4WFM73ko7HYRzh_l718IVZnqMXzeVBhxlhllxkmROr7RF1NU6ovZaISCLjPcvaktgt7ZBxbTvL5kc8wLj4nQFrPfDnCeNKp7s4JmgDl_s9auqtmqxAwl_S_-1pA5Wwt4bCT-vj2zOU_xU3uBP-D9E1Y_FBNQbUNbONOV3k--tJqDoEXDc3PAjkBSM9KoVGdz_TT53ohpHTiBjiQoDBnLkKnGRrln5NbKpl0W5qgdQBcI5stuxG7zzQa4v9Bf5cPPqxcNPOB7EsUoF-8QJQnvPY-X9vUvGEtCFI7KnknJC60Lf2XnoS2k6DUGQRNWWb5kXsnLH4WohddCcjJ1pbJHNaAGQIwNSAkKTSRPYa6ckBIW5e1np8m1gcoV1V1ceKV4ANbJUY4raA16knFSviOXJp6Ak1qz5omQfScKjWKskLCu4R4rTToSm6hcN2dBHa7JojQiQ9f7M_U_hnbQPa2wJ0KtB844BHPaUp38SfqfmqxvC4-uRN3rtBd9qt_RzP_kPkvpejMQ9yIbz18bDuKmdGsPe81nH0kCkQ3FKwf1L3ShYPfz6b2-4Pg2Rgmn5WokhcDt2gpIpBog8GHVQrVWrx8r2KRRu7dOmCPAkL-at9f6Zx2BUH2YRjPUKKnWfU9_4DQHrBAwa-E-SyslZsKgZUe08vNRSaXe1T322jTqVz1sCSaIellZULCcma5ZdNUhDy-IOY9Mt5Hh0wwGfQEwdyqc0KLJw6vJponG1N1EzXhfCHW_THjmuVJCCXvslAopK9FlheF1RP_2Zogfum-tB60oQQIL5tdkHL8E4CrMkj5vnsN2VdvzSB-jTkTgb-By34LvNocvu3gjCC-23T7O2l2wJ7fuU16SMz__pVhSdN0qwYV2dW9vxqiZn1X1n83ADHPGBoa71It1VnHtBIYH0B4MeRxlaxiGfaqw6H2A9fxcc0PhexcbDmisz8XLRBvpBqUXD0MiLEmJINRKpkEhvzKwxLGvAl7w1F1m0qk9IZZkxWylk1-_rC_Z3V7JS_eN "C4_Dynamic Diagram Sample - bigbankplc")
### Sequence Diagram
Source: [C4_Sequence Diagram Sample - bigbankplc.puml](C4_Sequence%20Diagram%20Sample%20-%20bigbankplc.puml)
![C4_Sequence Diagram Sample - bigbankplc](https://www.plantuml.com/plantuml/png/NLDBRzim3BxdLt0vfKDYRrql6p2iUM7jq4TGTzine6N65YPBdaGdoByVfIPhqfjCaTzBz7LWzDotPl1EMsNwYg1XxiANFFUuoshDJL_sWRnobibofboRTmPjd9a4hemky_dLP1LBF-_lykrbzZdx8ALrGNzxiegoBi8FvWA0sf8VgOzZ61RQreOcAwm9fbrdj4BMpWxbwWTkiL1UTmneAvZQkZVeuytAkwskA00Q0su3t13SYYvlYQ54-qT0OTDR5Q7GQDu3Er1zODUI3x3L66UqXnsLK7gt4sVPyE94tNhcUbkXtuzA8PokRi_KNGm0vgxjd9KiHkeo6QcjY828u9qnb9GMdOzQxd_DuOa2lxcT6YFK47CDKM686Dh6uvcbsS5IiGzCRVQM_bCa8jNxQFH__OH-HcZFSZlFveaCCbL71N52sp6e1cqTFpeCOUTy5SP0h2BzCPprqbQZqzWMvKXT2TC26KiC55aJV2A3OnaArL2BII8xJoyPWATQ1_QfMoHid6_JUGmDXaOKOY-vM3uy0oXFLVn48z9GAGe1ZAjVTGw4E-tPonFrPQivd8w9vxHgnUD3VlFyl2faACr8VyfrBYiMG8VfApE9PKXBa3gbAraEP4Wnl8UDT-tXJNSDUKfdYot1L_YMs1QpUHHNt3p-NjyjloyV5XBYDTbA_f1_ "C4_Sequence Diagram Sample - bigbankplc")
### Deployment Diagram
Source: [C4_Deployment Diagram Sample - bigbankplc.puml](C4_Deployment%20Diagram%20Sample%20-%20bigbankplc.puml)
![Deployment Diagram for Internet Banking System - Live](https://www.plantuml.com/plantuml/png/pLPjJoCt4FxEhvYcbIwWa41AArhff0i9Tu08YTXGMgaIchMTZOjtlRAz0Ngw_tupkybjGd8jzBuqaLRhMJ_pyioCn-zyG1UArEm0VASpOGgfO1P2xd_jT1m-j1CTPaLSUEM4pOBAGblOj9CRp1YrxuCqEkxqZ_R7BBePNdRctVOlxGCItGrKRknJog2SJRo18YCq2o3C54ojCVP1PmaOdId0JCBQP-qylLaWws2iG6EUICSNDxTOsEb9UMeK2oQOD1jJmiGexXij-25E-jPOzxRnlJZWVsENTryhix4pgCVmR2z9sSUbzEZ7uy7W9z90_f1VeZ0Ob0IZ4aL1QCykIsYY27fUVj4P6AHeMCakWIvxVunk9dUtvvEpkylJ3wTNWoOf2peO1NLGCD2OE4o9AGVdHB_BL80JpEwPjEZ91vN2FbpgkThPgM5tLrQgPcv42nedEYa1GCl6ipL830X2iUB6xaSg0O3dMcH6e5WdCM7sCTTxUtj_XiTZLdKJ5rG4SFXp--08BYVHKiKsDPYZc2a2zSeNcDXKO6Wy5y1n-t5L3V_wL7T8j3bIeXamFeTUdXjD-xNDMCS5ph4idoXtpCpmjpwBnyxEjLH-axef5IA3qUZm17DDQBY8HbUTiyba706PQ5DobnvysgcVpmDRK2FZWyCLedZvMegiGs6Oeb7vGdaTEvsYUshKiiEk-2ezWxWfOzeweAJ6w1N3gBgnYXEMOeY8xXJvQnIiKsMjEd0gqJwuSZTLAnLSMhwtO8P-HXMC1VLa5XQiWt1AyXADRm4AeRod7areeO9uFNdTTVAwMydZriJ4lwsRTHV-ZS_kAg6HeaDCRbBwpuetMUx-NsZUulZBY8zN2NzGSTNMH_-jhRlVsDTadm2tAdvXNm-KeHFF-N9Aq00Zjc0ndShTBDveUKyFIdUE2KsQsiosKlsqUPYcbbti5pxOLBat7aYWIPrKSorK5MzEw_DH17HMzpBfh9RBaEjGAnXj7rPuGZ7uTwH6rzdQeOKqB5BDmyCNiQT8x7HxPEk76SrBiN3JboSRORHRzvU3tX8a3TzyFKgM53mTs6DDLm1lfm5kTIRjWsU7ggXJ5AFeQnCaThHNkKM6JweLA_nWBMUaFtDahGL3-xSs1k6zTcfg7riBtH5EYHecTQY5gnmubObQBQUQNvyZTroLwp7dUaj9HSBfl2gLNfRGx7Rhn1lpRLnJFSCYwcLvbKL5nyIN0gXcsH3loI1FDBxTK45RzkGlRxDg4X6QGMLKhq7StLHDLT5Hzuijen9rWbTSNTWgpPI3v5gXz32bx9HKFJWgngN1Yy59VntGVGbYstd5xbwNeskff4eO8Slx2S7fQXITZMxhcz8xkcRHVUyp "Deployment Diagram for Internet Banking System - Live")
**with details**
Source: [C4_Deployment Diagram Sample - bigbankplc-details.puml](C4_Deployment%20Diagram%20Sample%20-%20bigbankplc-details.puml)
![Deployment Diagram for Internet Banking System - Live with details](https://www.plantuml.com/plantuml/png/vLTjJ-D64FxEhvYcbGWe9912HIkTT279GL12eZWSLwbIjBOtpfQrrzfT1zBg_djdriuvRt1SArML2b9apyxxF3CxVcyiqpQBvG70To89P1Poc5kRcbyQ3SsUwf6myypF3DU1IYnFR3rGSIELB26f4sD3AVn6-_naHAJxGR-nQDP_hfyYQThXgLJBc8HICd48MOBIH00xvp1JKgedaKGWHSA19I5i70jjy4a1MWUf0YRb4dLySNEFXODM67Ob9yA4HTNA36Ly5ZnMQl237xMLLFfTvVlWbFuhHyGzvdA7q_9dkyMBLF9nHJt_yRBJkK0D1m-O7vNPaLOfrtPvmrd8THKF3W4T3ZB9B0z1yeXZTC9GB25KMM35mfs812J3C4dx4GhrMxyExoVJXzxaPjhlNdVlEgJC2YivbD52Hx18inXJgA67TT49jt35aaVAfhSqbiTm0dsnu0S7fTZqJeMycigW1XKwmx0gLo9oWe3axNS8cMKGS39GEVeJCGA0ELi5MwtqiIfMg8G4-oe9LUAgECOie2EO7vBOiZ_jLyC4-NqH-MZdXANY-FZuD_jyILhk_GoH1MS_rK_FeJ_nYDQ29-u3Gd31DMXk12cdp15ArevcJCSrO4703MLv8HXyk82htlL9RuIw1gQ-2c8da5ksOF2HQrC4SrduliFuANwcyukpvk1b5aCiPwVDytMUtJImb0LpJW6w1vYe6DDPsIR0PTtPR2M09X8mAjC11-TojxkMW8tmwA-DBSiGM1fD2T8mwa4hJQKeg-QqKCsyL5DM1n_RHCPe5YBaPXTSC-nX4cPIsANBCODRRtZNk9bCHXwWYVfQq9yFoj-l8ET5j1H02VtJipNOqEjBW9bWxZ2ScEcbWx3FS8BioT6kBQLP8AaaG_U0FJJAzLHAsbaps39Im_PTy5TDRPIZurT37rLq2W5IXuE8vNc55Hay147CwDIp2e5FquCw81B6QiUDNO0Z87RFDPWpCqVWimmR8x55bI7GFAHN9isgEt2SHlZ2RV3DnNgzjyThrMfkLglvMhKCn-ibt5il6iWiCk_A4Nq4BvTmN9ImkLv3RwLzjugjqdGDy39CGd_7Xre-jMdMpfYGYcPDckbK6Io9IkJoQqxk5h_vNwd-7iV_JlE-OUmZDFnrIE3SokV--Vzhxe-BkT_yLmO_Cg661sHzs-3lS1fbshWSOpyWZg3O_1mtaNVk18C_s58fYt2BAyticosVT_UHM96BxSnO5NDzQ0090jM5V242dcSbnVVUq0DimLOIQYN2LSXbgBaOiWzoUPGYuKyCHxH8DcurXWCx5hH_cSmt68cQxOziyxR3NJGet3GEPYWZzAQ_5FIU876nJJUZ94f6YnLvB72zDcfcuK5WEpqPSYYFEcR1q5i5kwtLryXB0yfL-2f_8uNNIb55sdEDrcemK7y8AR4jXEOpzLmhT7iCMqTGKWSYqBa3tJ3Ywt0gysjIHhCeh_M8Qhq7KbwWHPf3fPL4kFxgpSHB-SzoJQ0lebx1ou4A1-WN0EJBpe0zea5QUUZB0G6jo9FVZKhoLGMbISX5zIqIq_kygV9qbFsYN5H1MU0rLmjRpeox-MbK6fXXTLogdZI2SMNmjdFLtXHelaLYtoGdTyTkrrWfoGk6acwrHt7ykl1kXW_bnyPx_5AXRwc_00== "Deployment Diagram for Internet Banking System - Live with details")
## Styles
Source: [C4_Container Diagram Sample - bigbankplc-styles.puml](C4_Container%20Diagram%20Sample%20-%20bigbankplc-styles.puml)
![Container diagram for Internet Banking System](https://www.plantuml.com/plantuml/png/hLPTh-8s47tFhvYo-m1IWBRRVTXAICk5j7jNV6G9jzk7IiXnJB3MiIFRWOkg_lUEyqcusrPgomEA9vvpJiPd9dblBD6so8Jt3PTK50c3axMv-N4wrUGoIRaz5N5XcAPAMYRjXAficWiYNSxOs4JmUBhuOHowqDDwDJr_Ftat-HP3XmLc42wPdkGEtui-R3yVmc0NRJU7xTD-zRW9XYDldYI1O1b2xqaw7CI4Vc4oQNC7Fhm-ucAXXDApry4gM0UR_U6dBVujjglj3k_7QNLtyEhDcxVB-LkNOquaPxE0foSRyOGbaLiFHtX7i1G9zkpPpXese0tTRvAv530kPr2gsp5HAYFcAgc3jfXQovdlTlXCZGw127zv8x9NmMPBOauiMU5wEEgXE_3f_qEXhEqeFCkjOD3M4n9EKaqoE2eDZtYaMZ8B3qH-uJA5w6eiopmlPDeeEQI5iIfZseT5UpMOGnC6TGHxOX1ZjWyNj0haPI8HPGm8fQgGrc0XlGhwy821XEZha7w7MFS21YFutGFyjNg75nOVI9xZviyiXdcU2qw9vKfYdGOVoPdu4ENQYL__id2n9HFyZ39AQUXkoodKvWM2P-t2BM_SF7WuHv5zPfCZzY32suADGv8onzwmHbJptFembsaXYBFf8DJgZBOnG8JuEiknaDH99uBRArZLLjB0cHENmpNW0qEirGLxxeMaJCLSiBeUwtBHY5gyyk5NaX4iHLyC29vnT0IO8ZOefZwqVoUk4W09EtFAxkKjus52B8c9OUuSwakd9lgqWjxQAetQt5m1pL9kh2xF5BX4NsRbjG-dibc056Wigbc29yY9CBxp5JC6X4fnmIoTl2XKtTXOAUui6pv-tJbBXTiqt4wRhdB_K25N50GksvMaPlPoT8syFrhV1yzso3B2nS6K0IGAncjSrptdcFTuBBmanGPQSwgLKKSBmJCz4Odsgp8HzWQprjQX8gOyOeEpkwQ-ARlpP-q2Ye7s-MwA3oHMXUqiuBUzx0EUbJIah4HNVWy7sSsywBhsoJ3Zk3_izs646_lxgXxx-pqzqvTRAxh3nitgMDtCY0gkcG0rKXdi6w8XB0Uk3n_nbJIjoDlJh6PnXN2huBy07HumkPFTDKiVTCT8Ok2eLLOEh8l6ziLnfXnHpRDyM3HLS9WtrRepMOIm1jZOHKkCJiYT7_iQ-dc5SSEvfO_M-x06QX-cb_x2bKsTkjSSJYlyMhYhrSrRS5H_CAo2duFD4ZyKtYEw-uxu4m== "Container diagram for Internet Banking System")
## Icons
Source: [C4_Container Diagram Sample - bigbankplc-icons.puml](C4_Container%20Diagram%20Sample%20-%20bigbankplc-icons.puml)
![Container diagram for Internet Banking System](https://www.plantuml.com/plantuml/png/hLPBa-Cq4BxdLpJXGBRAYNaUuBIP932pJ1wiFJlBoTMsbKIiB1b9JZP5yTzfANx4cHaMAEPajVhnwUklE_FQMDIsAiJWCoupKUKCzjQMveSmr7YSxBZTLsbbcCwKj4pQIQQAi1GeNSpOs5pmD9nzEzuuqyFoFZnyFVb-yYMPaXb589TCJqgVFsTREi5yyUvkjbv5_w2EhKhCzJTTFKwtuorvZ4sfkMKcBD1OfiES7ToTQQlyk5x5qyT5j5uk_jT2teP7PbJ1njyDle1AKeA24e7TCzWg8TIHonq8Xm9b3hrhhWrzAI0085I6GfmeHqlzCwmrLmrj8SfT9V35wrnPoUnBjx_X0L-wAypl8Y5Y3azgNv0PVjA1oGCJgcHd5thT_VJNzKESnEjDCby_haQlEjiqIgAV5_7ibeorwV4klatk5pyjLdCo3YotWdXfI86SuqvZGKHhkAC6QdeitA3yu3YFJjIZOZ3OC6sK76MLiTGc7S2i_HfEeJ63slgcf1GTm9640QKFHE5jW5ccAcdDa72SKoStPCXHdqRPLvJh6i3m5Vmn0FfhyOwEB4smBCdvaQKmBKl1CxHSoI6Ptb0t0eX8OGH--MxcR7CcE15iF3GQJiipgANgvUJCRTsqUVXcwc9TTmbi7u4fgSOm8ZV1nXlSCOUYgHvbcfSsWEbPLCwyqUh0SsQ0nFbyjIrftZq11RSdf-Q6KGC7ZYw6Qw27GwhLaVJYijQgVOAkK2aNhAPewGyDljdd0Rp70ecTFYwQhO9cCWTJfOPmrNtyRpZF0C0l4ERgd0Ve6kWy7ULeCKN3N9FgJ-SV_N8FlRDLcb2w5GEQxRYnsZSSk2JH5luxW3sQFRq0Ar9TfbbExUKeJE14nuoXvR2Z0xFPnEKiJjriFg4mnUm3apbno9s-DtVFosoko4rtSJrEFy6TeuiIkv0Mn9_jK2m-sX4ha1D2Ro2lnNX9vteWNLXC3UA-24tNacTQ6RMriFYOxKaQfFJMizaVLE8YVushgq3vvPOs0RkQ_eiME07NsiZ8qBxjeX60gQfi9uoW7Ve0g6_Ie6UXQGKjWhTCN2oMRhmV33EkzcqSRo9oxFkTX_3lVNgZu5tFvP8LuxjzgYwMoJbTiohgJDxO5qDJ4Cr9PW6yYTQhyBBuPSb_5PdSa7S7h1kDVfQt37C3MwqAlxkE_gUK9j4BwPnuVZDhtkboNl1n9Qc8qXfWOsVrEJeWL-hhO-Z7LSRjwRPyj8mtTQBsCRtm9xfhY77nOStEU_g_fo7dDONI3zzV "Container diagram for Internet Banking System")