You cannot select more than 25 topics Topics must start with a letter or number, can include dashes ('-') and can be up to 35 characters long.
C4-PlantUML/samples/C4CoreDiagrams.md

85 lines
14 KiB
Markdown

# C4 Model Diagrams
The following samples are reproductions with C4-PlantUML from [C4 model core diagrams](https://c4model.com/#coreDiagrams) created by [Simon Brown](https://simonbrown.je/).
- [📄 C4-PlantUML](../README.md#c4-plantuml)
- [📄 Layout Options](../LayoutOptions.md#layout-options)
- [📄 Themes](../Themes.md#themes)
- samples
- [📄 C4 Model Diagrams](#c4-model-diagrams)
- [Core Diagrams](#core-diagrams)
- [System Context Diagram](#system-context-diagram)
- [Container Diagram](#container-diagram)
- [Component Diagram](#component-diagram)
- [Supplementary Diagrams](#supplementary-diagrams)
- [System Landscape Diagram](#system-landscape-diagram)
- [Dynamic Diagram](#dynamic-diagram)
- [Sequence Diagram](#sequence-diagram)
- [Deployment Diagram](#deployment-diagram)
- [Styles](#styles)
- [Icons](#icons)
## Core Diagrams
### System Context Diagram
Source: [C4_Context Diagram Sample - bigbankplc.puml](C4_Context%20Diagram%20Sample%20-%20bigbankplc.puml)
![System Context diagram for Internet Banking System](https://www.plantuml.com/plantuml/png/VLB1Sjem5BpxArwvbCo0IJizvPI4UjhCGCeKc4vE7bb-s1faYP6U0_nzdspZG4Dwivvsz-skVEz9EAeh7NrIHkewHoY9TlvkCd5Y7nUAoZghFJff3Q6XMDfgijF21CxOKwvLDfb-6o_2Q3sVJLw_nbzkurkUfTD0EL2y2_AVeJRChLW3g4JOMAtjNfa2j388mkHmSQsSvoyBl1kqbKBh8slq9l-LZsOFBx_Mg_JFq-fdEaj-9C_VXpTHH8eqmlBe2Ile290hKJXHiGK7Jpno1WaUXTa6DoqsYXRel3L3MNko5ReH3Dg9q3rqsjqD-F81JaYmcoP1ngWHxBb0s9sOOGP2IbiRyl7W9cgt3RDMCVNDaUK-iDLi2htvVfqF9Rqgt8Co7AWIfAm1aTcwALAvowMZfkbAR15suXZgRdnqHjBaGCDAAFtc91c7C_X-_ugpgSOU1vehwQot6uBa84jX2WGy9xnbF4cR3LUFh3C_VL_9k2Jhq0C_-gbDoGFeQhgIj6zZT9QKd31Uo03Z4v9ialv6VVQgxvfVU_GCOrJwAEJs37hPon9DxhkmuGqwpZEgeioiU_Ua_s4tYUUhHIjnZTcNrhcxPph_zNy1 "System Context diagram for Internet Banking System")
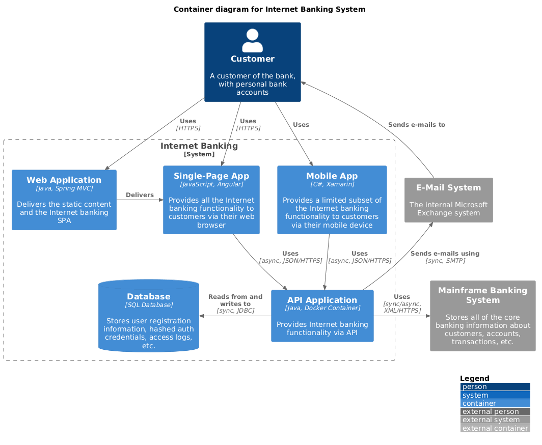
### Container Diagram
Source: [C4_Container Diagram Sample - bigbankplc.puml](C4_Container%20Diagram%20Sample%20-%20bigbankplc.puml)
![Container diagram for Internet Banking System](https://www.plantuml.com/plantuml/png/dLLDSzem4BtpAxRqK39Z8Edqr5C9C4tQaBWrQTAJPoqBq5IMF98COJhzxrqPVs2IQQVb93rhtpxjlXKVh4FZYapsNWd5P95os3YNs_VZiS7TQ2tSfaWAomtJod7bHanduroYyZ53wr8fal7qtJ3qqFtYPhnzExeu7vqJ5ayf18NYPfJx16-WK1IT4Gku3OULbbBlX5g3f4E0AeNEPs4ihJHGTf2QePHxucXaFaz0Nsyct-_kb_7oBendTm-tWxCMcqHnz7c-d5uHM44Frykh-6R-SNux8x3dX9F4MvD2Ad1jC2EX1gxfzaPn1vUeVdZDqTuwdlLw8JTMgm4hhDCPDm5CcrL_0ZKCUbLUAg7e07PKLSZBG9Gb1iYOBfIpVT9ne8ul2KZHx0ViWhXE1VJFu6SFwDVe7Unu4cEUq-47di0apwLWw8HMVO8-uHO3Y7BZnI--JJqsur9iIKOfZOpW18EgpsKxFDpaJUgBXnCIsSriS-BkH_HPyc68Q-wprraZPaJk0fYeTI7HU3WqUYjIRe6Q-dAM5Nd5IqSftDwxeAwaXQr07oCCq8KXCNf7zdmcATE9aBognwBSrAAchmDun0of55qnPCHCE9w2BH9BOggc_P-uWm18-LOmVYflbWnIT9YWvRuFrTAhYRxSG6Vlj25jVWJ1yBMmpfGz1Q78brcv3c23TaEwiI1ZCSDJwg10QGFlAsujpS-QDjonqRD29SX-S9LIfOItR7ZzidDccewPDgvJkRzKo1U5Y2drhyRTyoStu1aA6TiI8BhvS47xQh8y_vAABqfg6fE5O4PRlN8mVs8RL6IoGoJH7d5M2bfMubGh6cD-Chf7nVKkh7hD26XkSLHYm4GNhcrqq4ni0DGHPR6yRrlatbSkZrw5TZRlBRS-zzLo6KPqi7lkC4b_FjEnTddqa2w-vMAzIVJHIt2Wg-UyOYh1RjlhX6ZtYWNmARgx7HydFqxvJv7n9PrkXRMcxx9yvPXQM1cTbG_Fpj0OqhEaFND5FBkSrlVqd4VrEB5HHBGM-D2Z9KShvCHnNGtTkCBwHxP97osMOKNKNAOJ_intTM5y_BYgpYFzGTR5-K2X_b_hDm== "Container diagram for Internet Banking System")
### Component Diagram
Source: [C4_Component Diagram Sample - bigbankplc.puml](C4_Component%20Diagram%20Sample%20-%20bigbankplc.puml)
![Component diagram for Internet Banking System - API Application](https://www.plantuml.com/plantuml/png/fLLDRnen4BtlhvXoQ44Ya5OzzHG-qYPHqg10-d52irwpkFN7olP2KTN_th4NTXSILP6QIxpscvatRvxDXVDeVQbayafe9ikCmzhxmdqO3Yrk1xdmwp8j7RVCQC-r7p2ZXeL47MBEdC-aI8UJzsUpiFLuTplSl1kyFH-SqzvoObHXT0WgGe4tK6gALhG1VirXPQGqMw5pa49pG9t1qR6mZbO6g3f8mr3A7UMeQJujaDoEljy_BfPVhnTNozlBJvUVfzrUadZX9S4FMCW4vXOLrRTmJKrPpJsCKVyCLEOxvxc2CnZDhc5K558mzCBe99cG04X4RTSLs8VEdE2KTuOvRmCxTFG3D-YO5OMFNQ7EIuasdCoisOYCEw1kOfVYG23T4rYHI24FIk5teNrMEcyKjmus0aECiB3bAQJMR6akWqwlHKq5PdSc5JAI2YM_eK8hz75rabm9ppDmPUgekl7_mKPLzVR_ChuHZ1_HcgRTBANwK_IOekE1omENM6M6mpRCsPeh3ATpRopn3CO3otFXl8reOaXZKt7TXpMwDVM09V7GVZy0O9PduHEbwmConfqZ_-JqmJqBlAePBoz_-QvANH2CMAx84lp41YqcOLvc5KLYj54BrE83c9hIDmh5ugRKdbP4NpkCKZOy6e6MOy9bQ7TTB0GLFJ5VfmU_4w2_siHT9t8TJPXhCZ64J9Rk4uykk_ioWGTEj-TuUnJkMoMg2xCCEQY1i7ns-AuIeNTIkkcgCzelOLugSjdkPJng6pPcsj8xGwvq-pILqcIjGAMMyGaJnrbfoPX1YFsoEOt3AsnePCpnsF_7jhR1YkIZA8dEgx7sWQsn-YZGkQsnMJEvOnfaeXKopFW_h0GV8-8PKYEeWe4qgWQXwXp7auYU2QNfxkmDq5BWqV63Gk6ycLARtWce2O_tyu5Z1gzXIrkSr0ZiRgRZIIkWbQkwEZ5XU6NewRzQB6Pp0lz9afWyF9DxdnvWD_FxppMk1hKSzImm8jKBigaN9BlWEgDVYxy= "Component diagram for Internet Banking System - API Application")
## Supplementary Diagrams
### System Landscape Diagram
Source: [C4_Context Diagram Sample - bigbankplc-landscape.puml](C4_Context%20Diagram%20Sample%20-%20bigbankplc-landscape.puml)
![System Landscape diagram for Big Bank plc](https://www.plantuml.com/plantuml/png/TLHDRzim3BtxLt2vD0NIf1jssgdvCDPYILF42OgT35cM4o6ov4boqs3OVn_bhzYjarD4FfAFvACVZ2NQvgdmld19HHupE5YRcH-JYIQdyPxRGnxbXccgf6NIZgbA9vaWqiNS6HiB7atct-zUd6ctMaxUles_te_lqHRENSYx7MSk_Gta4cDJp07sm21HGgWJbtiGN38WCeQEcsk3_nHWRH2A4Y7EcACX-J6zTxES_bxljk5s_H8krg_Fmzl6D0t2u9U_dJ-YhJAzFcqVmwN_qtzUeD6pt0e6mTbObi8IkHXACWOn9tjDKkIgOSRtC2Fo29cWdlV2j55oI7DZLShq20QbXOW2vDgQLxu1EgTG8q4bHNyHeaPmml52LaSw6n1ALIwj6G-GbuyTwanpmy8PMcEYpqDwZmdRR0QtyDS3_9NyXr5983J54y5FBejajg5M0WjYRWccOMVSnDyuEm6Ns7HAB5SIIAJoOYjSTpcEYhMbvCWW8sUtkvBsXKpelziXiOx5TBkwLj6D8KQv0INcu39yI90IBYxj-7Vk3QPfOelpv4MFECGLfrePbLZmt-c1o3q3rWxe8uXkcU2Y6IPRrVzxfXLOfPa1r6AzHee6g0RUCxEcor5hPbOJQGXrC7mnInjAfOOAIdLaYAVtngbZLWiAWj84WIL9CcXxAZ0Ovod6ocKZjtgmhIeHeSTG9KbPO8OlM1UlI-vfd7B93P8k-yA5cppBbBRNg_ppl0qJuJFZ-qEaTEjCFcbpPvZ120VVj72bP5uhNPX26FWfmD0AxBYsy5s510mlk5gx4vYRxySAFGEUcgE1FpapnMfSd1CN4omxACdg98jF1tQzU8VofZo4jjWwtVUaxGCkUhHn1RhhBhW7vIt96JCMnBhrkxwwv6rXt7Klyk9ymDxnQ_mV "System Landscape diagram for Big Bank plc")
### Dynamic Diagram
Source: [C4_Dynamic Diagram Sample - bigbankplc.puml](C4_Dynamic%20Diagram%20Sample%20-%20bigbankplc.puml)
![C4_Dynamic Diagram Sample - bigbankplc](https://www.plantuml.com/plantuml/png/fLNVRzem47xFNt7h9Wsa4jfgUvaqgHJGsWeA9LJLdg9BOi2QOqUs0sFJ_lUTGqB2ZuTEwmEDJtVVT_VTdNrhB6gRfy9xnsKiyeJ1ojhCVEbsDMxy9RUhFCeDqx6IbadhnohjPWAbY-aOcmWUTVkVEbDdUXcFkkiR__hAlo9REDXAJ7diPmxU6_M-JrxcuNmo3GUJrwTMkxAyFiplmz7ms_1fG4PlohHHiXNdnggKwKlexxykUb2PBzfUi3MMfU6TocM2UjkAhycZSeO7kL0wHSkLl6Z3Rm_ehqyr89TCjp3BciwzB1CytZcJ_H7NQ6BDCti9FRdC1MfdxWcXDcQVWW6h84M9ImPsnRY6JAi55unoEsIh8aBISSrZrgGETgQAzXA2J7EvX3kbh3FELmmonQK5jG2COsOCK6NxB80t2pqYJicRqWkfWmGrtftWBZSEUOPHnEtukM3HA4scj2smoPt2YOYjgUNc15OpvqfPDWgQLRPcHRCyshh_VStGCWFIPIguOGaaQB4WsuD1bkjC6NRAXtd2ROEhvyvDdlxxhlyqdBlFgLPhdX2NqakKt1J2T3PaWWB64Iqmve8-Jwa6KTsi96hsQK3vHcWAked6M32uledTAR1AC_EcXX1yhLs1NylM91XlW-TH0nihvNwHSciQFS8kva68kbbxHJ61bOh_GLX7KilgJevxw9fV7yjK6jK1HYgtvP3G2g255Qxf0g7jOf8bHFV7ysPCX8F6EkzMxoLBYebOSLEj3RX2bexgVZwV1XHDeRjDFRD05S0vsMkans3or6t0XRCpotZOyRBEGas-kmu6TtqAFwgaZZ_Sie39f95MNkIv5qavG3HRwKRd0vS9-_drmVsssfthNOelPoZA-qh91TTfXNaMR8J6Le0tPTAZmulWtFh-RzRdxeIZKJyHzXJ8-rWQ8SO88WPKhh60UaavA6W9_gEuQq6918Yr2FLzdzo5C6tIoO1GDF4qnpHO6yqjFLgmeLUiOlETUpaAfIbWfMAVIRAZTXvVFM_MQQVAKOat9u276rXALC9nTtzumVtajNuURucVdjE_ "C4_Dynamic Diagram Sample - bigbankplc")
### Sequence Diagram
Source: [C4_Sequence Diagram Sample - bigbankplc.puml](C4_Sequence%20Diagram%20Sample%20-%20bigbankplc.puml)
![C4_Sequence Diagram Sample - bigbankplc](https://www.plantuml.com/plantuml/png/NLDBRzim3BxdLt0zfKFYj5rF0uOrSOArGnz1tMt7W9OPMvXCUHAT8F--afgiIMyoHNulqJTUq4dVci4dpShq5K4Zqlclaud3RLPhQVgoz-IKPI6MJDbsqXdaE3FsKXbTJlBhyJAMVZtSJpPNsUL5TX5gguB-zSIAiYxY3_A0W9h93TNb2CuApRMXyH9hWcdN6QrGjEMpSFKJDrWefpi1v0gcNFS6NRnPEhlH5Nb0Oy2kGHg2ko3CCGcKo7y3AAnxLX4AZPOTY0NLUx4jEGyRZN56EzXI2QMpss0jEpi_KhUQsPuhTBjX6GYdoxiJTUS3WDosdUKGnb1T9ICr1n4G4PmrXfBIedDHoyFl79x9ouVRgJ616cAmFYhq4KDpF9vOckqj5Jilr6OVwRz48bAzYqR_ru_ePuHyajjfDizaKAWwA8WJcaUW6kGwVdJe_TQwoe-0H4NwGpYh1LV3uzZcvL1T1wOv2fReAR8c-4G6Xp8Kgg4MaqInZjuo04Urzk9ITv2mjgvDvn4qw9kW4FkG2yl-6K0vgk8dcY0DbIBlmTZwNUSWSASzUtkYlcor-EEnu3cjMl7qEBbzULaMOIZDXFwKQnvMp8FsqtTc2fOXBK7g35t9iYT3Ik0ph9rjzs-wRSXHEZEs1D_WUsARp_8ehhXz-hEwN_nOFCv3Y3V4LVX3NW4= "C4_Sequence Diagram Sample - bigbankplc")
### Deployment Diagram
Source: [C4_Deployment Diagram Sample - bigbankplc.puml](C4_Deployment%20Diagram%20Sample%20-%20bigbankplc.puml)
![Deployment Diagram for Internet Banking System - Live](https://www.plantuml.com/plantuml/png/pLPjRo8t4FwUNp6bbIw922GqhQ9A9ns1z98e19GbJIjLYcPjixZnhbUs5qAh---TsOLR25oRzBuKfDLwri-yF3FZyGSVq8KYDNi0t-XCc48gc8QG-v_QROVpLgB3j8WBhvomML1PQ0cRjdE36QEEV916n-tUwT68HVU3c_QiqpevRXsJxB6lScCNAQDojl4EYepWB80mLJ2nnjYvpX8mEbE0cOIDpzfvUhD0vi5OWSOiICTdFtTOsEjAUM4K2yQOx3ScX8bHF3MQy5sSzAonxdtZMt7C_yO1xxvJPcjdKC_XnLwIieyhwUdtP_t-3wI1_26_H64mA0b69Og2q9vTbh2F8kXP-KLdO92YOIK71Bhf_ZQy7py-N8ql7sykFbxSzlT9MT31AAY3Whx6n65AJ3cu8lvTfWASO_R4f4KB7rGAHt2ZPsflhuOztbgfzdCZcj0urqa905esNgn1Oa0GYXKt3lwY6W1ugKLc18fr4XFc27DzU7ZuUtW-OrNtSK5L02S_jevFuMOShLJiKeCvYgaYKBTyWR5D1OR6Im6SjPxNrV2lHuM7H9iZ9Pe1eolevhdHj5_RZ7LSumpByebonymCVkcnUEJiJ4lbjwcRK24o68qE2vXfGiDrDBnjNux7emZ8H8kIk_BWqrxzV1dOaXeP7v-i4SNBjr9a7Gh350tB5yhhoEaKtQ9HoquwuelqzEDz6TFMFYKrHgyOHjMDLPom4aD4TAV8NwDWdIfhrO5JYVR1bRkfMgdWqlAz2LFqKwfWBAWdix1a7OHJafTeV1DG2EKzzMX22nN4sydhR9BNsKaUjoOc_dtTh0VmRtnsrWcD59rYSflIVrQypNBd_qBp3iTVHtoyJlXSnLLRd_wtjkvyPL-JVG8ygFYLVTrNXauyvyifGHECs8BbU2ftitYhvJqzADqv9ZHfQZExIlNJzc6QMdQnL_XWK-NUUI219dLIpRHGLRmvhQ-64T1PtSsairgkGgv3hM2qVL3X2SNWNv4QNMSRXnRIi4Wr3mzVn9uYiPFTaMqUPZGlnT9DNvviXD5kqryEUaUGD7pppIXPKl1qO8yrtG6ydGHuq9cqSyyELL6dA8RHboP8x6YlSiiCdrShLlZHMiv8R-h8MXC6zazj3CBFsgc9VMukTKSu8MgOr84MhdBWGYPglPngVdsEt75LhaUSwnqb5GcdywfKkbb2izjj4c_Crt5DzGpBg5VbLHOL7HEV2w2QPGDy8eCyqVXsGmLjsPC_lCsgIKHe1fLHlGNnU5yrLKL7tI-sZ4hK2LvpTMchD5CEaZk5qiE4ibDIDNTKZ2k3r_tptYQWynh4hlEAtRqhHzTAIPKmGfRt4uBJrIYw73xKDwKFTCsY-zxV "Deployment Diagram for Internet Banking System - Live")
**with details**
Source: [C4_Deployment Diagram Sample - bigbankplc-details.puml](C4_Deployment%20Diagram%20Sample%20-%20bigbankplc-details.puml)
![Deployment Diagram for Internet Banking System - Live with details](https://www.plantuml.com/plantuml/png/vLTxQ-D64F_VdsBg5iu9ZbzDIYWSd6ExYOCT6ykvNA5WLj9QtcQb5Rih9swvxzwPbNtoAxbS2wNG18mqE-_vpUpeWx5CsooM9O3lH1B8BEImi3OrFzVhcZtL8c4NcPyPhWELM9xOMg3YUYfPGb9dnePI-FNE-TcOIFV3GNtPgZKRjGRIPbsUIhMAIIeb6-yWIr2S260N7EPAIlKaaWYaI3Ym98ITOw4DFYb0yo1LmAHSeOulVXwnK6g7OKzo8anPL2dFKSPdmMEv2Z_uKKT9fT-NlmyQz5y-8Uu9bmUSbZ_RFLwaaeyRwlcFbztk1MeeFM22L6R7MgLSszKDPo7N5Jnu1-Xma4bcUGYIHnoZ4uPY2Q720YkMxaGa81c6ITfFK6ZG_dLqFvqzzAStiq7lkdVN9MLMMCcXY1QwWaMQnPX23NqiZ4wuXIkMF58slPMnF8Op68WbBvKAiTcT2dabbK4LodI6OPMlHEG40Sdxxn0ooo3WPA1yyYU2101pjWcsKXvWLQnG2GaEL1Agn5LnWbb0Hp0_9B5dVpQeX0do-oBoqSuPIyNfwUblzlcIjDpx6K8BcZ_L6kSmc7f4QyCJzm4nkEGQD3U2b5Fc22LRHtEcuogm8E26ihmK37wvWAl-zLb_ZBg6fhO9uY2GMxPay95himxcSktx0UEd-9dEBvgjuSiiXbYQZTRvDizX6bZAWWMd0Dq3J5MCwIpl4-2ovcos4q0J2HYLwO23SxdNsqh0JdZqry6UPGWiZQO4QHZtePscKXHLSrgePbwgAQl3ZnqYOpHB4N9p2AuvzZ09CodiokMOmQqtkglVJATZ3z14RIlepwNYzol8UH4jQw24VgEv1HjwVGamKymTXXCplN8GzXbEa2CvEhIbD0iabMJa7h27nhcUSa5hje8z8rLitoL_rTHEERf-9VHHHNSjGEfm4B4yhx0XWuSWY1cTUbOXy6bwK0T4mbZjkB4BS0J4xhaA2sOM27oMOMCaTbrb23GFwPL9i-aE7ASHld0RV7EnNk_joLQrMhlLQhrMBSFnVWcFrei6CelC-s94dy3B9PoiIzZQhg6tqNvOnNPXkWfu6oQXV-13DP_QD6ldJ4X5ioRDTAeCbaGbSlKr9m-Bt_glLF-8ut-dUTymzX4Q_ZOaS6xbS__y_pNt9-kvt_fN1ZyoeOO7P7tRuEzo6cNQk1nZFo2EOBtwEMuY7zm91d-mfL8MuHPNc3asMpuVxYEn8XSxcR4gvlgT0IG8L1VofGXudfKKt_iZ3x05sqcebGWt8HUXvcB8FipbKOg4Fp4SqIBPkTKO3knOqFvbCjzW96f-FBBTsmvtqM3jfd4mGncXT_sbe8y4YOjjkXibKJ9QhCXZWVkrKNCB3mBRwScGGtdKCGj6tYROVQs-HbuQKAx2L_aRARnMYYhIMMYqLeMX-aD8YMqXD9-hv-fQjyUmTGGbTIW2dJlG2oE-3QSYloPbD8loMe-fraSWvGLQf3bKsac4ww_UJRoK_opN1Ffrr1juEL3X0Fq2W7pP6R97D4Wh3tqv8A0LUVAxKKc-gg0q2RcelaLYTfytLPwEeb-KYoee2hpbwjgMC-DkVXgL1kPO7PUg9urWt1YyxLvrTWLQRv4uDid9tOdRDJPAyeAXf5ljKHo_BhoRqKFniV41lrJeM-el "Deployment Diagram for Internet Banking System - Live with details")
## Styles
Source: [C4_Container Diagram Sample - bigbankplc-styles.puml](C4_Container%20Diagram%20Sample%20-%20bigbankplc-styles.puml)
![Container diagram for Internet Banking System](https://www.plantuml.com/plantuml/png/hLPDZzis4BthLqoL76n0jfEckHGm4A-jDXlugvQtwQ60GL6qJ8GY1PAormZwtplKf-LDMw2j3uOuuhptD7mpqWTZYRP59hplkAIYI1YShCtDZvE99fTnoksfY0l3D5NICcd7L6MJN13fSaR69eB7a_aFewqBFQsMa_FtuxTlncymTfXZ2k6IwN7k2Bpeu-RpOHlkeitwi7dQBn_NuM3epP8a52n3x3r91tvCw1ScapRN3-3r4HTp9PIUlWwNuIfSxmy_RV1llbbkTdW_Jgkx_gjtxzulPkzTZZcHd4r3dfvin1EMH6uz6E8TmL8asBDdEstOW3PqlqlcKi2u7BzKjsEYL4RCLL87RJ6rbZFRxV2P6Xq24VxoHcIlWaqNn9nOiiJrODX3T-2J_uT2MTjHU9PRmQ2j9oISf9faS5GQ7l5CjMGM7eZymcKAqTLObddUbccZv80MnggCwG3cxPK_WoOCwWZsn236x00kw1N8oqGYoXWGIbKXhS52UXNquG432T7N0NsBMFS2_25yzG1_hTx1XSK7akUu-JEBOPRdWbDYkP9O9_yJEPC0ebmxyQjVvowsO8AVKKOf3UrjEONQlK3mh5suvOsR1z_EK6IVsUI8xKTuMx3HbgJCiJUi4TKyjm7CP5e8ucpgRxKwesqC426-pN8i97NIYU3s2bQrbJHmviJbS0tum11hTS6cUo4fKp4NhAx7gbmqekQl0lYDP0HBqHS3WcSS7G6cY0sAgG_jtuch1432pfooUtcBU90GIs9Yc3k7-jAfYNvPGczjbKPjRh20PYatLfTd2boYBxFoEe1JsIn02ZGMrIp14-H4cC3vYXa3GgMuO9QENnIgRcoi57UMtJv-spaBXTiqt4wRhdB_K25N50GksvMaPlfoT0szFrhVXyzsm3B2nS6K0IGAHojSrptdcFTuBBmanGPQSQgLKKSBuJCz4Odsgp8HzWQprjQX8gOyOeEpkwQ-ARlpP-q2Ye7s-MwA3oHMXUqi4BIz702UbJIah4HNVWy7sSsywBhsoJ3Zk3_kzzi8D_RtLJtsztjwfY-tLdI7jPlLiRgP4HLSCm5gf3BODqH3M0xS03xXAsbIaRUdMStY2k5MmNy1EZnWSYUxQvO-w8wHnC1HgwmSM1UDxOlZJ3cYccVnC6-gu31lgdLdiWXX3R2HYvOOdP0xF_OrzFCAuuPpIn-jzjiQg7sONleBLpPrwbvpEAtmS-6kLZTlmM7zmR0CVmxN2_nG-83exZlYJm== "Container diagram for Internet Banking System")
## Icons
Source: [C4_Container Diagram Sample - bigbankplc-icons.puml](C4_Container%20Diagram%20Sample%20-%20bigbankplc-icons.puml)
![Container diagram for Internet Banking System](https://www.plantuml.com/plantuml/png/hLPBSzis4BxhLspLGvKPIaoQvj9JP4cjdLgFX7ASdZXB4fBGW00BW58qdVptB20-HDbkcanz8XRx-F3jjok_DXQrBNFH-u7BL9GPWvsrXVar33KUHbjkTsLI6gPJ9IsJTfIgF2m4IXSpD3OJF0adlmnNpdGtlmttFuzUF1yz9riyeH3aakbHuGjaR4CdcCxUtqoMY-W_5B9bWPb-sHRaT3lSaCVG59fRPi8SZMKwpDZUtPccoc_BnNfyFukMyzd_MiZRyC2CojdmLUydA2Kbo2aHs1s3ZH927RZSWd0eK6RGkURQq9S20W12fIZ4aN8qt3_2MdrLqnQYt9O2dxpEb9NCFdNx5-xngRlS_2rY8cR_eFOPcU5N7PZSCw4ATdAXrzsE_rpUhUFrSXLFb_UBmRFMDexYw8_PUd9DnifqVxE-ZczdlyyMKpBsBBU2UAb9WOpZLcDEH6kueGPgUYnSeVpeE8-ErAEyrrinRPGSfAMnr2OTmAJvwe-XDeFQ-AOa51t0WOG1XGz4uMs0QQfAQKsVS9nInrTao50V1-aBodK9eFyC_ka1_JLu1mUMn5WKv7pF4XWNXU0fMgvadqnlg1i1HAGm0Zz_Ft6sAHES23OU6asdvIbKKlLoSkQcRb8_V3LsiQwx1BQBm1HKen-Hcs335MwPGr5NZrBD2nl0-2GgPrvfjUSPCq3YVBpQXZJlde22swDJSyseWJr75yCrqCCXqUf0Ud5PAzK-G9UhX0jMKJJtXnhVvCS0Fc2En4uN5yrMJZEPWIaJGxYgFduVpXC0y0k4kJgd0Re4Eaq66LfCq33NfEhJ-KTlRw5pjaeJIhTYGBCjDrRxXWEN9DhSVmUmGxEZ5s19gairowYz78K9dEYOCRGSjdHWDXsvdFcndSq752QOVcGo8mwvq_Vgvd6PJHMvwJQkm-bNk7DqKM8Nqe3ut0p5x9CTi1mv8VG6yfeDvtIk1jA5hQb1t1UXwPhpL2kZDXPcdz8TIOEKtdZM-uDAdEMlSBKLAB_Sq2PW5zD_rW8du4eRAHcQjvqr0Z1HfMs54JH37m3rJHhqBDIje4NmZecpnTAEzvrXnjM-NgzN4Jbs_Kv3-Ey-dL7mhgToyOBnxIvHPylabAvU5LKcR-oAeIw8vYZJ0Dv4oqLuNloyv3T5nbVatG9hHwERvHt3pC16gzplheF_AQL9z48w9PvUJUftkfndV5n8AgAq1jZGMNsE5iY5-heOkd6bSNkwAH_DrwigKVEOJlW3tTN4kFYmOkS3_UDJa_EQGkc7xmi= "Container diagram for Internet Banking System")