You cannot select more than 25 topics Topics must start with a letter or number, can include dashes ('-') and can be up to 35 characters long.
C4-PlantUML/samples/C4CoreDiagrams.md

85 lines
14 KiB
Markdown

# C4 Model Diagrams
The following samples are reproductions with C4-PlantUML from [C4 model core diagrams](https://c4model.com/#coreDiagrams) created by [Simon Brown](https://simonbrown.je/).
- [📄 C4-PlantUML](../README.md#c4-plantuml)
- [📄 Layout Options](../LayoutOptions.md#layout-options)
- [📄 Themes (different styles and languages)](../Themes.md#themes)
- samples
- [📄 C4 Model Diagrams](#c4-model-diagrams)
- [Core Diagrams](#core-diagrams)
- [System Context Diagram](#system-context-diagram)
- [Container Diagram](#container-diagram)
- [Component Diagram](#component-diagram)
- [Supplementary Diagrams](#supplementary-diagrams)
- [System Landscape Diagram](#system-landscape-diagram)
- [Dynamic Diagram](#dynamic-diagram)
- [Sequence Diagram](#sequence-diagram)
- [Deployment Diagram](#deployment-diagram)
- [Styles](#styles)
- [Icons](#icons)
## Core Diagrams
### System Context Diagram
Source: [C4_Context Diagram Sample - bigbankplc.puml](C4_Context%20Diagram%20Sample%20-%20bigbankplc.puml)
![System Context diagram for Internet Banking System](https://www.plantuml.com/plantuml/png/VLB1Sjem5BpxArwvbCo0QJezvPI4UjhCGCeKc4vE7bb-s1faYP6U0_nzdspZG4Dwivvsz-skVEz9EAeh7NrIHkewHoY9TlvkCd5Y7nUAoZghFJff3Q6XMDfgijF21CxOKwvLDfb-6o_2Q3sVJLw_nhUtyHUUfTD0EL2y2_AVeJRChLW3g4JOMAtjNfa2j388mkHmSQsSvoyBl1kqbKBh8slq9l-LZsOFBx_Mg_JFq-fdEaj-9C_VXpTHH8eqmlBe2Ile290hKJXHiGK7Jpno1WaUXTa6DoqsYXRel3L3MNko5ReH3Dg9q3rqsjqD-F81JaYmcoP1ngWHxBb0s9sOOGP2IbiRyl7W9cgt3RDMCVNDaUK-iDLi2htvVfqF9Rqgt8Co7AWIfAm1aTcwALAvowMZfkbAR15suXZgRdnqHjBaGCDAAFtc91c7C_X-_ugpgSOU1vehwQot6uBa84jX2WGy9xnbF4cR3LUFh3C_VL_9k2Jhq0C_-gbDoGFeQhgIj6zZT9QKd31Uo03Z4v9ialv6VVQgxvfVU_GCOrJwAEJs37hPon9DxhkmuGqwpZEgeioiU_Ua_s4tYUUhHIjnZTcNrhcxPph_zNy1 "System Context diagram for Internet Banking System")
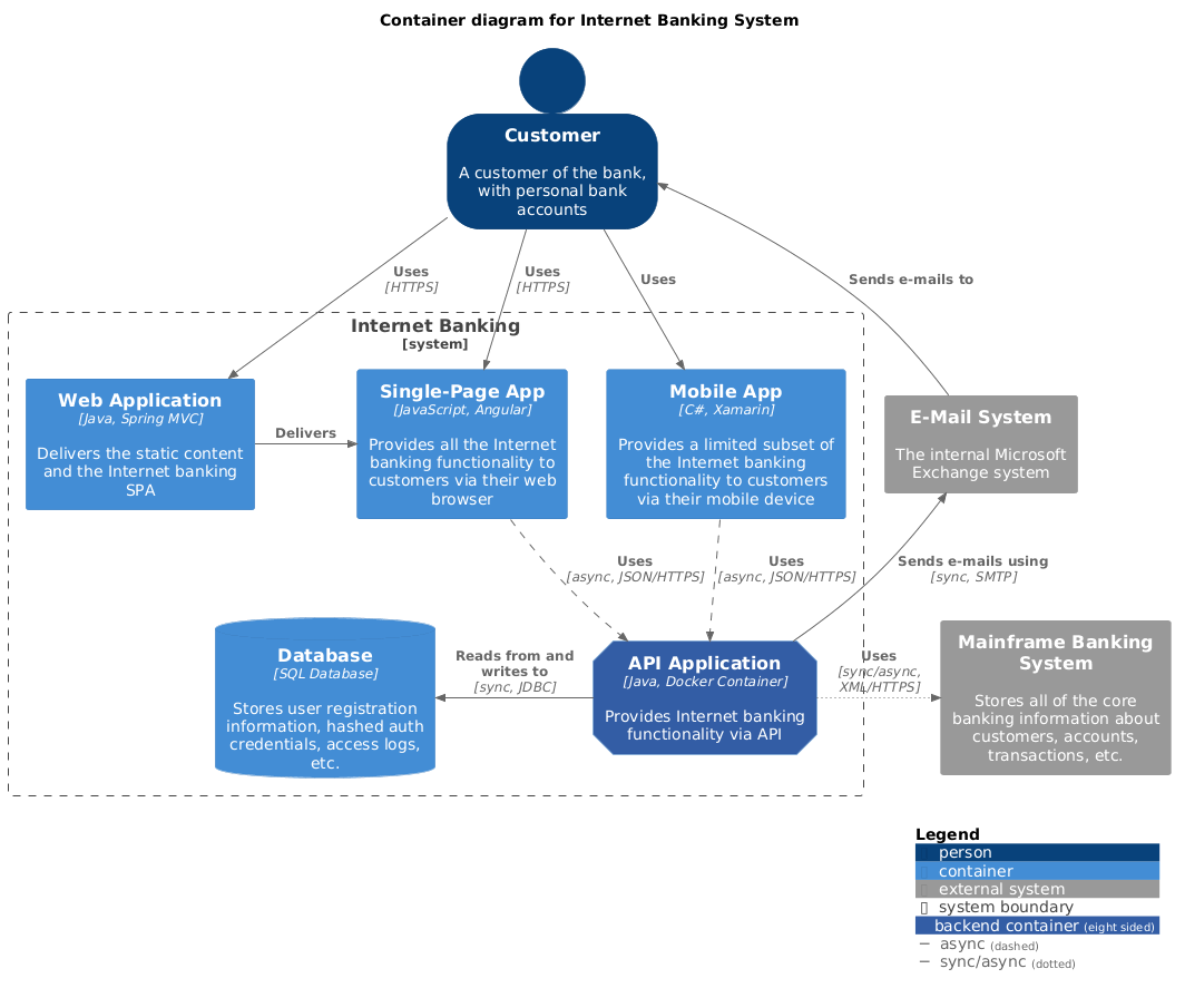
### Container Diagram
Source: [C4_Container Diagram Sample - bigbankplc.puml](C4_Container%20Diagram%20Sample%20-%20bigbankplc.puml)
![Container diagram for Internet Banking System](https://www.plantuml.com/plantuml/png/dLLDSzCm4BtdLopXG3hZ99JXn8aqoT12qvWwfN3oh6KbqI1B7abEcc7uxwmSVyGf0mCvIS_Qjq-xRvNtrg5nHIPxBuHYiaWvR9tBxRlnsE1-j15kMoI5vOPfvRXo8wQpSIvH-PYXTQaKoNZwTXXww65nEzwz6LrUZbuJ5ayf18NYPfJx1A-WK1IT4GkuBOUrbbBlXTg0f4E0AeNEPs4ihJHGTf2QePG7ucXaFaz0NsydtvOFgtYr3EFPyl5kSD5YaoYEFirNqsi2A-ZnPdKTtyu_pEzc1FQSS99uQr981MuCPYJKm0tTtYZku0hLTwyvEbZ7irulvCPgDM25TJhZ9e1fi-fFe8P1hyjB9HGTm9wg2daPYBB401dJXNAsJpgErF4L0IcQmu1T4jUvWFu5_EW1_HgzWprFOinpElp84vZakHGCdT2gJz17t640KMwy-CMNgSTcN8eToIYbaH6SO53rkMo7XvkyINtnS48YkvbjJjpzY3vBFWnnmttsEcl4ZCXT01ErAIGQ3uT6xqJABL1JVvzbJLxnqb4AT_0kg2jfOIVGnmW3T658ZDwJFPz9odGY9A_giIWtjQZfom2-OePKYguOCc8c74_15eabCLNJ_a_SKG2aV2SOFvStImOfEapGSj-7QkdLH9zleRDtsf0sFu9W-4POPygUWb3aownS1x15koNTM92ncE4fTL2Wj87t5RUMvcT36-xOw5cX4cJVkKgfKi9RDhpvlNDccewPDgvJkRzKo1U5Y2drpyRTyoStu1aA6TiI8BhvS47xQh8y_ugABqfg6fE5O4PRlNOmVs9RL6IoOoJHdd1M2bfMubHh6cD-DhednVKkh7hD26XkSL9Ym4GNhcrqq4ni0DGHPR6yRrlatZsN9wz2EviFbbkV-tgr2YCws3rtdAG_d-bOkpnwJ1VVSR7P9lha9JZIrNDUCPLWj-rrGhG7nGBu62tlngV9JrF-KsHyHQTROQtfkopt75CBQwEpyk7P6nf3UfQqPww8PrVJ-fwUywGUPpQAYDO27tgqv6Y5d3ckgw4RLrZ_o3RfeyKgh8YQotJ2d_ckBeoF7rVL-Kf_a7LntbEe_zVw1G== "Container diagram for Internet Banking System")
### Component Diagram
Source: [C4_Component Diagram Sample - bigbankplc.puml](C4_Component%20Diagram%20Sample%20-%20bigbankplc.puml)
![Component diagram for Internet Banking System - API Application](https://www.plantuml.com/plantuml/png/fLLDRnen4BtlhvXoQ44Yq5GzzHG-qYPHqg10-d52irwpkFN7olP2KTN_th4Ns5qILP6QIxpscvatRvxDXVDeVQbayafe9ikCmzhxmdqO3Yrk1xdmwp8j7RVCQC-r7p2ZXeL47MBEdC-aI8UJzsUpiFLuTplSl1kSdm_UqjvoObHXT0WgGe4tK6gALhG1VirXPQGqMw5pa49pG9r1wrXOHoi3L1saOIZbZd8SQJujaDoEljy_BfPVhnTNozlBJvUVfzrUadZX9S4FMCW4vXOLrRTmJKrPpJsCKVyCLEOxvxc2CnZDhc5K558mzCBe99cG04X4RTSLs8VEdE2KTuOvRm8xTFG3D-YO5OMFNQ7EIuasdCoisOYCEw1kOfVYG23T4rYHI24FIk5teNrMEcyKjmus0aECiB3bAQJMR6akWqwlGKq5PdSc5JAI2YM_eK8hTBiwIQw4vncuCdLKtVZ_OAEgUlj_6Ty8nbkqfcatIwd-53scw7ZWyi0bLfdXi0rpjkOAm-dS6qiyW_70ybmuRoEQ6DBOL5ptOOrkJJrWIJoqtmy0cELP-4Jf-e2CSUV8FpbzSCy2hsh6oyjVlgjI5mGZbYko13-nGOD9c9TPHP4ORHm5Ql01J4tfQuLYSLDgJokYhnr6AMiUjK3BCU4ojBik5eAAdfYlquFV2T3VqSHT9t8TJPXhCZ64J9Rk4uykk_ioWGTEjwUzFGhthHBLXLc67DH0M3uxV5U9q3ifNNVL6UsNC2yLkMptCXv76zPcsj8xGwvq-pILqcIjGEKeunCcZhFIaZ634FjbVHg7LzZGo9XZs_zjMzjWHV9Hb4JdrLZxmDPOVHJetDROh9vScmQPQ8KCC_uFAy77Y7Y6r0YgO22Dga6eOuxs9A9dGccwEti3D1HuTFoWK3YlfzIaTmAgm-FzVE2OmMlOqXOdDGAxc-buqWXevAgkJamONXbw-gyMYzcSm7-I92OFp-JUfmVOpVp-yn5t13KSzImm8jKBigaN9BlWEgDVYxy= "Component diagram for Internet Banking System - API Application")
## Supplementary Diagrams
### System Landscape Diagram
Source: [C4_Context Diagram Sample - bigbankplc-landscape.puml](C4_Context%20Diagram%20Sample%20-%20bigbankplc-landscape.puml)
![System Landscape diagram for Big Bank plc](https://www.plantuml.com/plantuml/png/TLHDRzim3BtxLt2vD0NIf1rssgdvCDPYILFK2OgT35cM4o6ov4boqs3eVn_bhzYjarD4FfAFvAFlZINQvgdmld59HHups5kRcP-JYIR7yOxRVHxbXccgf6NIZgbA9vaWqiNS61iB7atcFswUdMcxMaxUle_lxiQtQ0ldBkJTZZEN_WfoYR4fvW2xPv0e8TIHonq8BXaG6KF7pRN1VmgmDWX5YH0dpD6G_9pUkrfE_wotct2pVWuNwzUduNLZcWPXyDlVp1_GLfbU7pSFuTB_vJyjqEXPRWM3u6GiIs69N0mb6OEOavqcANBLCECxc15vW4nGptjcsYWvfBcnAcLw18FIGaG1SctDAzy0dLEeaQ2Iehy8KICuudWXgoET3GYbAfVMZ0V8oySETQQvOU4ChJ7Hfo6znOHjDeDh-ES1_ah-mwWa49hYYU17bqKosr0hWGKnjmJJi3Dkuc-S7O5BR3ebbYi9959viHMkknn7nTfISc2GaPFRNKdxJ2Rqt-sGMCTYkbbTgkZ64AFSW1ApTna-9KW95-Ts_1lt1jCqiS5vyg977EAAKwsCIYpuxtHFv8u1QmVq4KItJ73H39Ejwlyzqmgiqim0Qh5U8qK3L0FlcLdJvQWrCwk9D8Gw6BwOfGsbKaC5fJeonDDxuzGngmK5GMc2m98a6RGz5HYCynHZvRAHMptOLfM8q4EeagGiCCCNh8lNEVSqJhda1acNVU72JPvbIjlBLJuyxuM9y8dntJvIkdKcNxIvDSnWX8E_j72bP5uhNPX26FWfmD0AxBYsy5s510mlk5gx4vYRx-SAFGEUceE1lpapnMfSd1CN4opRAydg98il1tQvU8VoIta8RR5rkkz9smTSz6ZZ0dJRNN0FobkI4sOiY7NhTtrroUl2kErUvDbvZxtZr_W_ "System Landscape diagram for Big Bank plc")
### Dynamic Diagram
Source: [C4_Dynamic Diagram Sample - bigbankplc.puml](C4_Dynamic%20Diagram%20Sample%20-%20bigbankplc.puml)
![C4_Dynamic Diagram Sample - bigbankplc](https://www.plantuml.com/plantuml/png/fLLDRzim3BtxLt3TW2L0wop1TXame6bIh1torJX5iPD1sqeYJ9OCIKwM3VllenmxTZuE7TP3QX7aU-GZATqQYzhcgV3US1cBF66mjZOpdpiTZLj_nUqwZtB3TAoaPTBwiKexcK3fOcwCJGIFEeEFDpDdUXwFEfkUt-tw7yWM3dSIKnxxcOFtHltlq-T5k9ZEmk7qPT9gLvQNnyL3EBh_UZyPaj6RCMsKRCMviIfb-Xe6Xw-hFbJcgxONx8nbQNYdSfcWthNYBdbKpl0ebqgdQBcILstuxG7z3QW6v9Bf5cPPqxcVPOB7UsUoVyCDcbZpp5v3NwvoWTgP-qAehJcaOC0gI57YYe5TCwuXqsh91QFSZjcgY91qtF2ODQc3lQcYlOOWqroku4ufwuoBDODCSMb1BG7Zc1a3LDaX2-3DGa-8K_Acz4Bg846DzoUuour3dcCKSJj-AbWqIfCfRGjiSgTm8c8RQhavWzNCkLAMZOBcbQrPqJoFTkx_G3Eqp81qcGfkM089MYp83c2GvJfJXftpOPvms-3gktEJP_2suq_k5-vpfjM69yIbz0ebDuKmDrioGG7ZY9OOSq6VvrJ3g6vM4ZNxDAHy8pG5tLHZB1XqUx4x1LPfPbxL48AljIlmQzcQ1EDTy3HgO6Ebt2zIRaEZHzZ5F0XHD-kWA2QmLl4_2Ej8QbdToN7Vk-RNnpALHdM0aSfjEIIq0cXXZHkwG6Yxc6G9qVtnl3aJuR2npllLUywIOYBMt5Hh0wwGbQDwM2nc0KLJw7vJBonG1N19zXhfMp2TT1fmuVp2CXvtlAopK9FlhuFXtO32Jogfuu-tB60oQQIL5taUH58E4CrEkj5vnsN2VdvvTB-jzartd-Bp1Oholb9ooNLQOLu46w6n5M2lJ7fqV15SMj__pVhIdN0owcV2dWDvxqiZn1X1n83ADHPGhoW71It1VnHtBIYH0B4MeRxlaxiGfaqw6H2A9fxcc0PhgxcbHmksz8fLRBvpBqUXD0MiLEmJINRIpjEhvzKwxLKvAR5t1dYyWQL49HntzuSNF4nVwkVnblZfEVqB "C4_Dynamic Diagram Sample - bigbankplc")
### Sequence Diagram
Source: [C4_Sequence Diagram Sample - bigbankplc.puml](C4_Sequence%20Diagram%20Sample%20-%20bigbankplc.puml)
![C4_Sequence Diagram Sample - bigbankplc](https://www.plantuml.com/plantuml/png/NLDBSzem4BxpAxOvaGwOakRKcKu3XcdIoOE9q_R8hEN5rbHUkT8QXdzVIO46SfDNkzzBwnilwAHlpU23PcNwYg0HwVoNoSJXBgkrD7tPUtBAiX1BfcmxwGnod1bxgOmk9_drU1LBFn_k9zkhR3hDFeNQkg2_FR6Yh8luWpmWe6PoGpKTmKMXkJOqNc5DCEiwenMAjdmHhdxW5WlbT2U0NC6CwzwWYpShPxUw8Wze3DWDI4Dm5uGv9e4I-Ky0XKtFAaAXqR87iQ1wBxObvs6hCSve1pigeNHs5wnb5vSdwjPpstE5RZyi0-5iTNUcxd80aDksinp26AghPAJc808YWhF6K59QT2vgUVYLmpDvUNSxCoPGGmpMHuK-OcYEnpDByuEbOk-5skmz_UT8HAftqUZ_-Wdzd93FSZlFvfaC2bL71N52ymXKWrp7ZmwztrbN-H6Gg4X_36Uzv6fu6jkY7AhhmBH0mH8zHTO4dyZWM8P2DTHYaYZMqMi6uAZMNbpg3X8srhNfF886VHCKOXzoOJay0oX7LVn44wIXKkGz65k_wHm4xhHdhq_KbwqMVpeMFATLAvuU9xSlBwiY3AMPq9zopSEAUT1-ziPCmJAa9KYTeIjPzcH82No4ZRFjuKrt3JbAPyQMu2jyIsoBUHx55RTFlzVto-_BnqK8yOQu2d_8Fm== "C4_Sequence Diagram Sample - bigbankplc")
### Deployment Diagram
Source: [C4_Deployment Diagram Sample - bigbankplc.puml](C4_Deployment%20Diagram%20Sample%20-%20bigbankplc.puml)
![Deployment Diagram for Internet Banking System - Live](https://www.plantuml.com/plantuml/png/pLPjRo8t4FwUNp6bbIw922GqhQ9A9ns1z98e19GbJIjLGhEsMTnurolR2qch---TsOLR25oRzBuKfDLwri-yF3FZyGSVq8KYDNi0t-XCc48gc8MG-v_QROUBLgB3h8WBhvomML1PQ0cRjdE36QEEV916n-tUwT68HVU3c_QyqpevQHsJRD9NkR7FAQDojl4EYepWB80mKp2rnjY5pX8mEbE0cOIDpzfvUhD0vi5OWSOyauxFVkwmiDULyi8e5emnsMzC2HEZU6mquRiuwLbZtVl6j-AO_uq3tdsdpDREe9x2YxqaPHzNqjFlp_hz7qW3-KD-YS9WK1ACIXG5eJsxB64VHT3pyelEm215mqeE27JJ_MruFvuyN8ql9pSN7ozk-_kaBEXW5DH1GLzZuZ0bfXnS4VykKm7ECNjaqg9d7rGAHt2ZvsflhuPDRgrK-xaHJMYSwwG402qRBzOWCI08nOeR1tzH3G2yr28p0iKwYGbpXBa-F3pyFJoTiQhxkA0gW9CVMyUdS3EELYfsgS4SnKmHg5k-mDYc0aFZfG3EMa_hQlZNey93eisH4is0qHLqyznesgzjnZgkSOvb-KIvOsO6l_HOF79shgNoszHDgH0PZ4Q7PvXhGiDrDBnjNux7emZ8H8kIk_BWqrxzV1dOaXeP7v-i4SNBjr9a7Gh350tB5yhhoEaKtNEZbfrqn1VfwSVxCgQjVKfgZ5unZAeRgpXX9OQ8w4wHlqR1EbNMgWEd4ks3AtTJjLB1fULx4sRePrJ1M51FPc79EWYd92_H-2QW4Cfxwj645Yg8jvFNsIIlivCyRarC_FkwMG_Wt_Zih1CQAJh5v3Qb_wnuc-NE_uNc7Ow_ZlXudV25YgksFlrlRTtvohuc-mHuKF4h-xgl39rupfTJWYOOiGNByLJkPl5MotjwKBfpJ6ZIr6PsbUgdxSCqjUnYh_31figzyq02JUgacckXgdXpMbyD8w2pkfj9PxLSXLo7Mi5e-w324uh1lo8rkius3YsaOP5g7Xw-Y3r5OgUx8ziyp6XUYgMRlZpP2AFTfhySz8uWQVZccr6ofE3fm1vhkWDuEmtme3Df5vuTgg9EKGoZBqsGsD5UvPOPFgzMhF2ZjPoHtioHjIOCx9_Q68IVjLDJ-zHSwevmIjGmgGCjNEN0XKpKUZdL_FeSkUEgN8yurpjAAX9EvrMfTBE4PhVR9DwOh-EQwXcMKQ_AgomgEYO-5q0romRuI0Pvel7jXWhQiYT_U9jLauZG32gZUWjYSbyrLKL7tI-sZ4hK2LvpTMchD5CEaZk5qiEKibDIjN1KZ2k3r_tptYQWynh4hlEAtRqhHzTAIPKmGfRt4uBJrIYw73xKDwKFTCsY-zxV "Deployment Diagram for Internet Banking System - Live")
**with details**
Source: [C4_Deployment Diagram Sample - bigbankplc-details.puml](C4_Deployment%20Diagram%20Sample%20-%20bigbankplc-details.puml)
![Deployment Diagram for Internet Banking System - Live with details](https://www.plantuml.com/plantuml/png/vLTjR-964FxEhvZIIaSY0e4cLLJff2D04o8829FBLQeKhTUBsMRjjNRN9BIw_zuPsvnvIoxNIbMb9XAoP-TzdfaTVx2E6PT6gWBmdOovIWC12-SI-tEpQTXJ8vHkaVgf5ORhs8dODRYEcebYCKcTM1SewJUxPoSJ8jsDXirbkz5gDKwHzj0JYTAhYAGIil4EqXZ5YG1k8M2kbT9FCWv1oLW0YmFOEfR6ufC6D0zASwRK2dLyyVE0XKed2FfA4676mbfrZZ8-uu_LElpWXrsjj7bV_PwVqd_rYBYdGkrnEl7iTdYHIZwkgMS_NlHwvwYXSey9qgcR69q8urRNWWN2rF3W7Q33F5NCYG2K20L69ot54a2DSIUNsOcCGJ4CaxGVeT2my-luRlPmFvXTFmpxL_tR7YbpqYa1PRJGaomqBC8K6XXWOKmi75oo-96owQsi4n6Sm50kHQLIYZtSwa3K4iNhKAKp3AjwASDC492y-mu1Smou80FLepyH902OitMmjUeGg-AaZabmgED0nraLfvW5T0JpGn8xzX-6jI16Vb-6FjevOOayFZx-pJrVa9OxFqLeGUkdnkaP36SUqJhm97n032w50IEi9EMKEKB9nj6ScQWEZ7DXASjBoU2NSxWSN9qC9gXhP1lh8FO2kM5B1X-5iKKm5uNlUuoVecSwFs-rHo-pM69fdRRFDddsqy0InXU20imUOAOZJ6Trbm0NZSnc9mOq4OFLgU42CfVx_Oq4R8L7VrtiMOR0CcXAaeR903f9ecHPjKmBrSnB36LrzB5BP8ncAGDXzy4rnnucOQQaMsKvPd3ZZM-RrxFPn0CqqTW8-dEb_FqASbv4Im6Km3zjRS26Nby2p0npX-54pAmo2FiC9yY17EtRqePnHIKPPm_OGvDSJxMajTfynqWTstSfNZMrLOwUNmjyLD4h14WT3YAMvnNMPF0G116ZKyzf13vD3-g0K5fdCcxi0Xm1KVPSXmMp2mG-Ix4nObTK6RWH0RqoPTVTWUCqn1VX-3SNw_NUdcvKgxrThVPhrR82xvVWOBre8BFGlYz7z16yNC9fKSBsPWszjVRzAdPAqtN0sp0E_3qVwldKfbaxPr9fcZL9QX9jiIGwLgklERbV_FP_fVe77FyxpVk6iO_Gy3SXWNChd_jd_w-vFotcVljV6Vp8X1hkaVLjWxydQ9GPc-KO-m5n1CNgbt4JUUzEiFY3BPMm4BUuqioXsV9vVn-9DBdOJQtJaJ3lB211ehf0B2KNULOIV1-CFS0MxCI1qJ9OXro6ceiX-oYNHoaI_iHmHCjuwrPZEB0ZIVkNJNsBaUZvuSYsRplSHNdXfirWXZBIRFjBGHy84XVRP3jAegIqM9774lThg-SExYMsqvCbX_Ae8yR7tZhONQs-GLuQK5c5B_CtKdYbDLMakp1ehGuZ_OTK2jj26Z7Np_L2jyUmTIGbTIIvoHte1w7OX5EPNvimcaLvhITKwmEGyhYHIGwLJXpY-cks4w_KFyirWRw8UWsl35GuGBy085zsHkmH3TBAGryE26XDdlnkTPolAYXDGbbKtoBnS9StLPwEibzq5XKl2xpXQc4hCvFT_3GgBSonEbcgdWo2SMtmfdVPtHPelqNYq2GdTwVPhh5MaXSC9RFL7iNnwyAx7j-N7niVy4k5lgN-0W== "Deployment Diagram for Internet Banking System - Live with details")
## Styles
Source: [C4_Container Diagram Sample - bigbankplc-styles.puml](C4_Container%20Diagram%20Sample%20-%20bigbankplc-styles.puml)
![Container diagram for Internet Banking System](https://www.plantuml.com/plantuml/png/hLPTh-8s47tFhvXczm6a0BtTxaibfEL2shqhlagutJvKGevZWhME7TaEN5JrltUSJyBTjb9R7b0yyPnpCZupoGTZYRP59hnlkAIYI1YShCtD3vE99fTnoksfY0l3D5NICcd7L6MJN13fSaR69eB7a_dtewqBFQ-Ma_DtuuU7yRSOEymnXN39z3Xt15xqSVFvi0rtqMPzs3plbq_hS33qPaaI2fOXzfwa0pycz0kJIPlh1_3sY8kv4afFtuRBS1MkzuSVD_WttomtExmVfzLT_ysxT-yNi_Sknvn8pgOXJqysuWbB8hSU3F6EO2aIxDcBdJPiG1kwtoHpAM1SZb-gsp5HAYFcAgc3jfXQovdjTlXCZGw127zv8x9NmQOBOauiMU9wCEoXE_39_qEXhEqeFCkjOD3M4n9EKaqoE2eDJtYcMZ8BZqH-uJA5w6eiopnloxHHSa0BOrN6T03pzigVGHC6TGHxOX1ZTW0Nz0haPI8HPGm8fQgGrc0XlGhwy8Y1XEZhW3uWrhq0VmY_Uu2_Lk_Wmk83oNFS_9d5CCjpmIcnN4cia_-9d4a0KQwT-DKlSnTRCC7FAAEKXlQsd4BjNY1urYxSyiRDWszdABBFR7B4zYEyBTXeIrBcs1lMY6gUsm1cCYq4SJRrjrgTqJO6Y11VPpaMaZhfH71x1QlQIXeuS-9ok0PyO8Yrkc3JlPAKgPWBLjTZLIuQKVCt0VnACeAbw8i1mJEEZW1Jn0R5r8VsxyHL0Y1XPqxPlRn5F4Y89J4np9r3VUdKH3yleRUsIgCsDrX0ivGRgyip1IxHbrbv7S2fR1OW1HgBQfRW2N8YJE1ynOm1eL9SC4l7hmfLDpPMYZlBRf--xfo5mcqQRgTDLxb_g90h2WANxKfICtqzkeRU7wtlmnSxO1dXuc3A01A5enMkwvvpp7iy5bwIOWEjEDNAgAE5y8MUY4JxLPa8UuDPQ-jG4LCUiS7PNLFVbDtvitO1nK3xV3V51nAhmdOM2DfU3W3FIXfILg8hluU3x6PUT5txR9Xnt1_t-ss46_lxgXxx-pqzqvTRAxh3sitgMDtCY0gkcG0rKXdi6w8XB0Tk09_mbJIfoDlJh6PnXN2huBy07HunkPFTDKiVTCT8Ok2eLLOEh8l6ziLnfXnHpRDud3TLS9WtrRepMOIm1jZ8HKkCJiYT7_iQ-dc5SSEvfOzM-sqDr3vCB_sLAviwTQyvd5RukN1NgvktuB3-O5Y6FuNh1NueV41qzntn9m== "Container diagram for Internet Banking System")
## Icons
Source: [C4_Container Diagram Sample - bigbankplc-icons.puml](C4_Container%20Diagram%20Sample%20-%20bigbankplc-icons.puml)
![Container diagram for Internet Banking System](https://www.plantuml.com/plantuml/png/hLPBSzis4BxhLspLGvKPIgpxkFGKML9hfzOZeHod9ywIX2Gq8C02e1HD9lyz2uWFKRQRDXEVYCK-FdpxxSelZKLjorpqlkCo5MN6O6TjONuBGus7qPRRNPcKXkbKISka7QKg3mk1qiKCZSq4JyB9ByELCztFxyBzJwEhgz6FP8id589SCZqgV86CRUW4qzdRsybo4Vs7GhOiCDC_jmKvtGutv34qXUQMcJ17OvaECxPtTwQfyljoiHu_pABbVFPD2taR7fXHEHl-sli1Iaa9Sae4TiTWeuHG1owt81mAb1bqhhaszAM0081GAGfnf1mDzq-mLb_Lj8KejwN0PwypPIMppzt-ZNjyxYut_uYOYDa_gdr6PlX51oRtJAY2dLpeTNVZlvRtwtYzNCNJvSDYyAArZQCu-dEsdjoGiJ8ztAvluhlP7xF5b8mzowqWNcfI8EEurPWJqHfkgO6Q7WlNADyxpgCZzIZlzLPC6oK7QMaijKa7C6c--cEepQ0slYa9HGTm8650uGDHU1jWcgfIMjCd7AVKyJKPCjJ7GNf5kIu1z5_0nnxGNuDtS619Z4L1pWyiWN5H29wYvKhsoVIAkX50H0eZyFEt4sURCi69OEEXqNHQda8bLIydPsxg9lN3LsCNwxfBOBi8J44r-X6v2JPSuPOv57NrADMyi06CJw9ovfLMUvun0oJEfwjjIFFk2IYuFJerrumQs7DqCLm3FHmIhGwa5vUrKkqZTBbAk60LHND_gF5DlW_W7UP8x7HnqMpbD9CPc38nXAlguzVXF040lq2OgtCQe4kWqsIGeSK43NDDgZwTV_Jw3ZfdgpIXT2i6DDjoOxLlE719eitzTm0xD3jw0PQakbIpZDhBKPZ0YOuPGyjXImTcqv7BcH_RsNn4OOBfUoOpuf0xVQzkdvRPL96RRkCwd7w1EqSN9NOX3OXFpL3CFjW1ov4JGcyWhzbmJkTg85tOcXh4VH6QhZbFjJ9gOs7s8TsHD4ZfZMUzFwZ4MVuALrk1yiiDRG9sCVrdBN02hhIHag5vsraZ01DLsbOOGJFq0L3Vf47FGjqAMWHlc3XRBErutnjcNEsRzNeLaMFNxpI4_-xJ6GNlUYeNBnZVxX9rjanEwUfLKMNonguOwe9eZZ8Du5MqN8JdnSzB_g_8-9gyMs3jQ7Ipl66O6TXebVlTTV0_fJI9NaYdnDFhIVrEb_ECZmj9HPJM01iwgy_H0hbGNnT3DwuqRaytvQFvUbKbQXxJ2N-akveO5nzMxBoZVtngSbvIAFtmVGO= "Container diagram for Internet Banking System")