You cannot select more than 25 topics Topics must start with a letter or number, can include dashes ('-') and can be up to 35 characters long.
C4-PlantUML/samples/C4CoreDiagrams.md

11 KiB

C4 Model Diagrams

The following samples are reproductions with C4-PlantUML from C4 model core diagrams created by Simon Brown.

Core Diagrams

System Context Diagram

Source: C4_Context Diagram Sample - bigbankplc.puml

System Context diagram for Internet Banking System

Container Diagram

Source: C4_Container Diagram Sample - bigbankplc.puml

Container diagram for Internet Banking System

Component Diagram

Source: C4_Component Diagram Sample - bigbankplc.puml

Component diagram for Internet Banking System - API Application

Supplementary Diagrams

System Landscape Diagram

Source: C4_Context Diagram Sample - bigbankplc-landscape.puml

System Landscape diagram for Internet Banking System

Dynamic Diagram

Source: C4_Dynamic Diagram Sample - bigbankplc.puml

Dynamic diagram for Internet Banking System - API Application

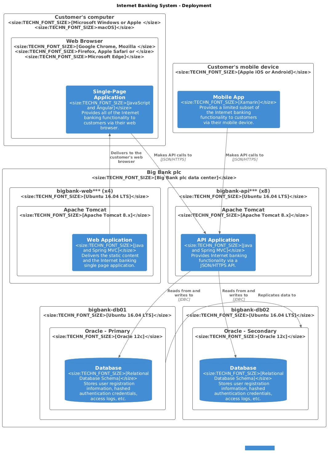
Deployment Diagram

Source: C4_Deployment Diagram Sample - bigbankplc.puml

Deployment diagram for Internet Banking System - Live