You cannot select more than 25 topics
Topics must start with a letter or number, can include dashes ('-') and can be up to 35 characters long.
44 lines
11 KiB
Markdown
44 lines
11 KiB
Markdown
# C4 Model Diagrams
|
|
|
|
The following samples are reproductions with C4-PlantUML from [C4 model core diagrams](http://c4model.com/#coreDiagrams) created by [Simon Brown](http://simonbrown.je/).
|
|
|
|
## Core Diagrams
|
|
|
|
### System Context Diagram
|
|
|
|
Source: [C4_Context Diagram Sample - bigbankplc.puml](C4_Context%20Diagram%20Sample%20-%20bigbankplc.puml)
|
|
|
|

|
|
|
|
### Container Diagram
|
|
|
|
Source: [C4_Container Diagram Sample - bigbankplc.puml](C4_Container%20Diagram%20Sample%20-%20bigbankplc.puml)
|
|
|
|

|
|
|
|
### Component Diagram
|
|
|
|
Source: [C4_Component Diagram Sample - bigbankplc.puml](C4_Component%20Diagram%20Sample%20-%20bigbankplc.puml)
|
|
|
|
|
|

|
|
|
|
## Supplementary Diagrams
|
|
|
|
### System Landscape Diagram
|
|
|
|
Source: [C4_Context Diagram Sample - bigbankplc-landscape.puml](C4_Context%20Diagram%20Sample%20-%20bigbankplc-landscape.puml)
|
|
|
|

|
|
|
|
### Dynamic Diagram
|
|
|
|
Source: [C4_Dynamic Diagram Sample - bigbankplc.puml](C4_Dynamic%20Diagram%20Sample%20-%20bigbankplc.puml)
|
|
|
|

|
|
|
|
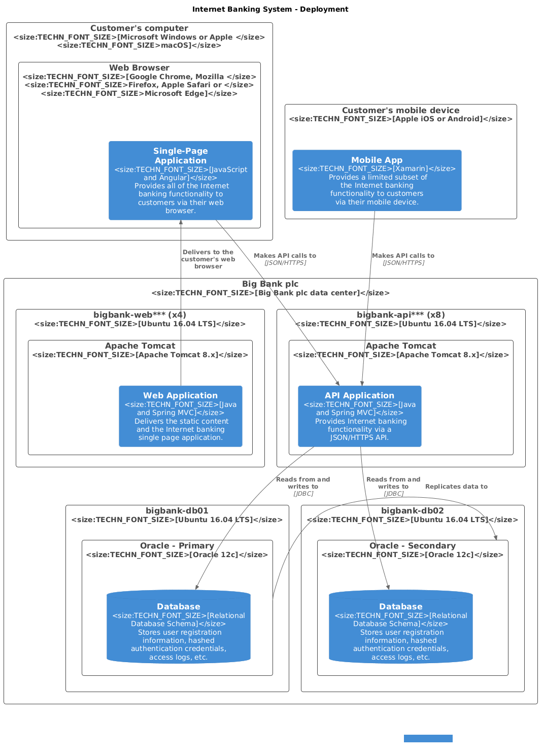
### Deployment Diagram
|
|
|
|
Source: [C4_Deployment Diagram Sample - bigbankplc.puml](C4_Deployment%20Diagram%20Sample%20-%20bigbankplc.puml)
|
|
|
|
 |